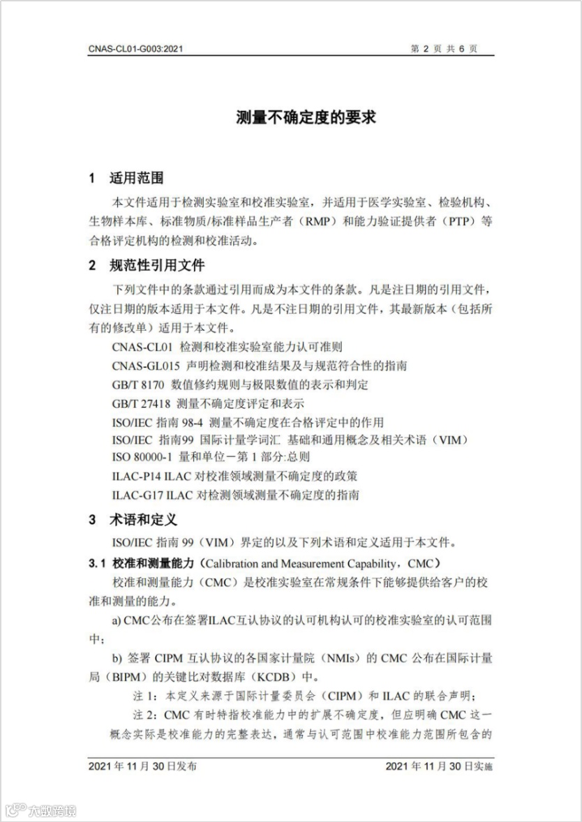
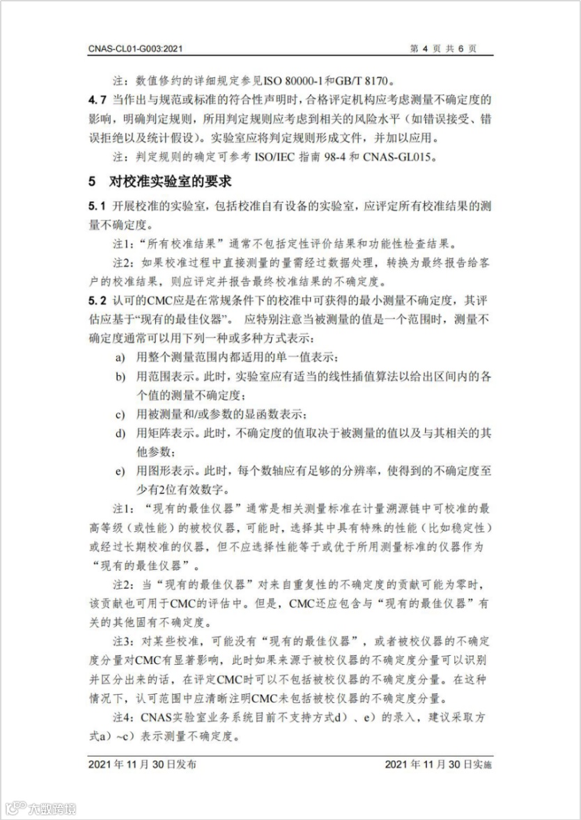
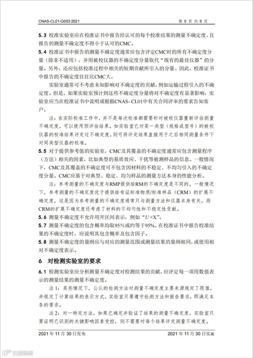
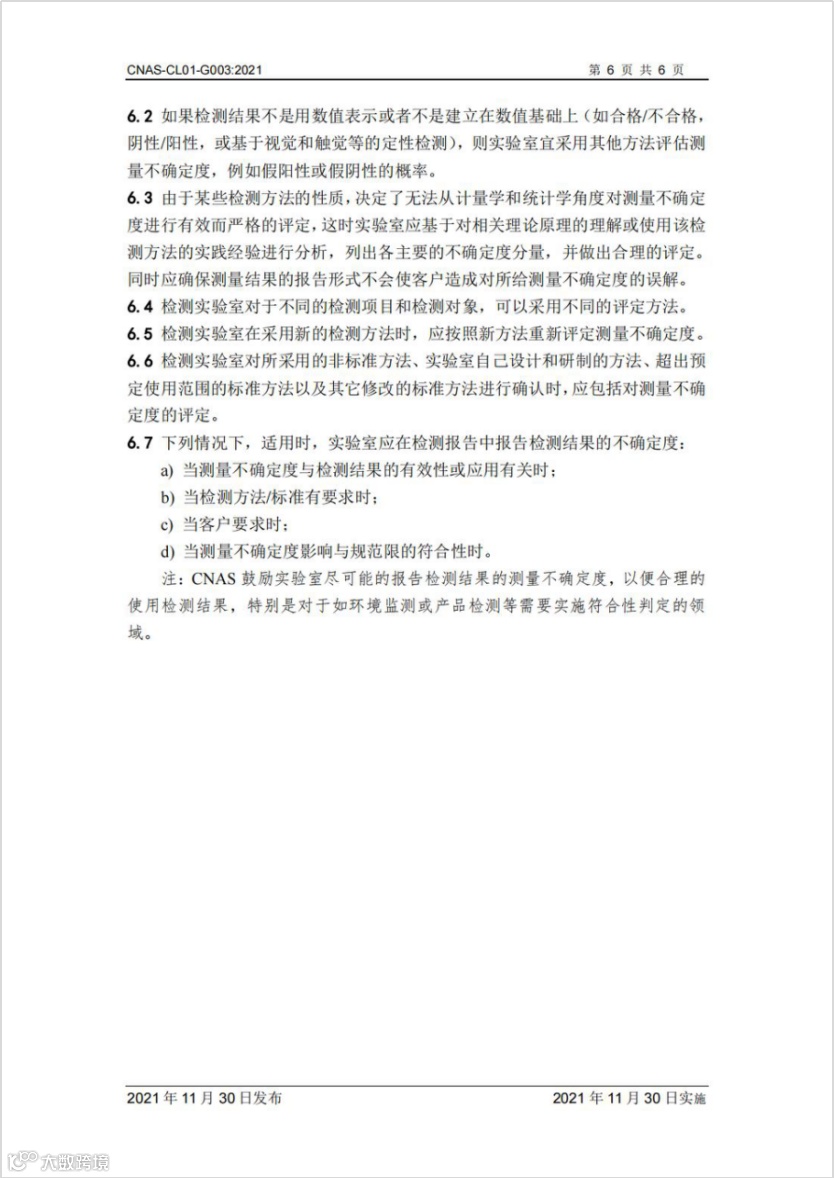
2020年ILAC-P14《ILAC对校准领域测量不确定度的政策》修订稿正式发布,适用范围及相关要求均有变化。中国合格评定国家认可委员会(CNAS)秘书处组织修订了CNAS-CL01-G003:2021《测量不确定度的要求》。经过公开征求意见,并经相关批准已正式发布。
文件具体内容如下:







【来源:中国合格评定国家认可委员会】

世优科服2020年ILAC-P14《ILAC对校准领域测量不确定度的政策》修订稿正式发布,适用范围及相关要求均有变化。中国合格评定国家认可委员会(CNAS)秘书处组织修订了CNAS-CL01-G003:2021《测量不确定度的要求》。经过公开征求意见,并经相关批准已正式发布。
文件具体内容如下:







【来源:中国合格评定国家认可委员会】
