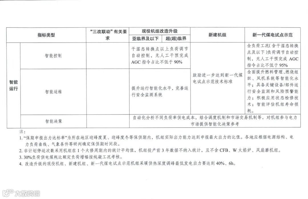
国家发展改革委和能源局正式印发《新一代煤电升级专项行动实施方案(2025-2027年)》的通知(发改能源〔2025〕363号),要求夯实煤电兜底保障作用,积极推进煤电转型升级。
免责声明:所载内容来源:国家发改委,我们对文中观点保持中立,文中观点代表本公众号观点,所有文章仅供参考,交流之目的。转载的稿件版权归原作者和机构所有,如有侵权,请联系我们删除。

专委会秘书处
联系人:官女士
联系电话:18519726133

