line: 0px;font-size: 16px;letter-spacing: 0.544px;visibility: visible;">日前,全国标准信息公共服务平台发布关于征求《硅多晶和锗单位产品能源消耗限额》等3项强制性国家标准(征求意见稿)意见的通知。
根据通知,国家标准计划《硅多晶和锗单位产品能源消耗限额》由 469(国家标准委)组织起草,委托TC20(全国能源基础与管理标准化技术委员会)执行 。 拟实施日期:发布后12个月正式实施。
主要起草单位:洛阳中硅高科技有限公司 、中国恩菲工程技术有限公司 、四川永祥股份有限公司 、新特能源股份有限公司 、江苏中能硅业科技发展有限公司 、云南临沧鑫圆锗业股份有限公司 、新疆东方希望新能源有限公司 、内蒙古鑫元硅材料科技有限公司 、内蒙古鑫环硅能科技有限公司 、乐山协鑫新能源科技有限公司 、陕西有色天宏瑞科硅材料有限责任公司等 。
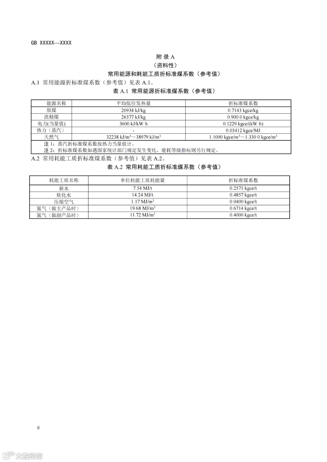
本文件规定了硅多晶和锗单位产品能源消耗(以下简称能耗)限额等级、技术要求、能耗统计范围和计算方法。
本文件适用于以三氯氢硅法或硅烷流化床法生产光伏用硅多晶(以下简称硅多晶)的企业,以锗精矿、再生锗原料为原料生产高纯四氯化锗、高纯二氧化锗、区熔锗锭、锗单晶的企业进行能耗的计算、考核以及新建和改扩建项目的能耗控制。
硅多晶单位产品能耗限额等级见表 1,其中 1 级能耗最低:
国家标准计划《晶硅光伏组件和逆变器能效限定值及能效等级》由 469(国家标准委)组织起草,委托TC20(全国能源基础与管理标准化技术委员会)执行 。 拟实施日期:发布后12个月正式实施。
主要起草单位:中国标准化研究院等 。
该文件规定了晶体硅光伏组件和光伏并网逆变器的能效等级、能效限定值及测试方法。适用于晶体硅光伏组件和光伏并网逆变器,其中光伏并网逆变器包括集中式光伏并网逆变器、组串式光伏并网逆变器以及预装式光伏逆变一体机的光伏并网逆变器部分。
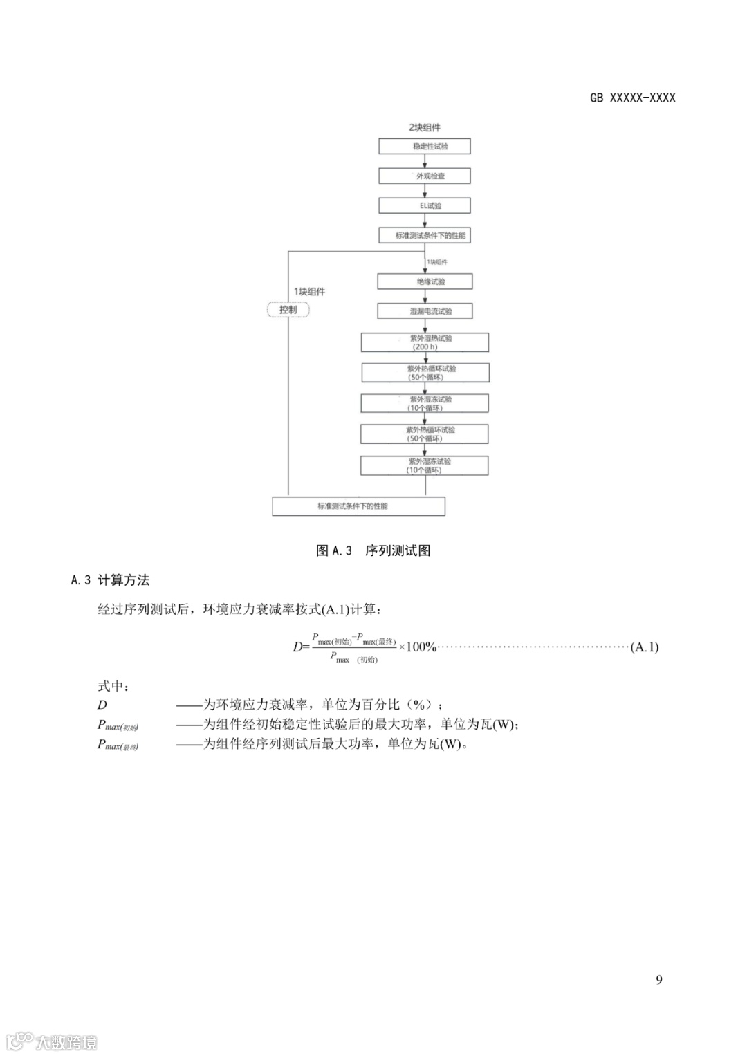
晶体硅光伏组件能效等级分为3级,其中1级能效等级最高。各能效等级的光电转换效率不应低于表1的规定,环境应力衰减率不应高于表1的规定。光电转换效率和环境应力衰减率按GB/T 8170的规定进行修约,均保留1位小数。
光伏并网逆变器能效等级分为3级,其中1级能效等级最高。各能效等级光伏并网逆变器的平均加权总效率和最大转换效率不应低于表2的规定。平均加权总效率与最大转换效率按GB/T 8170的规定进行修约,均保留2位小数。
能效限定值:
晶体硅光伏组件能效限定值为表1中能效等级的3级。
光伏并网逆变器能效限定值为表2中能效等级的3级。
双面率
对于双面晶体硅光伏组件,TOPCon光伏组件双面率应不低于75%,HJT光伏组件双面率应不低于85%,BC光伏组件双面率应不低于70%。

