

近日,河南省发改委发布《关于组织开展煤电机组节能降耗改造工作的通知》(以下简称《通知》)。
《通知》指出,对于实施节能降耗的煤电机组,给予新能源规模支持。自本通知印发之日起,对已实施深度调峰改造的煤电机组,再实施节能降耗改造的,按照煤电装机规模的8%配置新能源建设规模;对未实施深度调峰改造的煤电机组,同步实施深度调峰和节能降耗改造的,按照煤电装机规模的22%配置新能源建设规模。
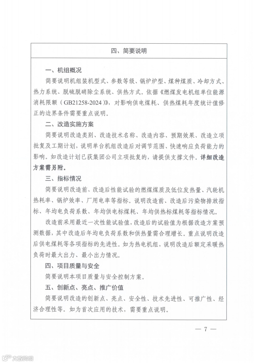
详情见下:
免责声明:所载内容来源:河南省发改委,我们对文中观点保持中立,文中观点代表本公众号观点,所有文章仅供参考,交流之目的。转载的稿件版权归原作者和机构所有,如有侵权,请联系我们删除。

专委会秘书处
联系人:官女士
联系电话:18519726133

