近日,河北省财政厅印发《河北省政府集中采购目录及标准》,通知自2025年1月1日起施行。2025年度政府采购预算编制应当按照本通知实施。
雄安新区本级执行省本级分散采购限额标准。定州市和辛集市执行设区市级分散采购限额标准。
1
分散采购限额标准
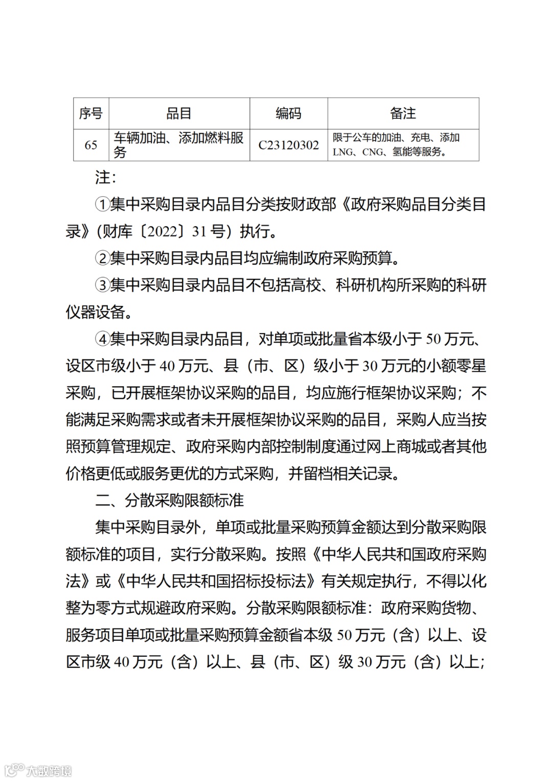
集中采购目录外,单项或批量采购预算金额达到分散采购限额标准的项目,实行分散采购。按照《中华人民共和国政府采购法》或《中华人民共和国招标投标法》有关规定执行,不得以化整为零方式规避政府采购。
分散采购限额标准:政府采购货物服务项目单项或批量采购预算金额省本级 50 万元(含)以上、设区市级 40 万元(含)以上、县(市、区)级 30 万元(含)以上;政府采购工程项目单项或批量采购预算金额 60 万元(含)以上。
2
公开招标数额标准
政府采购货物、服务项目公开招标数额标准为 200 万元(含)以上。政府采购工程以及与工程建设有关的货物、服务的公开招标数额标准按照《必须招标的工程项目规定》(中华人民共和国国家发展和改革委员会令第 16 号)执行。
3
主要的调整变化
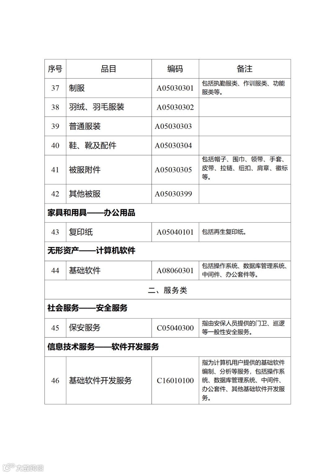
一、新增“保安服务”1个品目
由于保安服务采购量较大,且需要专业资质,2022年财政部将“保安服务”从“物业管理服务”品目中单独列出,作为一个品目,我省各单位也陆续按单独品目实施采购,为进一步规范我省保安服务采购,拟将“保安服务”新增列入我省集中采购目录。
二、取消“银行代理服务”1个品目
2023年财政部在开展新的代理银行服务采购时,改用了框架协议采购方式,根据财政部《政府采购框架协议采购方式管理暂行办法》(财政部令第110号)规定的适用情形,为做好今后我省代理银行服务的采购工作,我们拟参照财政部做法采用框架协议方式,因此需要从集中采购目录中取消该品目。
三、细化“乘用车”等6个品目
为便于各单位精准编制政府采购预算,进一步加强财政资金管理,提高采购效率,我们对相关品目进行了细化。
①将“乘用车”细化为轿车、越野车、小型客车、中型客车、大型客车、其他乘用车等6个品目。
②将“家具和用具”细化为办公桌、会议桌、茶几、办公椅、会议椅、三人沙发、单人沙发、书柜、文件柜、保密柜等10个常用品目。
③将“被服”细化为制服、羽绒和羽毛服装、普通服装、鞋靴及附件、被服附件、其他被服等6个品目。
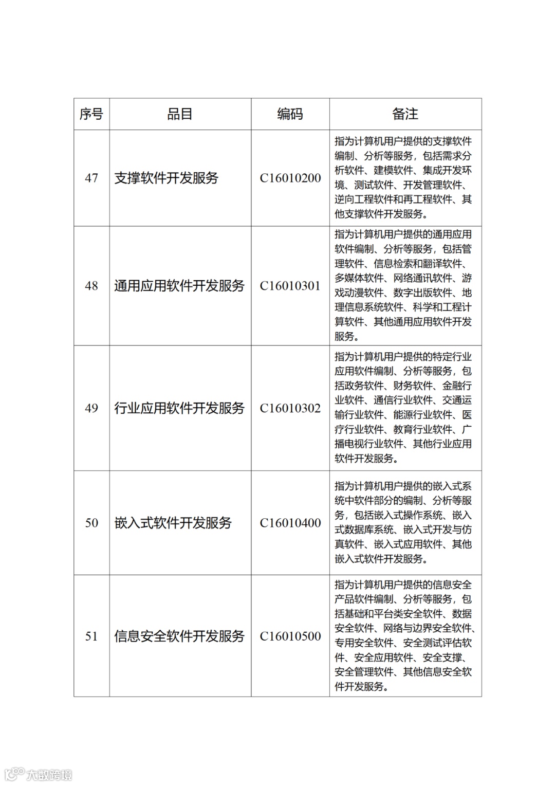
④将“软件开发服务”细化为基础软件、支撑软件、通用应用软件、行业应用软件、嵌入式软件、信息安全软件开发服务等6个品目。
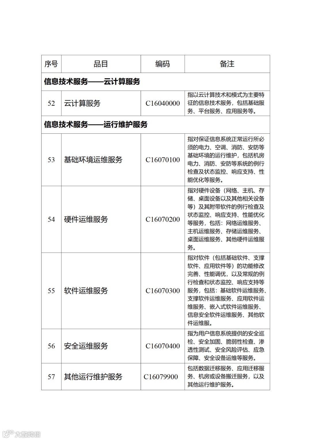
⑤将“运行维护服务”细化为基础环境、硬件、软件、安全、其他运行维护服务等5个品目。
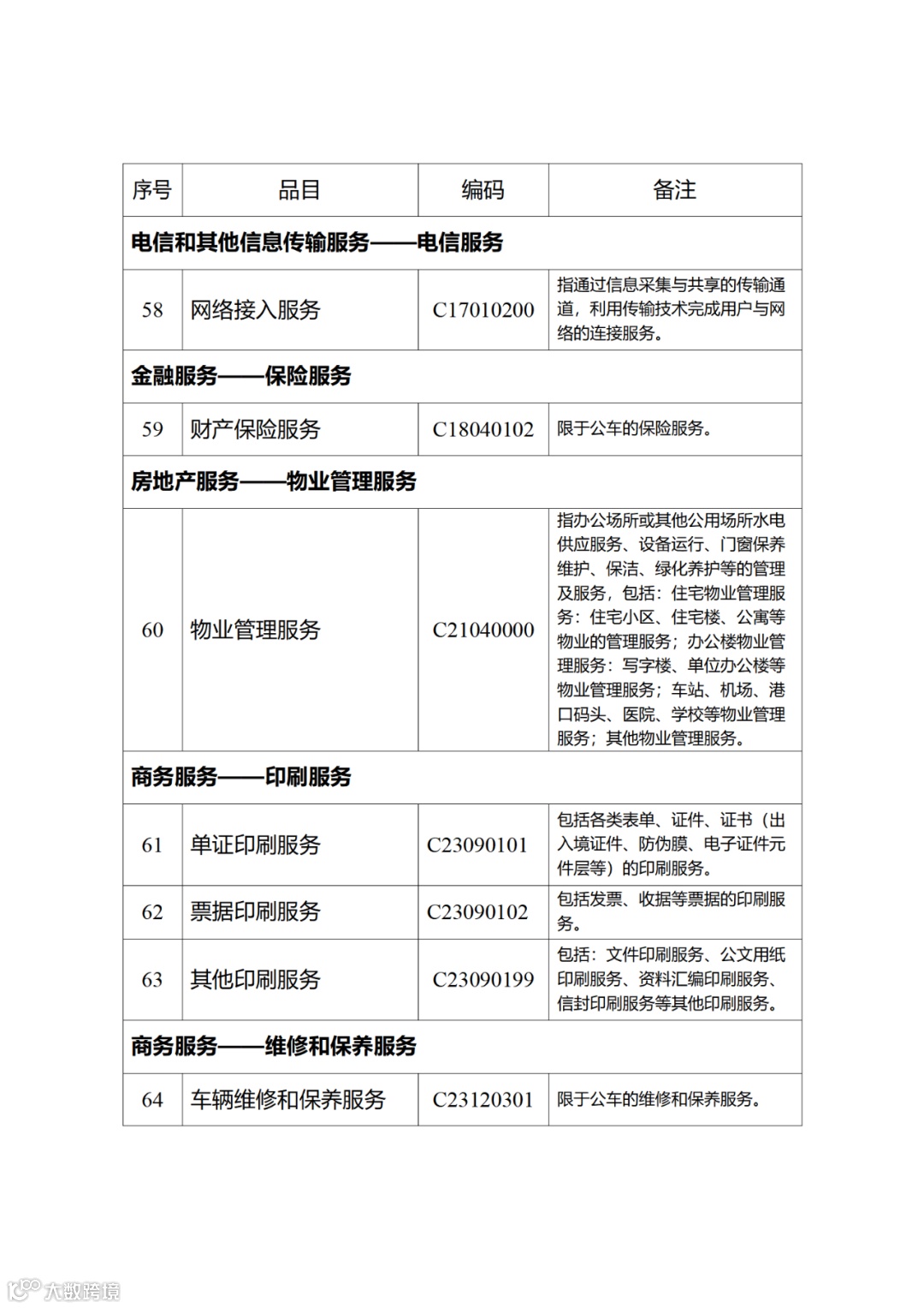
⑥将“印刷服务”细化为单证、票据、其他印刷服务等3个品目。
原文如下
↓↓


