[摘要] 我国质量检验检测行业在发展初期,行业内的企业只有国营企业和事业单位,近年来,随着国家对质量检验检测行业的放开,越来越多的民营企业进入行业。
中国质量检验检测行业竞争层次
。
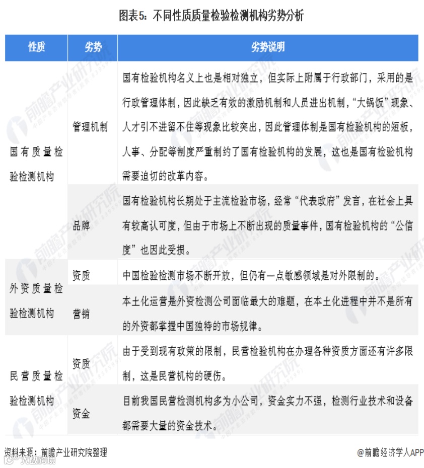
不同性质派系的质量建检测机构在行业经营过程中各自具备相应的优劣势:
从我国质量检验检测代表性企业区域分布来看,江苏省、广东省和北京市是我国质量检验检测上市企业主要分布地区。
中国质量检验检测行业市场份额
根据我国质量检验检测上市企业质量检验检测业务营业收入来看,华测检测、国检集团(21.180, 0.62, 3.02%)和广电计量的市场份额占比较高。
中国质量检验检测行业区域集中度分析
从区域分布来看,华东地区占比27.49%,华北地区占比17.43%,中南地区占比24.29%,三大区域占比合计69.21%。
中国质量检验检测行业企业布局及竞争力评价
从企业质量检验检测业务的竞争力来看,目前华测检测在质量检验检测行业的市场份额较大,且质量检验检测业务占比达100%,其竞争力相对较强,此外国检集团业务竞争力也相对较强。
中国质量检验检测行业竞争状态总结
从五力竞争模型角度分析,由于质量检验检测属于技术服务业,对消费市场、装备制造和科学研究等领域的发展十分重要,其替代品威胁较小;现有质量检验检测行业企业数量不断增多,暂无市场份额占比较大的龙头企业,行业竞争还是相对较为激烈;上游供应商一般为质量检验检测设备供应商等企业,厂商的议价能力较强;下游消费市场涵盖是消费、医疗、科研、工业等各方面领域,议价能力较弱;同时,因越来越多的民营企业进入质量检验检测行业,行业市场化程度不断提高,且行业进入壁垒较低,所以行业潜在进入威胁较大。



