携客云 XIEKEYUN
数字采购 | 云端协同 | 产业平台
近日,由广东省工信厅组织开展“广东省工业互联网产业生态供给资源池暨上云上平台供应商”申报和遴选工作,经专家书面评审和现场答辩,携客云再次通过资质评审,成功入选在2019年第一批公示的“广东省工业互联网上云上平台供应商及应用服务产品”。
结果公示:
为响应「党的十九大关于「推动互联网、大数据、人工智能和实体经济深度融合”精神,贯彻国务院《深化“互联网+先进制造业”发展工业互联网的指导意见》」,携客云将继续全力以赴助力各大中小企业采购数字化转型,切实提高企业核心竞争力,并将逐步成长为助力中国制造企业采购数字化转型的领先企业!
携客云,供应链协同平台
让每笔采购业务都高效受控
携客云,为企业提供供应链管理优化的SaaS化SRM应用和产业资源协同平台。无论是集团型或成长型企业都可以通过携客云快速部署企业采购与供应商全业务流程的数字化协同平台,实现集团与企业内部管理数据实时共享。帮助企业将原本信息化、智能化需要动辄上百万的费用降至平均2万/年,使企业的软件投入与维护成本减少90%以上,1天完成实施上线,快速改善管理,提升效率,助力供应链成为企业发展的核心竞争力。
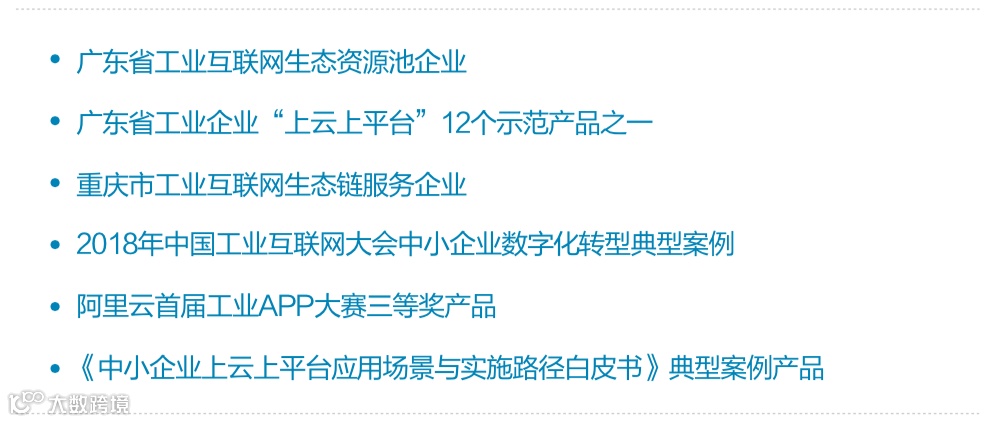
携客云所获荣誉一览
作为SRM领域发展最快的产品,携客云已获得广泛的市场认同,荣获阿里云首届工业APP大赛三等奖、2018年中国工业互联网大会中小企业数字化转型典型案例,及《中小企业上云上平台应用场景与实施路径白皮书》典型案例产品等多项荣誉。
数百家各行业领先企业
已通过携客云快速获益
携客云,已经协助各行业的数百家领先企业快速的实现采购与供应商全业务、全生命周期的数字化协同管理。
90%的人还会阅读以下文文章


