

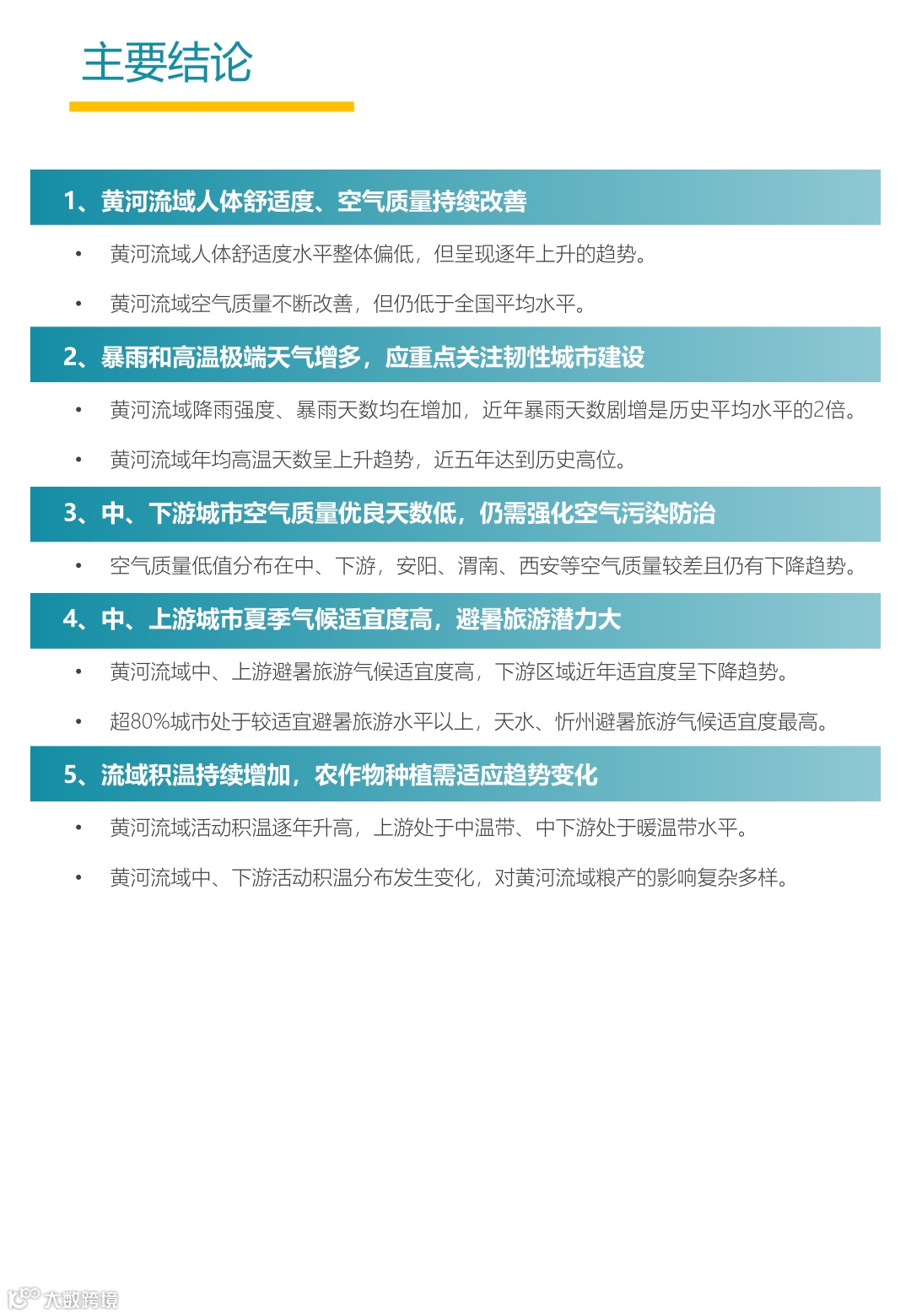
主要结论
黄河流域人体舒适度水平整体偏低,但呈现逐年上升的趋势。
黄河流域空气质量不断改善,但仍低于全国平均水平。
黄河流域降雨强度、暴雨天数均在增加,近年暴雨天数剧增是历史平均水平的2倍。
黄河流域年均高温天数呈上升趋势,近五年达到历史高位。
空气质量低值分布在中、下游,安阳、渭南、西安等空气质量较差且仍有下降趋势。
黄河流域中、上游避暑旅游气候适宜度高,下游区域近年适宜度呈下降趋势。
超80%城市处于较适宜避暑旅游水平以上,天水、忻州避暑旅游气候适宜度最高。
黄河流域活动积温逐年升高,上游处于中温带、中下游处于暖温带水平。






































PDF版本将会分享到199IT高端交流群,感谢您的支持!


199IT热门报告重点推荐,可直接点击查阅
-
2023年石油报告
-
2023年Z世代和千禧一代调查
-
第11版国际劳工组织劳动世界监测报告 -
女性创始人和投资者报告
-
美国Snapchat广告现状报告
-
2023年三季度经济金融展望报告 -
2023年中国氢能产业路线图
-
2023年全球金融科技报告
-
2023年第3季度中国经济金融展望报告 -
2023年亚洲债券监测报告
-
2023年6月移动研究报告 -
2023年清洁能源技术制造业报告
-
2023年足球品牌50强 -
2023年全球体育产业报告
-
2023年4月非洲脉搏:对影响非洲未来的问题分析 -
2023年全渠道营销报告
-
2022年人造肉行业报告 -
2023年人力资源报告
-
2023世界旅游经济趋势报告 -
2022年新兴技术报告
-
加速亚洲优势:企业气候行动指南 -
中国先进的人工智能研究报告
-
美国未来云调查报告 -
2023年创造力研究报告
-
2023年度中国品牌价值500强报告
-
2023年首席经济学家展望报告 -
2023年全球社交媒体趋势报告
-
2022年第四季度视频趋势报告
-
2023年美国约会和社交发现应用报告
-
报告:数字连接2.0
-
2023年电子商务报告
-
2022年联网家庭报告 -
2022年智能音箱报告
-
全球和国家层面农业粮食体系就业测算研究报告 -
2023年全球能源经济主题报告
-
2022-2023年中国百货零售业发展报告 -
2023年欧洲健康和健身应用报告
商务合作请联系微信号:dingli 公众号投稿邮箱:T@199it.com

