

回望2022年,能源安全、极端天气等危机使得越来越多的国家 更加深刻地认识到了能源转型的重要性和紧迫性。也是在这 一年,全球可再生能源装机增幅实现了历史最高增幅,增量占到了全球新增电力的83%。海上风电发展抢眼,在促进经济增长、加强能源安全方面 发挥愈发着重要的作用。
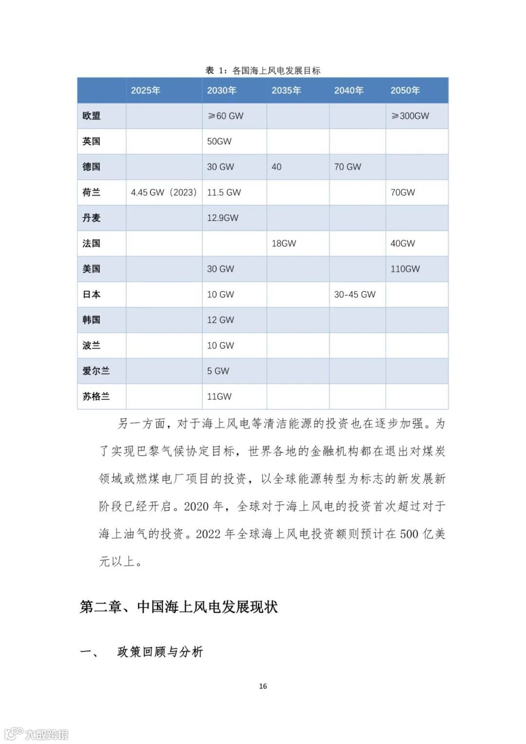
2022年全球海上风电新增装机容量达到8.8GW,成为继2021年创纪录的最大增量后的历史第二高位,继续维持总体增长势头,累计装机达到了61.3GW。中国是全球最大的海上风电市场,年新增装机和累计装机均位居 首位。凭借英国、法国、荷兰的良好表现,欧洲市场紧随其后。此外, 美国、日本、印度、巴西等国家也制定了更具雄心的发展目标,加大对海上风电的投入和开发。
市 场的蓬勃发展带动了产业逐步走向成 熟 ,技术水平的 进 步 使 得海上风电竞争力得到不断提高。尤其是随着风电机组大型化、漂浮式 风电技术取得突破、海上风电制氢等融合发展模式的推出,为产业提供了更为广阔的发展空问和机遇。 然而,面对严峻的气候变化和能源危机,当前全球能源转型的进度仍落后于设定目标,海上风电等清洁能源的发展亟待加大投资,也需要更加灵活、更具雄心和合作精神的政策支撑,以确保能源转型目 标的实现。






























PDF版本将会分享到199IT高端交流群,感谢您的支持!


199IT热门报告重点推荐,可直接点击查阅
-
2023和2024年电力市场展望
-
金融普惠政策方针:审查亚洲及太平洋和拉丁美洲各地的做法
-
2023全球首席采购官调研报告 -
2023年Z世代报告
-
2023年欧洲女性创业公司报告 -
2023年全球慈善追踪报告
-
2023年欧洲A轮投资报告 -
2023年移动消费者报告
-
2023年美国非洲裔消费者报告 -
2023年PR和新闻业薪资报告
-
2023年雇主品牌报告
-
2023年亚太地区金融服务体验趋势 -
2023年亚太地区移动经济报告
-
2023年欧洲科技报告 -
了解长寿知识报告:活得更长、更好
-
2023年第二季度全球风险投资报告 -
2023年全球私募市场调查
-
报告:半导体设计领导力日益增长的挑战 -
报告:石油和天然气甲烷排放投资缩减
-
2023年夏季旅游调查报告
-
2022年全球食品替代蛋白质政策报告 -
2023年消费者趋势指数
-
2023年首席风险官展望 -
2023年石油报告
-
2023年Z世代和千禧一代调查
-
第11版国际劳工组织劳动世界监测报告 -
女性创始人和投资者报告
-
美国Snapchat广告现状报告
-
2023年三季度经济金融展望报告 -
2023年中国氢能产业路线图
-
2023年全球金融科技报告
-
2023年第3季度中国经济金融展望报告 -
2023年亚洲债券监测报告
-
2023年6月移动研究报告 -
2023年清洁能源技术制造业报告
-
2023年足球品牌50强 -
2023年全球体育产业报告
-
2023年4月非洲脉搏:对影响非洲未来的问题分析 -
2023年全渠道营销报告
-
2022年人造肉行业报告 -
2023年人力资源报告
-
2023世界旅游经济趋势报告 -
2022年新兴技术报告
-
加速亚洲优势:企业气候行动指南 -
中国先进的人工智能研究报告
-
美国未来云调查报告 -
2023年创造力研究报告
-
2023年度中国品牌价值500强报告
-
2023年首席经济学家展望报告 -
2023年全球社交媒体趋势报告
-
2022年第四季度视频趋势报告
-
2023年美国约会和社交发现应用报告
-
报告:数字连接2.0
-
2023年电子商务报告
-
2022年联网家庭报告 -
2022年智能音箱报告
-
全球和国家层面农业粮食体系就业测算研究报告 -
2023年全球能源经济主题报告
-
2022-2023年中国百货零售业发展报告 -
2023年欧洲健康和健身应用报告
商务合作请联系微信号:dingli 公众号投稿邮箱:T@199it.com

