

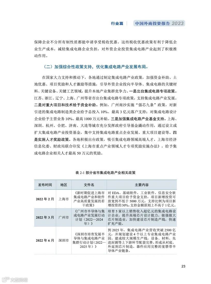
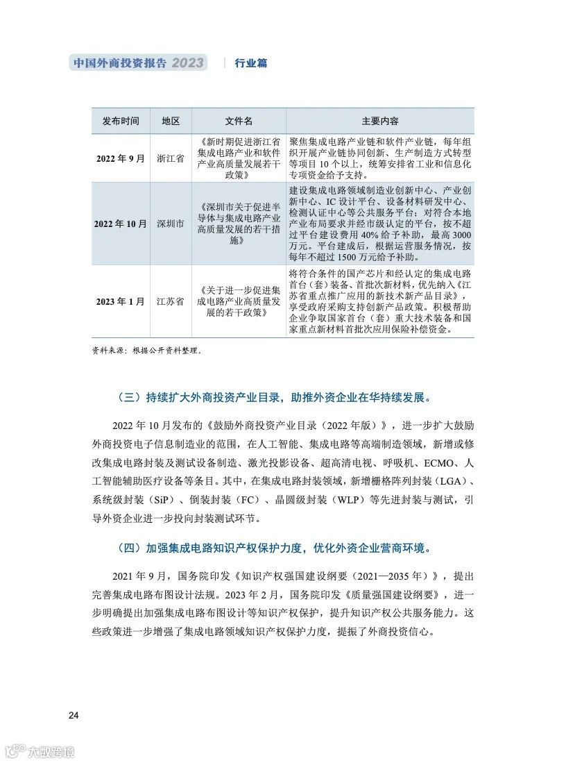
2022 年全 球经济同比增长 3.4%,比 2021 年增速下降了 2.9 个百分点。其中,发达国家经济增 速从 5.4% 下降至 2.7%;发展中国家和新兴经济体增速从 6.9% 下降至 4%。在经济增 速大幅下降的同时,全球通货膨胀率持续性、大范围上升,发达国家连续加息,全球 流动性趋紧,对全球跨国投资产生不利影响。
2022 年,各国投资者跨国投资意愿下降,全球 FDI 流量未能延续 2021 年强劲势头, 呈现逐步下滑趋势,增长动能持续减弱。联合国贸易和发展会议统计数据显示,2022 年全球跨国投资流量为 1.3 万亿美元,同比下降 12.4%。发达国家引资大幅下降是跨 国投资下滑的主要原因。2022 年,流向发展中国家 FDI 为 9164.2 亿美元,同比增长 4%, 占全球 FDI 总额的 70.8%,创下发展中国家引资额历史新高,但流向发达国家的 FDI 为 3783.2 亿美元,同比下降 36.7%。
在全球经济复苏低迷、跨国投资观望情绪加剧的背景下,各国纷纷采取措施吸 引外资,引资竞争更加激烈。发达国家加大引资政策支持,提供巨额补贴,实施税 收优惠,聚焦重振制造业,重点加大半导体、新能源和生物医药等高科技领域引资 力度。2022 年,美国先后出台《芯片和科学法案》《通货膨胀法案》等,为芯片行 业提供总额高达 2800 亿美元的补贴和研发投入,为新能源汽车、光伏等行业提供总 价值约 7400 亿美元的支持,是典型的差异化产业扶持政策。此外,美国地方政府通 过税收减免、现金补助等形式,鼓励开设芯片和电动汽车工厂等。欧盟 2022 年提出 补贴总额为 430 亿欧元的《欧洲芯片法案》,支持提升新品制造工艺,建立欧盟半 导体供应链。
发展中国家出台多项投资激励和便利化措施,通过税收优惠、生产补贴等方式加 大对跨国投资吸引力度。2022 年,发展中国家出台的 65 项投资促进和便利化举措中, 投资激励类政策为 42 项,占比达到 65%。例如,沙特阿拉伯设立首个综合物流保税区, 对入驻园区的外资企业免除 50 年企业所得税,同时区内企业对外借款不受任何限制。印度宣布约 7600 亿卢比(约合 639 亿人民币)的生产激励计划,将为符合资质的显 示器和半导体制造商提供最高达项目成本 50% 的财政支持。








































文档链接将分享到199IT知识星球,扫描下面二维码即可查阅!


199IT热门报告重点推荐,可直接点击查阅
-
报告:在不断变化的气候中确保工作安全与健康
-
报告:品牌信任维度
-
数字中国发展报告(2023年) -
联合国劳工组织:童工报告
-
2023年中国停车行业发展白皮书 -
2023年全球私人资本参加基础设施投资报告
-
2024年第二季度企业生成式人工智能报告 -
非洲自有品牌市场报告
-
2024年云指数报告 -
2023年灾害对农业和粮食安全的影响--中文版
-
2024年年度新闻研究报告 -
2024年Q2全球天然气市场报告
-
2024年数据和人工智能领导力报告 -
2023年的世界知识产权指标
-
2024年一季度全球黄金需求趋势报告 -
2024年4月全球金融稳定报告
-
报告:在AI驱动的未来成功所需的技能 -
女性参与旅游业的全球报告(第二版)
-
2023年美国出生率统计报告 -
2024年旅游胜地营销报告
-
2024年全球数字化工作的兴起 -
大逆转:全球开发协会国家的前景、风险和政策报告
-
2023年美国老年人住房报告
-
2023年中国专利调查报告 -
2024年世界经济展望报告--4月刊
-
报告:人人享有清洁烹饪的愿景 -
2024年人工智能指数报告
-
2024年全球网络安全前景 -
2024年研究行业报告
-
2024年美国消费者趋势报告 -
克服能源三难困境:安全和包容的转型
-
2023-2024年中国百货零售业发展报告 -
2023年儿童死亡率报告
-
2024年日本动漫行业从业者调查 -
中国移动经济发展报告2024
-
第53次中国互联网络发展状况统计报告
媒体商务合作
商务合作:admin@199it.com 公众号投稿邮箱:T@199it.com

