搜索
首页
大数快讯
大数活动
服务超市
文章专题
出海平台
流量密码
出海蓝图
产业赛道
物流仓储
跨境支付
选品策略
实操手册
报告
跨企查
百科
导航
知识体系
工具箱
更多
找货源
跨境招聘
DeepSeek
首页
>
我们用ChatGPT写了一篇宁德业绩会交流纪要
>
0
0
我们用ChatGPT写了一篇宁德业绩会交流纪要
Alpha派课代表
2023-03-10
0
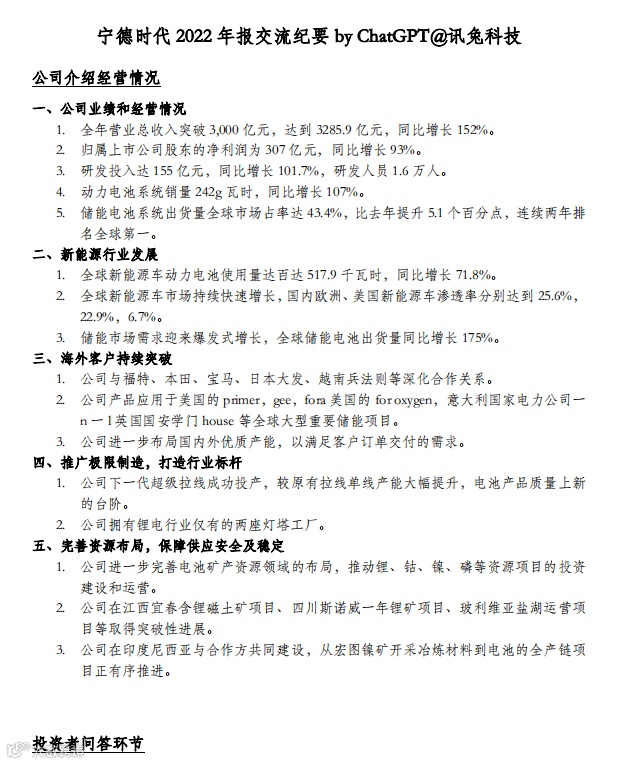
导读:宁德时代2022年报交流by ChatGPT@讯兔科技
打开链接-阅读-会议速记-搜索宁德时代看全
文:
宁德时代2022年报交流by ChatGPT@讯兔科技
【声明】内容源于网络
0
0
Alpha派课代表
二级买的标配,AI投研就用Alpha派!
内容
289
粉丝
0
关注
在线咨询
Alpha派课代表
二级买的标配,AI投研就用Alpha派!
总阅读
255
粉丝
0
内容
289
在线咨询
关注