

线下实体为主的零售业所受影响巨大。出于提前触送顾客、非到店或无接触交易、供应链优化及零售运营效率提开等方面的需求,零售业数字化转型的步伐皇现加快发展的趋势。基于多样化的业务和场景需要,数字化转型具有实现全场景、全渠道、全链路的整体性系统需求。


















PDF版本将会分享到199IT高端交流群,感谢您的支持!


199IT热门报告重点推荐,可直接点击查阅
-
2022年第四季度视频趋势报告
-
2023年美国约会和社交发现应用报告
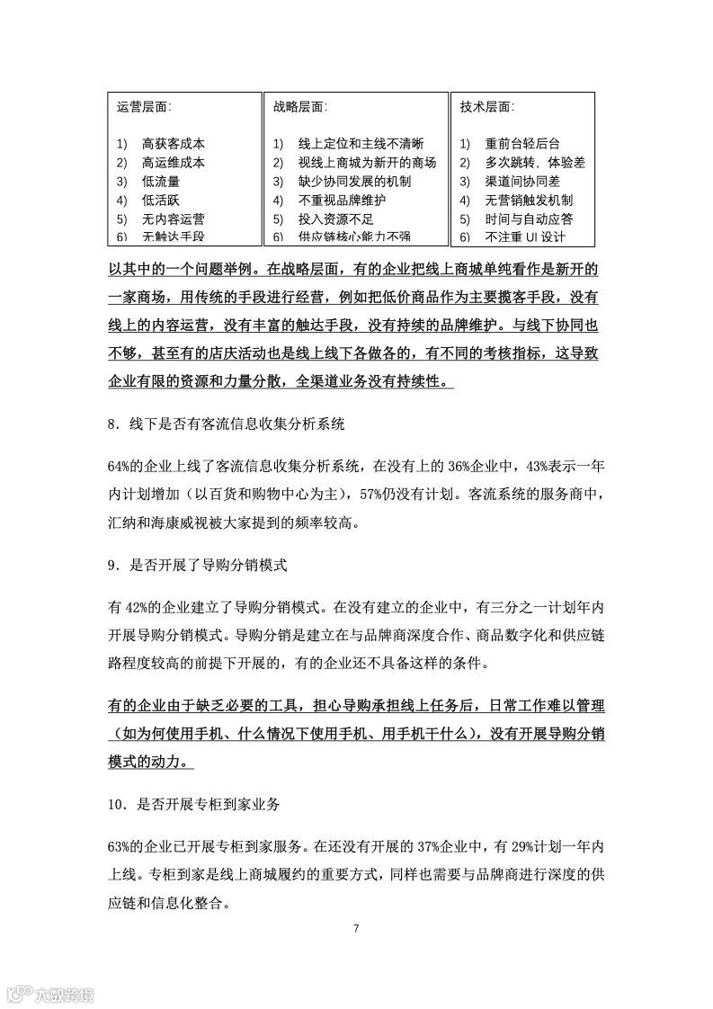
-
报告:数字连接2.0
-
2023年电子商务报告
-
2022年联网家庭报告 -
2022年智能音箱报告
-
全球和国家层面农业粮食体系就业测算研究报告 -
2023年全球能源经济主题报告
-
2022-2023年中国百货零售业发展报告 -
2023年欧洲健康和健身应用报告 -
2023年第一季度播客指标报告
-
2023年信任晴雨表 -
2022年二氧化碳排放报告
-
2022年Q4机器人报告 -
2022年美国未来学生调查 -
2022年播客中品牌安全和适用性
-
2023年银行业500强 -
2022年东南亚电子经济报告
-
报告:应对内部气候移民 -
2022年全球破产报告
-
报告:以生活为中心的剧本 -
2023年全球风险报告
-
2022年Q4美国应用广告报告 -
2023年电力市场报告 -
贸易和气候变化的关系报告
-
报告:云竞赛
-
2022年度中国家庭财富指数调研报告 -
报告:半导体设计领导力面临的挑战
-
2023年北欧初创企业和风险投资报告 -
报告:通过CES镜头看2023年科技趋势
-
2022年电池金属报告 -
2022年广告代理薪酬报告
-
报告:中小企业对未来的准备
-
美国人口统计展望报告:2022至2052年 -
2023年广告、营销和数据展望报告
-
2023年欧洲食品科技报告 -
2023年能源科技远景(459页)
-
2022年第四季度太空投资报告
-
2022年半导体行业报告
-
2023年内容营销报告
-
流媒体电视广告报告
-
2022年全球汽车供应商研究 -
清洁能源的未来:氢专利
-
2022年欧洲电子商务指数 -
报告:欧洲在线旅行社的经济影响
-
激发健康活力:加速医疗设施的电力供应报告 -
2022年市场研究现状报告
-
2023年世界经济形势与展望报告 -
2022年拉丁美洲科技报告(384页)
-
报告:电气化卡车的黎明
-
2022年北美艺术馆机构员工调查报告 -
报告:亚太地区在线旅行社的经济影响
-
2023年全球经济展望报告 -
美国半导体研究:通过创新获得领导力
-
2023年科技、媒体和电信预测报告
-
2022年中国主要汽车集团低碳化转型表现
媒体商务合作
商务合作请联系微信号:dingli 公众号投稿邮箱:T@199it.com

