

人工智能是驱动新一轮科技革命和产业变革的核心驱动力,目前中国人工智能产业处于高速增长期,正在加速向各行各业渗透,包括互联网娱乐、智能制造、智慧医疗、智能安防及自动驾驶等,其中,自动驾驶由于场景的复杂性以及对安全的极高要求,推动了人工智能的迭代演进。德勤科技、传媒和电信行业推出本篇白皮书,着眼人工智能基础数据服务市场发展趋势,重点关注自动驾驶领域应用,分析人工智能基础数据服务行业竞争格局,通过代表性厂商和行业标杆案例,展现行业发展活力和企业优势能力。
整体市场
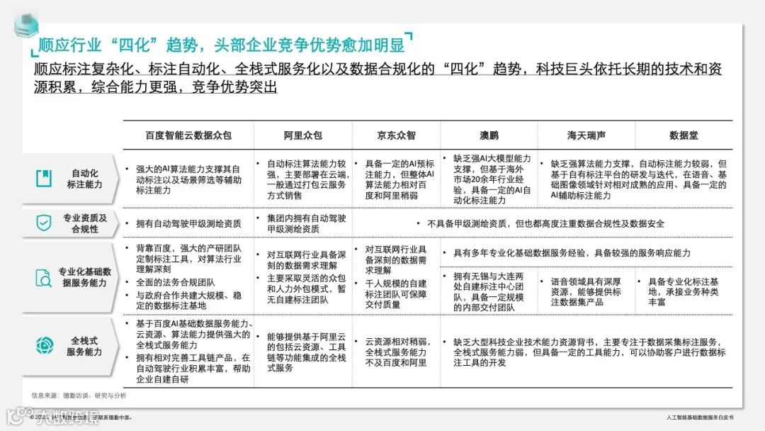
人工智能产业的快速增长带动了人工智能基础数据服务市场的蓬勃发展,自动驾驶是未来五年最重要的应用领域
结构化数据是人工智能算法开发迭代的重要基础,人工智能基础数据服务市场受人工智能核心产业发展带动仍将保持高速增长,预计2027年市场规模有望达到130-160亿元。
自动驾驶是人工智能基础数据服务市场占比最大的下游应用,随着自动驾驶算法技术不断迭代与场景落地,未来占比有望进一步提升。

























PDF版本将会分享到199IT高端交流群,感谢您的支持!


199IT热门报告重点推荐,可直接点击查阅
-
2023年清洁能源技术制造业报告
-
2023年足球品牌50强 -
2023年全球体育产业报告
-
2023年4月非洲脉搏:对影响非洲未来的问题分析 -
2023年全渠道营销报告
-
2022年人造肉行业报告 -
2023年人力资源报告
-
2023世界旅游经济趋势报告 -
2022年新兴技术报告
-
加速亚洲优势:企业气候行动指南 -
中国先进的人工智能研究报告
-
美国未来云调查报告 -
2023年创造力研究报告
-
2023年度中国品牌价值500强报告
-
2023年首席经济学家展望报告 -
2023年全球社交媒体趋势报告
-
2022年第四季度视频趋势报告
-
2023年美国约会和社交发现应用报告
-
报告:数字连接2.0
-
2023年电子商务报告
-
2022年联网家庭报告 -
2022年智能音箱报告
-
全球和国家层面农业粮食体系就业测算研究报告 -
2023年全球能源经济主题报告
-
2022-2023年中国百货零售业发展报告 -
2023年欧洲健康和健身应用报告 -
2023年第一季度播客指标报告
-
2023年信任晴雨表 -
2022年二氧化碳排放报告
-
2022年Q4机器人报告 -
2022年美国未来学生调查 -
2022年播客中品牌安全和适用性
-
2023年银行业500强 -
2022年东南亚电子经济报告
-
报告:应对内部气候移民 -
2022年全球破产报告
-
报告:以生活为中心的剧本 -
2023年全球风险报告
-
2022年Q4美国应用广告报告 -
2023年电力市场报告 -
贸易和气候变化的关系报告
-
报告:云竞赛
-
2022年度中国家庭财富指数调研报告 -
报告:半导体设计领导力面临的挑战
-
2023年北欧初创企业和风险投资报告 -
报告:通过CES镜头看2023年科技趋势
-
2022年电池金属报告 -
2022年广告代理薪酬报告
-
报告:中小企业对未来的准备
-
美国人口统计展望报告:2022至2052年 -
2023年广告、营销和数据展望报告
-
2023年欧洲食品科技报告 -
2023年能源科技远景(459页)
-
2022年第四季度太空投资报告
-
2022年半导体行业报告
-
2023年内容营销报告
-
流媒体电视广告报告
-
2022年全球汽车供应商研究 -
清洁能源的未来:氢专利
-
2022年欧洲电子商务指数 -
报告:欧洲在线旅行社的经济影响
-
激发健康活力:加速医疗设施的电力供应报告 -
2022年市场研究现状报告
-
2023年世界经济形势与展望报告 -
2022年拉丁美洲科技报告(384页)
-
报告:电气化卡车的黎明
-
2022年北美艺术馆机构员工调查报告 -
报告:亚太地区在线旅行社的经济影响
-
2023年全球经济展望报告 -
美国半导体研究:通过创新获得领导力
-
2023年科技、媒体和电信预测报告
-
2022年中国主要汽车集团低碳化转型表现
媒体商务合作
商务合作请联系微信号:dingli 公众号投稿邮箱:T@199it.com

