linear-gradient(-225deg, rgb(105, 234, 203) 0%, rgb(234, 204, 248) 48%, rgb(102, 84, 241) 100%);display: inline-block;-webkit-background-clip: text;box-sizing: border-box;">地铁里的新质生产力
孚锐特智能科技赋能车辆检修!
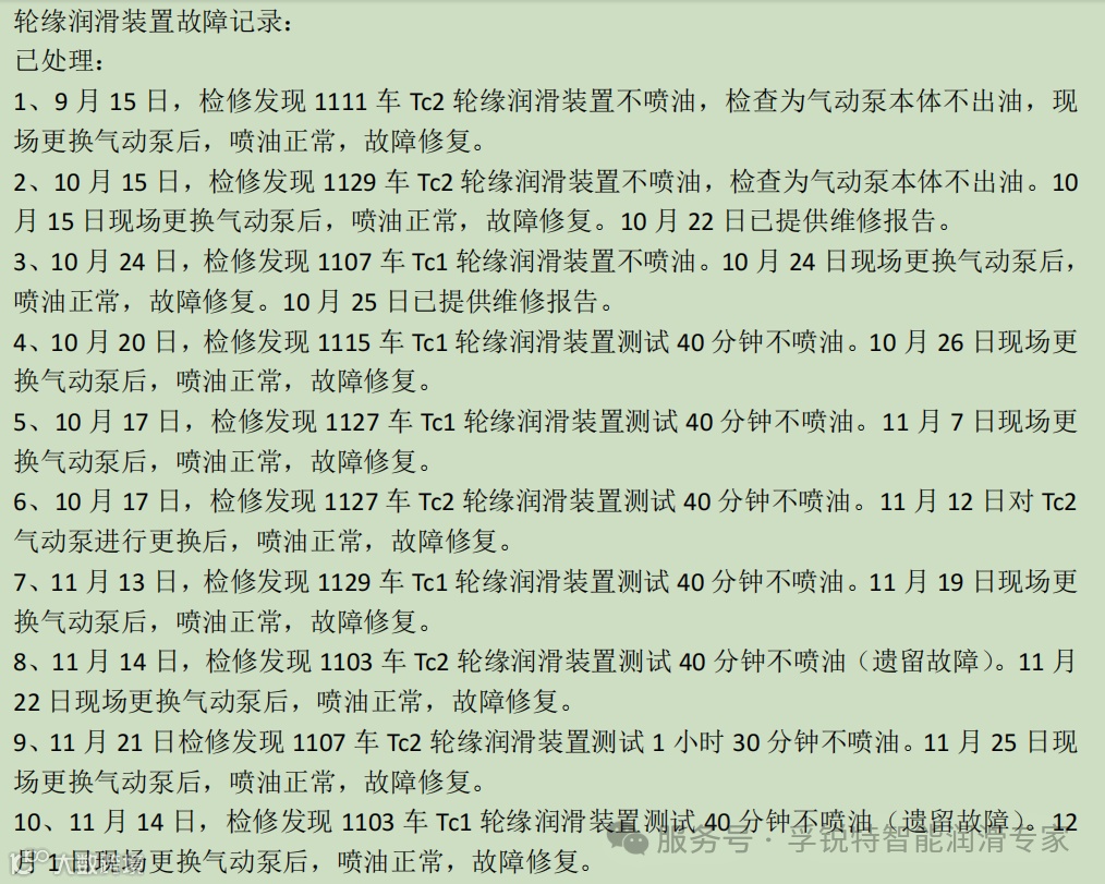
小部件大功效,轮缘润滑故障检修
本期文章为大家介绍的孚锐特智能润滑团队为解决苏州地铁11号线轮缘故障而奋战数日,最终使全部轮缘润滑喷油功能恢复正常。
连接浪漫苏州与魔都的苏州11号线
车辆噪音变大
轮缘润滑罢工了
孚锐特润滑专业团队
全方位检测与检修
疑难杂症,妙手回春
急用户之所急,专业赢来尊重
图文版权:福锐特集团,转发请注明出处
注:用电脑阅读效果更佳
编辑:沈秋实 校对:沈国平 责编:龚金桃











