大数跨境
0
0

2023年中国专利调查报告

2023年中国专利调查报告 199IT互联网数据中心
2024-04-18
0
导读:2023 年我国发明专 利产业化率为 39.6%,较上年提高 2.9 个百分点,连续五年 稳步提高。实用新型专利产业化率为 57.1%,较上年提高 12.2 个百分点,受上年负增长影响,本年度出现较大

截至 2022 年底我国国内(不含港澳台)有效发明专 利 335.1 万件,同比增长 20.9%;实用新型专利 1078.1 万件, 同比增长 17.3%;外观设计专利 270.8 万件,同比增长 10.4%。 我国国内(不含港澳台)有效发明专利中,企业拥有 236.7 万件,同比增速为 24.0%。

2023 年中国专利调查对象为截至 2022 年底拥有有效专 利的专利权人2及其有效专利,调查共发放 1.8 万份专利权人 问卷和 5.0 万份专利问卷,回收率分别为 83.6%和 80.5%。

2023 年我国发明专 利产业化率为 39.6%,较上年提高 2.9 个百分点,连续五年 稳步提高。实用新型专利产业化率为 57.1%,较上年提高 12.2 个百分点,受上年负增长影响,本年度出现较大增幅。

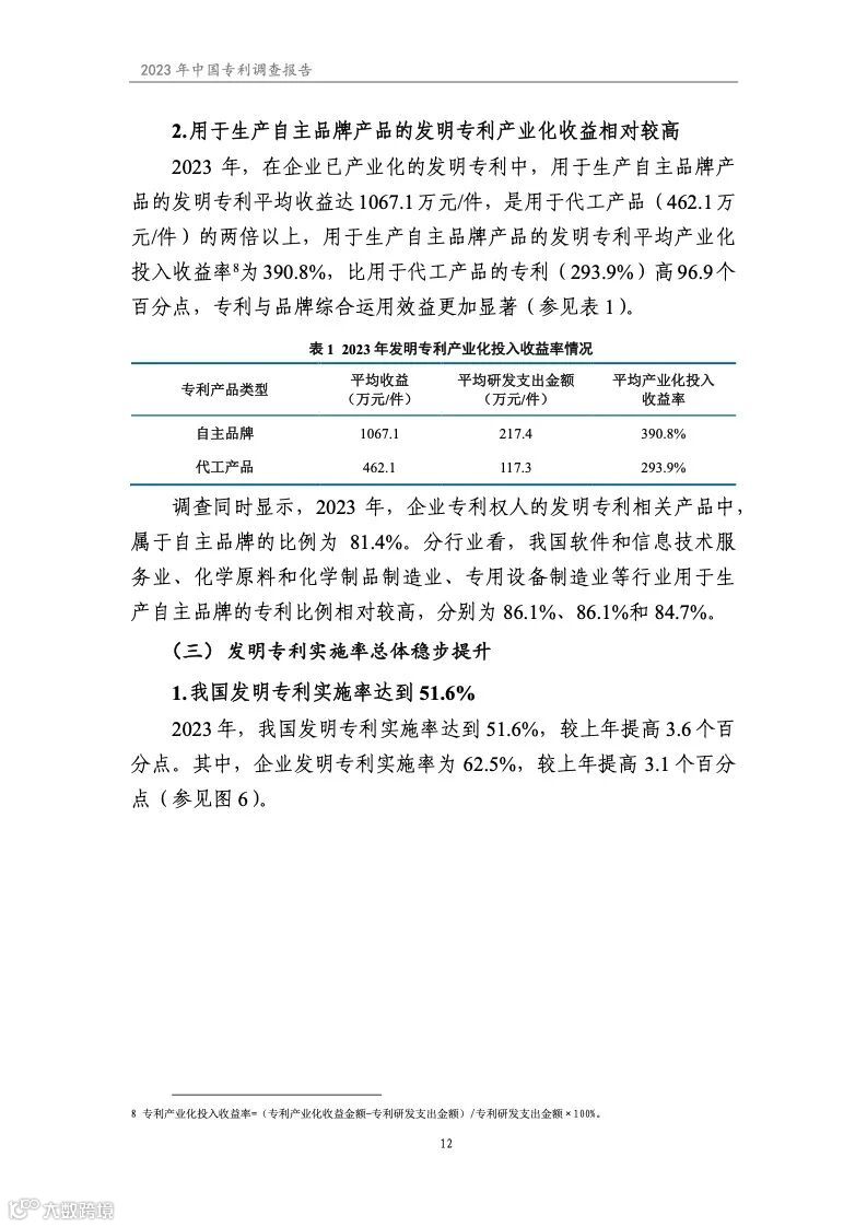
2023 年我 国企业实现产业化的发明专利平均收益为 829.6 万元/件,较 上年(799.2 万元/件)增加 3.8%。其中,用于自主品牌产品 的发明专利产业化平均收益达 1067.1 万元/件,是用于代加 工产品的发明专利产业化平均收益(462.1 万元/件)的两倍 多,专利与品牌综合运用效益更加突出。


url="https://mmbiz.qpic.cn/mmbiz_png/5OHp2ccaRkdYXyW5pibsOiajjT0gnOKyjbyNSfdUfZhBibr8iad6ERz6ELo0xcbNZRU1N3zWjyX5LiciarMqWJuSGP0w/0?wx_fmt=png" data-cropselx1="0" data-cropselx2="574" data-cropsely1="0" data-cropsely2="796" data-ratio="1.0522222222222222" data-s="300,640" data-src="https://cdn.10100.com/content/20251218/cd0a737b-cea6-4799-87d3-c7bee267a8f0.png" data-type="png" data-w="900" style="width: 574px;height: 604px;" data-imgfileid="504350307" src="https://cdn.10100.com/content/20251218/cd0a737b-cea6-4799-87d3-c7bee267a8f0.png">

seoSans-300, Helvetica, sans-serif;font-size: 16.128px;text-align: left;margin-bottom: 0px;">

199IT热门报告重点推荐,可直接点击查阅

 媒体商务合作

商务合作:admin@199it.com 公众号投稿邮箱:T@199it.com



获取更多数据,点击 “ 阅读原文 ”

【声明】内容源于网络
0
0
199IT互联网数据中心
199IT-互联网数据中心:发掘、分享数据价值,为您提供一个丰富的大数据内容平台!网站(199it.com)、微博(weibo.com/199it)、大数据导航(hao.199it.com),感谢您的关注。
内容 3758
粉丝 0
199IT互联网数据中心 199IT-互联网数据中心:发掘、分享数据价值,为您提供一个丰富的大数据内容平台!网站(199it.com)、微博(weibo.com/199it)、大数据导航(hao.199it.com),感谢您的关注。
总阅读899
粉丝0
内容3.8k