

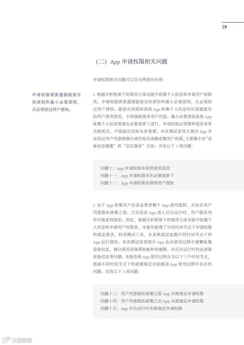
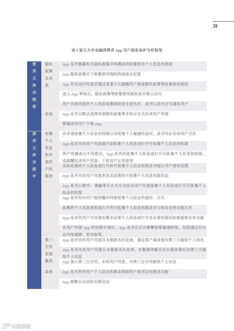
报告从积极引导金融行业重视消费者个人隐私保护,规范个人信息保护的角度出发,选取52家中国保险行业协会所发布保险公司主要使用的App、保险中介和部分参与惠民保业务健康管理公司的App作为测试样本,采用复旦大学金融消费者App用户隐私保护分析框架,检视我国当前保险App对用户隐私与消费者个人信息保护的现状与问题,包括未经允许私自进行用户数据收集、频繁访问收集用户剪切板信息等问题,并总结提炼了6大发现。
该报告为复旦大学金融消费者权益保护系列报告之一,此前的报告聚焦在度量和评价保险保单条款的可读性,推动保险公司与保险产品“标准化、通俗化与简单化”。
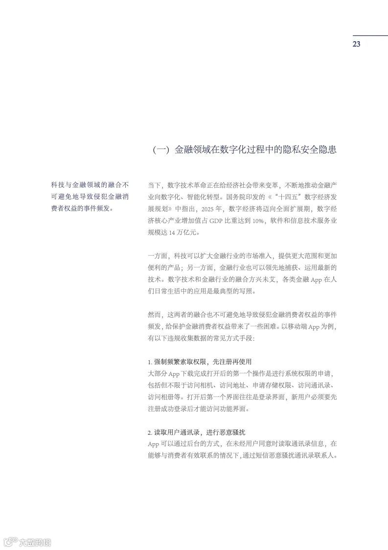
随着数字化进程的加快,金融领域的个人隐私与个人信息安全隐患逐渐暴露。一方面,科技可以扩大金融行业的市场准入,提供更大范围和更加便利的产品;另一方面,金融行业也可以领先地捕获、运用最新的技术。这两者的融合也不可避免地导致侵犯金融消费者权益的事件频发,给保护金融消费者权益带来了一些困难。








































PDF版本将会分享到199IT高端交流群,感谢您的支持!


199IT热门报告重点推荐,可直接点击查阅
-
2022年第四季度播客广告基准报告
-
2022年全球贸易统计概览 -
2023年广告展望报告
-
2023年生活趋势报告 -
2022年全球身体活动状况报告
-
2023年气候变化绩效指数
-
2022年第三季度中国家庭财富指数调研报告 -
报告:在不确定的时代加强全球半导体供应链
-
2022年通信趋势报告 -
2021年中国专利调查报告 -
2022年美国芯片行业报告
-
2022年假日购物报告 -
2022年美国半导体行业劳动力报告
-
2022上半年北美数据中心趋势报告 -
2022年国际雪山旅游报告
-
2022年全球城市实力指数 -
2022年访问量最大的旅游胜地
-
2022年11月移动报告 -
2022年高管GTM基准调查报告
-
2022年全球经济、贸易和发展趋势统计报告 -
2023年美国数字报告
-
2022-2023年亚太地区贸易投资趋势报告
-
中国与阿拉伯国家经贸合作回顾与展望2022 -
报告:可持续航空燃料大挑战
-
2022年最佳全球品牌报告 -
报告:扩大技术的影响
-
2022年全球奢侈品市场监测报告 -
2022-2023年全球工资报告
-
2022年10月美国短期能源展望
-
2023年投资管理展望 -
购物娱乐:亚太地区的万亿美元机遇报告 -
2022年全球普惠金融指数报告
-
2022年海运回顾报告
-
2023全球数字科技发展研究报告:全球科研实力对比 -
2022年环球艺术收藏调查报告
-
2022年亚太地区就业及社会展望报告 -
2022年科学与工程指标报告
-
2022年电子商务未来趋势--中国版 -
2022年黄金报告
-
2022年全球经济展望报告--11月刊 -
2022年世界知识产权指标报告(185页) -
亚洲元宇宙:加速经济影响的战略 -
2021-2022年英国投资管理调查报告
-
2022年城市报告
-
2022上半年美国视频营销报告 -
报告:自动驾驶和汽车保险的未来
-
2022年全球气候状况临时报告
-
2022联邦学习全球研究与应用趋势报告 -
2022年全球商学院申请趋势报告
-
2022年HR预测报告 -
2022年旅游报告 -
2022年世界贸易报告:贸易与气候变化
-
中欧班列发展报告(2021) -
2022年职场报告
-
2022电子商务大趋势概览报告
-
2022年全球人才流动趋势与发展报告 -
2022年教育科技的发展报告
-
世界人口展望2022
-
2022年酒店品牌50强报告 -
报告:仓库机器人的未来
-
2022年大宗商品市场展望报告(10月)
-
2021年江苏省药品流通行业运行统计分析报告 -
2022年撒哈拉以南非洲移动经济报告
-
2022年第二版世界女子足球报告 -
NTT:2022年全球网络报告
-
2022年亚太地区经济展望报告 -
2022年元宇宙与保险业报告
-
2022年中国旅游消费者报告 -
2021年邮政发展报告
-
2022年消费者订阅软件报告 -
2022年第三季度金融科技报告
-
2022年全球教育科技报告 -
2022年美国科学与工程报告
-
2022年第二季流媒体报告
-
2022年第二季度金融科技报告 -
世界统计袖珍手册2022版
-
2021年全球烟草流行报告 -
2022年人工智能AI报告(114页)
-
2022年渠道营销报告 -
2023年全球资本市场的科技趋势
-
2022年澳大利亚移动应用报告 -
2022年世界发展前景报告 -
2022年消费者趋势报告:元宇宙和社交电子商务
-
2022年全球金融稳定报告(10月刊) -
2022年度英国学生生活指数报告
-
2022 年美国青少年烟草调查报告 -
2022年北美移动经济报告
-
2022年健身消费者研究报告 -
2050年全球核电产能展望报告 -
2022上半年东亚与太平洋地区经济报告
-
2022年Q2出行市场洞察报告 -
2022年全球白银调查报告
-
2022年Q2航空运输报告
-
2022年第3季度全球银行业展望报告 -
2022年全球能源就业报告
-
2022全球财富报告
-
2022年半年度中国银行业回顾与展望 -
2022年韩国美容消费者趋势报告
-
病毒式传播报告:看一看互联网背后的秘密
-
报告:全球经济衰退在即? -
报告:资本市场的未来
-
2022全球手游玩家需求变化洞察 -
2021全球电子商务的重要转折点报告 -
新报告:未来能源情景-236页 -
2022年社交媒体营销报告
-
2022年北美杂货零售报告 -
2022年游戏行业报告
-
2022年Q2游客洞察报告
-
2022中国民营企业500强发布报告 -
2022年非营利营销和筹款趋势报告
-
2022年中国新富人群财富健康指数 -
2022年中国营销与媒体报告
-
2022年加密货币调查报告 -
2022年互联网价值链报告
-
中小学阶段的人工智能课程报告 -
2022年全球旅游经济趋势报告
-
2022年印度经济洞察报告 -
旅行回归:Z世代、千禧一代和X世代期待什么
-
2022年中国机器人产业发展报告
-
2022年夏季冷饮报告 -
2022年意见领袖营销报告
-
2022年第二季度全球风险投资报告 -
2021年可再生能源发电成本报告(204页)
-
2022年全球软件行业报告 -
2022年年中广告预测报告 -
2022年东南亚报告
-
2022年天然优质粉底报告
-
2022中国县域人居环境气象评估报告 -
2022年全球财富和生活方式报告
-
AI研究统计:探究英、中文献资料中的人工智能研究成果 -
人造纤维素纤维2030(完整版84页)
-
2022年消费者趋势报告
-
2050氢能展望报告 -
2022年第二季度金融科技报告
-
天然气分析及展望2022-2025 -
2022年特许经营经济展望报告
-
2022年全球加密趋势研究 -
报告:未来的学校
-
报告:在多币种网络中管理流动资产 -
2022年Q2欧洲旅游报告
-
数字中国发展报告(2021年) -
2022年奢侈品展望报告
-
2022年欧洲语言应用报告
-
2022年7月未来消费者指数 -
2022年儿童人工智能工具包
-
2021年全球共享服务和外包调查报告 -
2022年运动休闲的兴起
-
2022年全球资产管理报告 -
2022年智能制造商报告
-
2022年人力资源报告
-
报告:人工智能成熟的艺术 -
2022年数字城市指数报告
-
无头电商指南报告 -
2022年网络新闻报告(164页)
-
解码数字家庭报告 -
2022年城市展望报告
-
2022年非洲经济发展报告
-
2021年美国半导体行业报告 -
2022年全球性别差距报告
-
2022年夏季旅游调查报告 -
2022年银行即服务报告
-
2022年澳大利亚邮政内部线上购物电子商务报告
-
2022民营企业数字化转型调研报告 -
2022年全球卫星通信市场分析报告
-
2022年露营报告 -
2022年电子商务消费者研究报告
-
2019-2024全球教育游戏市场研究报告
-
2022年中国证券业调查报告 -
2022年科技愿景
-
2021年全球金融包容性指数数据库报告
-
2022年美国老年人住房和护理投资者报告 -
2022年农产品市场状况报告
-
2022年全球咖啡市场和贸易报告 -
2022年艺术市场报告
-
欧洲2030及2050储能目标研究报告
-
2022年第一季度太空经济投资报告 -
报告:数字鸿沟的经济后果和代际影响
-
2022年亚马逊广告报告 -
2022年6月移动报告
-
2022年度住宿业市场网络口碑报告 -
2022年流媒体行业报告
-
2022年旅游业的弹性和塑造复苏的趋势报告
-
2022设计趋势展望报告 -
2022年全球电动汽车报告(221页)
-
2022年第一季度媒体质量报告
-
报告:中国电动车市场成功之路 -
2022年南亚经济报告(170页)
-
2022年第一季度网络服务行业报告 -
2021年虚拟销售报告
-
2022年中国主要城市充电基础设施监测报告
-
2022年在线消费者对电动汽车的态度调查
-
2022年全球健康经济报告
-
2021-2022年碳定价领导联盟报告 -
2022年全球天然气报告
-
2022年股票行业 -
2022年全球健康经济报告
-
2021-2022年碳定价领导联盟报告 -
2022年全球天然气报告
-
2022年股票行业展 -
2022年全球天然气报告
-
2022年股票行业展望 -
2021-2025年家居行业电子商务营销趋势报告
-
2022年印度尼西亚移动报告
-
2022年亚洲发展前景报告(428页)
-
2022年国际税收改革和可持续投资报告(244页) -
2022年全球药物使用情况报告
-
2022年Q1移动应用商店报告 -
2022年东南亚能源展望报告
-
2022年第一季度便利店报告
-
2022年能源展望报告
-
2022年安全预测报告
媒体商务合作
商务合作请联系微信号:dingli 公众号投稿邮箱:T@199it.com

