line-height: 1.6;letter-spacing: 0.034em;font-style: normal;font-weight: normal;">
今天一起学习一家最近美股备受关注的AI基础设施公司:Nebius。你可能更加熟悉这家公司的前身Yandex——有着“俄罗斯Google”之称的互联网巨头。因众所周知的美俄政治对峙的问题,Yandex于2024年9月拆分重组,再次回到公众视野已是一家总部位于荷兰的AI基础设施供应商了。
公司简介
Nebius Group N.V. Class A是一家全球领先的全栈式人工智能(AI) 云基础设施提供商 (前身为Yandex N.V.) ,公司在剥离其俄罗斯业务后,总部设于阿姆斯特丹,并在纳斯达克重新上市,凭借其独特的技术栈和经验丰富的团队,致力于成为全球领先的专用AI基础设施提供商(存储和软件解决方案)。公司在欧洲拥有重要市场地位,并正在美国迅速扩张,与CoreWeave等公司同为AI基础设施领域的关键新兴参与者。在与微软达成重大协议后,其市值已增长至超过200亿美元 的区间。
公司近况跟踪
微软5 年期 AI 基础设施大单:总额174 亿美元(按需可增至194 亿美元),由Nebius 位于 新泽西Vineland 的新数据中心供给,公告后股价单日+47%–55%。该合约为2025 年 9 月披露,是公司迄今最大单一客户合约。为支持该协议及后续扩张,公司紧接着宣布通过可转换票据和股权发行的组合方式,成功募资37.5亿美元 ,为其数据中心建设提供了充足的资金保障。
融资与产能:2024 年 12 月完成 7 亿美元定向增发(投资方含NVIDIA、Accel、Orbis),用于加速GPU 集群与云平台建设;ARR 指引(2025 年末)上调至 9–11 亿美元。2025 年 9 月宣布拟发行 20 亿美元可转债并同步增发,以匹配订单节奏与扩产。
经营数据最新进展:2025Q2 收入 1.051 亿美元,YoY +625%,QoQ +106%;核心业务Adjusted EBITDA 转正。
产能布局:欧洲芬兰Mäntsälä 站点扩建后可部署60,000 张 GPU(满产年收入潜力>10 亿美元);巴黎Equinix PA10 与美国堪萨斯城 集群已落地,2025 年将引入 Blackwell/B200。
部分机构已将其目标价上调至114-125美元 区间。
核心投资逻辑
短期逻辑(1-3个月)
微软174–194 亿美元合约的定价与执行细节落地(首批上架、利用率爬坡、账单确认节奏)将直接推动订单可见性与分期确认,对收入与现金流产生+ 影响。
融资动作(可转债与增发)完成窗口期 将决定扩产节奏与供电锁定(目标至2026 年末>1GW),若成功则资本开支与产能交付节拍更平滑,降低扩张风险溢价。
季度数据与指引更新:在ARR 9–11 亿美元框架下,若Q3/Q4 显示 >80–85% 的持续环比增速或更高利用率,将引发一致预期上修。
长期逻辑(1-3年)
供需缺口驱动的算力外包:生成式AI 训练/推理持续扩容,新建DC 的电力与建设周期形成供给瓶颈,推动“Neocloud”(专用算力云) 以长期合约+租赁 模式承接需求;微软牵头的大额合约 为行业背书。
差异化的全栈能力与区域布局:自研服务器/机柜/云平台 + 欧洲/美国产能(芬兰余热回收/巴黎低碳 + 美东电力接入),形成单位算力成本与上架速度优势。
资本与生态背书:NVIDIA、Accel 等股东引入芯片与融资渠道资源,提升GPU 获取与资产融资能力;与Hyperscaler 的商用大单验证商业模式。
核心竞争力
公司主要靠技术赚钱。在竞争激烈的AI基础设施市场中,Nebius凭借其全栈式服务能力和自研硬件设计形成了差异化优势。它不仅提供稀缺的GPU算力,还提供包括存储、MLOps管理平台、AI Studio等一系列软件工具,为客户提供一站式解决方案,从而获取了超越单纯硬件租赁的附加值。与微软等巨头的合作证明其技术和服务已达到行业最高标准,能够获取具有吸引力的合同经济效益。
大单签约能力(≥百亿美元长期合约)与多区域供电/上架能力(至2026 年末>1GW 目标)。
软硬一体的AI 原生云栈(自研硬件/云平台/开发工具),缩短交付周期、提升利用率。
股东与产业链协同( NVIDIA 、 Accel 等),在 GPU 代际切换(H200→B200/Blackwell) 中保持配额与价格议价力。
各业务板块财务数据及预测(百万美元)
数据来源:公司2024年Form 20-F年报,券商研究报告。注:分业务板块的毛利率数据未披露,但公司在2025年Q2财报中披露,核心AI基础设施业务已实现调整后EBITDA盈利。
产销链
主要客户情况
微软(Microsoft) 是公司目前最核心的客户。双方签订的174亿至194亿美元的5年期合同,使其成为Nebius的锚定租户,为公司提供了长期且稳定的收入来源。这份合同也带来了极高的客户集中度风险,公司的未来业绩将在很大程度上依赖于与微软的合作关系以及合同的顺利执行。
公司同时也在积极拓展其他企业级客户,已披露的客户包括云服务提供商 Cloudflare、电商巨头Shopify 和跨国科技投资公司 Prosus。
在AI原生初创企业领域,公司也拥有广泛的客户基础,包括 HeyGen、Lightning.AI、Photoroom 等。
主要供应商情况
英伟达(Nvidia) 是公司最关键的核心供应商,提供业务所需的高性能GPU芯片(如H100、H200及下一代Blackwell系列)。公司与英伟达的关系超越了单纯的买卖关系,英伟达是Nebius的战略投资者,这使得Nebius在获取最新、最紧缺的GPU资源方面具有优先优势。然而,这种高度依赖单一供应商的情况也构成了供应链风险,任何来自英伟达的供应中断或延迟都将对公司运营产生重大影响。
在数据中心建设方面,公司与DataOne等开发商合作,采用“建设-定制”(build-to-suit)模式。
公司财务数据分析
核心财务指标
数据来源:公司2024年Form 20-F年报,基于公司持续经营业务。
财务健康状况评估
收入呈爆炸式增长,但亏损持续扩大: 公司正处于典型的“高增长、高投入”阶段。2024年营收同比增长高达462%,显示出其业务极强的扩张能力。然而,为了支撑业务扩张,运营成本和费用(尤其是销售、总务和行政费用及资本开支)也在急剧增加,导致营业亏损和净亏损持续扩大。
资本密集型模式,依赖外部融资: 公司业务需要巨额资本开支(2024年为8.08亿美元,2025年指引约为20亿美元)用于建设数据中心和采购GPU。经营活动现金流持续为负,表明自身业务尚不能产生足够现金支持运营和扩张。公司的生存和发展高度依赖外部融资,2024年底及2025年的大规模股权和债务融资是其生命线,期末现金储备因此大幅增至24.5亿美元。
资产负债表健康,但未来杠杆可能增加: 截至2024年底,公司债务水平较低,资产负债表相对健康。但随着微软合同的推进,公司计划通过“合同担保债务”等方式融资,预计未来杠杆水平会上升。
盈利能力展望: 尽管财报显示亏损,但公司在2025年Q2业绩会上披露,其核心AI基础设施业务已提前实现调整后EBITDA盈利,这是一个积极信号,表明随着规模扩大,其单位经济模型正在改善,盈利能力有望在未来几年逐步显现。
由于公司持续净亏损,净资产收益率(ROE) 为负,在当前阶段不是一个有意义的评估指标。投资者的关注焦点应是其收入增长率、合同执行情况以及未来盈利的拐点。
市场重点关注话题
公司业绩的超高速增长与未来指引
市场普遍关注公司惊人的收入增长能否持续,以及公司对未来的展望是否过于乐观。
问题1:市场整体需求环境如何?能否支撑公司持续的高速增长?
管理层回应: 需求环境“非常强劲”。第二季度产能利用率已达峰值,一旦有新产能上线便迅速售罄。随着更大规模的集群部署,公司能吸引到需求更大的新客户。如果Q2有更多产能,销售额会更高。
问题2:公司将2025年底的年化经常性收入(ARR)指引从7.5-10亿美元上调至9-11亿美元,但为何没有相应上调全年收入指引?
管理层回应: 这是由于大部分新增GPU产能(特别是Blackwell系列)将在今年年底(主要是Q4)上线。这一时间点对年底的ARR影响显著,但对全年总收入的贡献有限。年底的产能扩张将为2026年的收入加速增长奠定坚实基础。
资本密集型业务模式下的产能扩张与盈利能力
作为重资产行业,公司的产能扩张计划、资金来源以及盈利路径是投资者关注的核心。
问题3:公司计划到2026年底实现1吉瓦(GW)的电力容量,具体的建设时间线是怎样的?如何实现?
管理层回应: 公司正在积极推进,预计到2025年底将220兆瓦(MW)的接入电力。新泽西和芬兰的数据中心是今年的主要增长驱动力。此外,已在美国锁定两个新的大型绿地项目,每个都能在2026年提供数百兆瓦的电力。
问题4:核心业务的盈利能力如何?资本支出的回报周期是多久?
管理层回应: 核心AI云业务已在2025年Q2提前实现调整后EBITDA盈利,并预计在年内保持正值。对于Hopper代GPU,预计在毛利层面2到3年内实现盈亏平衡。这个估算还不包括利润率更高的软件和服务收入,随着这部分业务的扩展,投资回报周期有望缩短。
激烈的市场竞争中获取大型合同的能力
在与CoreWeave等对手的竞争中,市场关心Nebius是否具备赢得超大规模客户的能力。
问题5:竞争对手已经与超大规模厂商签订了大型多年期合同,Nebius需要做什么来获得这类合同?
管理层回应(业绩会,微软合同宣布前): 公司看到了来自顶级AI实验室的大量需求,并相信未来会增加。为了抓住这些需求,公司正在做的最主要的事情就是大幅增加产能,以达到这些大客户所要求的规模。公司的业绩指引中并未包含这类大型合同,如果能够签订,将是额外的增量。
注: 这个问题在业绩会后得到了微软174亿美元合同的完美解答,证明了公司具备赢得顶级客户的能力。
行业、同业对比
行业分析:AI云基础设施 (GPU即服务)
Nebius所处的核心行业是AI基础设施,特别是GPU即服务 (GPU-as-a-Service)。这是一个由生成式AI浪潮驱动而诞生的新兴高增长赛道。
市场需求与空间: 随着大语言模型(LLM) 的训练和推理需求呈爆炸式增长,对高性能GPU算力的需求远超供给。即使是亚马逊、微软、谷歌等超大规模云服务商也面临内部GPU产能不足的困境。根据Precedence Research的预测,全球GPU即服务市场规模预计在未来十年将增长6.4倍,年复合增长率约为23%。
供需情况: 目前市场处于严重的供不应求状态。核心瓶颈在于高端AI芯片(主要是英伟达GPU)的供应,以及建设能够支持高密度、高功耗AI集群的数据中心所需的时间、土地和电力资源。这种供给紧张的局面为Nebius这类专业的“新一代云服务商”创造了巨大的市场机会,它们能够更灵活、更快速地部署专门优化的AI算力集群。
竞争环境: 市场目前呈现双寡头格局,主要由Nebius 和CoreWeave 主导。这两家公司都获得了英伟达的战略支持,并成功与超大规模云服务商及顶尖AI公司签订了百亿美元级别的长期合同。虽然大型云厂商也在自建AI基础设施,但在短期内它们既是竞争者,也是Nebius和CoreWeave的客户,通过租用其算力来弥补自身产能缺口。
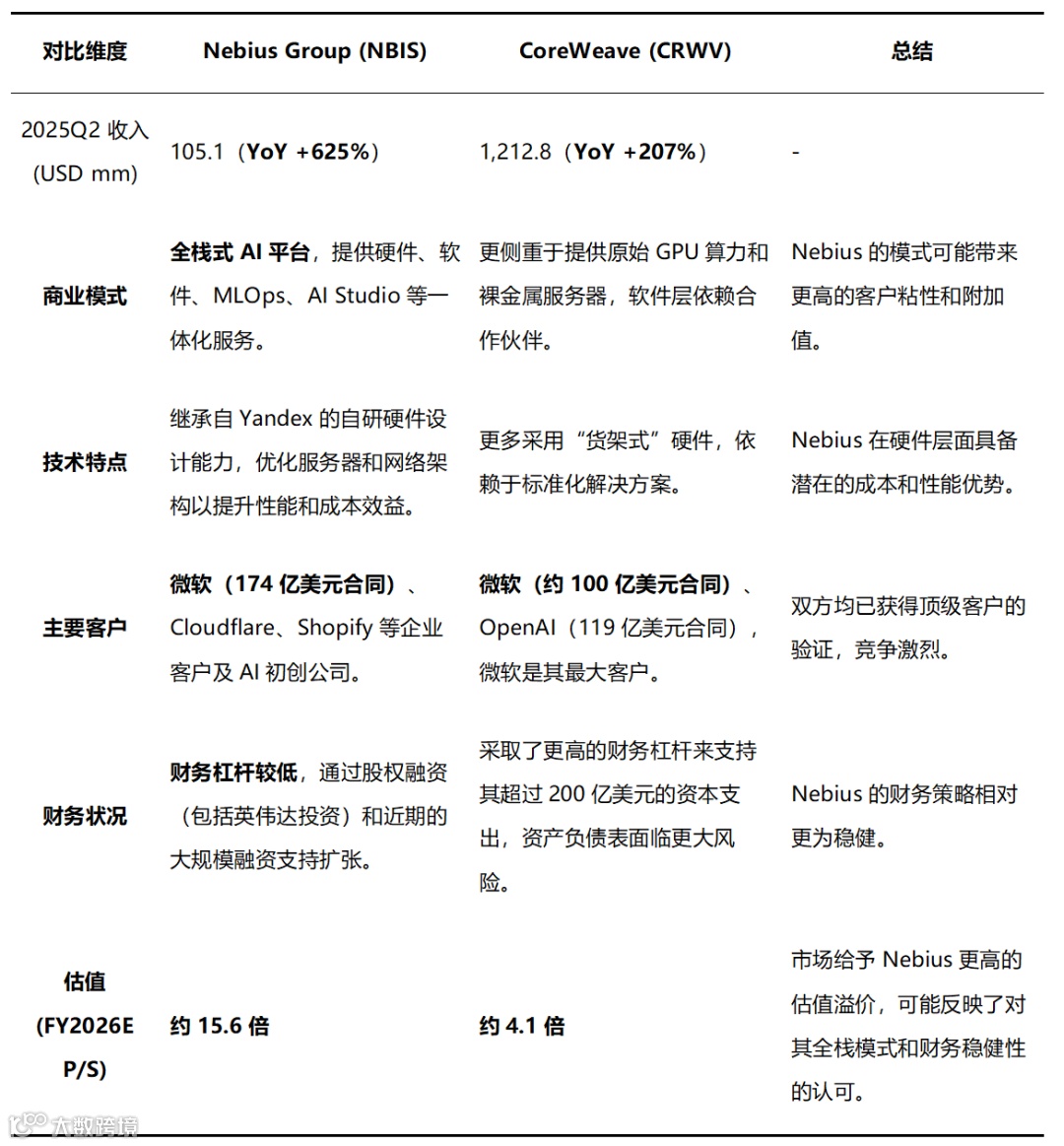
同业对比Nebius Group vs. CoreWeave
A股/港股映射
市场分歧讨论
分歧点:极高的估值是否已透支未来增长?
Nebius在宣布与微软的合作后,市值飙升至200亿美元以上,其远期市销率(P/S)高达27倍以上,远超行业中位数(约3倍),甚至高于英伟达。市场对此存在巨大分歧。
分歧点1:估值与定价锚
多头观点:按ARR 9–11 亿美元(2025E) 与大单锁定,若参考CoreWeave EV/Sales 区间,Nebius 现价 低估;Citron 曾以对CoreWeave 打 5 折 的“napkin math”测得 60 美元/股(当时基于更早市值)。空头/谨慎方:Nebius 尚处 上架期,确认节奏、客户集中度 与融资摊薄/利息 可能压制估值重估。
分歧点2:资本结构风险
多头:以长约为抵押 的资产融资+可转债可 优化现金流;空头:若利用率<预期 或电力/建设延误,杠杆 与摊薄 将放大回撤。
分歧点3:供电与 GPU 配额
多头:公司披露>1GW 获取路径与多区域并行 降低单点风险;空头:电力上网、B200 交付 的不确定性仍高。
盈利预测与估值
多家券商及分析师在微软协议后更新了盈利预测,普遍预期公司将进入超高速增长通道。
一致预期情况: 市场普遍预计公司的收入将在未来几年内实现指数级增长。微软的合同将在2025年和2026年开始分批交付,预计将从2026年起对收入产生重大影响。分析师普遍认为,当前的一致预期可能尚未完全反映微软合同的全部增量,未来仍有上调空间。
Key Takeaways
赛道与地位: Nebius是AI基础设施赛道中的核心纯粹标的,直接受益于全球AI算力需求的结构性爆发。与微软签订的174亿美元历史性合同,使其一跃成为能与CoreWeave并驾齐驱的行业领导者,技术与交付能力获得顶级验证。
订单强背书:微软174–194 亿美元 长约验证交付能力与成本曲线,提升收入可见性 与再融资信用。Reuters
高增速+转正拐点:2025Q2 收入 1.051 亿美元,YoY +625%、QoQ +106%,核心云业务EBITDA 转正,扩产进入规模经济 通道。Nebius
执行与融资双变量:>1GW 供电锁定与B200 上架节奏 决定2025–2026 收入兑现;可转债/增发 与客户集中度 是估值折现的主要约束。
*本文由Alpha派AI投研助手一页纸Agent完成,仅供参考,不构成任何投资建议。
欢迎登录Alpha派APP向PaiPai提问!
公司一页纸Agent,3分钟get公司基本面
· 路径:PaiPai-公司一页纸
Web端直达链接:
https://alphapai-web.rabyte.cn/reading/paipai/index

