

中国作为世界上最大的温室气体排放国和过去20年间世界排放增长的主要来源,其排放轨迹是全球气候行动成功与否的关键因素之一。通过对比中国既定的排放目标和符合《巴黎协定》目标的全球路径可以看出,中国不但需要在2030年前达成自己的目标、还要对其进行超越,且后一点至关重要。2030年之后,中国则需要快速减排。
为了衡量中国所取得的进展,我们汇总了一套由不同国际组织和学术机构发布的气候转型情景,并确定了一组可以与历史数据进行比较的指标,用这套指标来衡量中国的气候变化进程比以往的方法更细致和具前瞻性。我们将情景数据转换为每个指标的基准,以此评估关键部门的排放和能源趋势是否符合气候转型情景和《巴黎协定》的目标。
我们的评估发现,多个指标正按照既定的方向发展,包括清洁能源投资、电气化、建筑部门的排放和电动汽车销售。尤其值得注意的是,中国的清洁能源投资持续、快速地增长,并正接近1.5度情景下的预测规模。这是一个巨大的成就。
至少在2021年之前,中国的能源和排放趋势之间的基本差距是由能源消费总量的增长率造成的,其比转型路径中的增长率要快很多。在所有关键的排放部门中,能源需求的实际增长速度均比路径预测的速度更快,因此造成排放量不断增加。
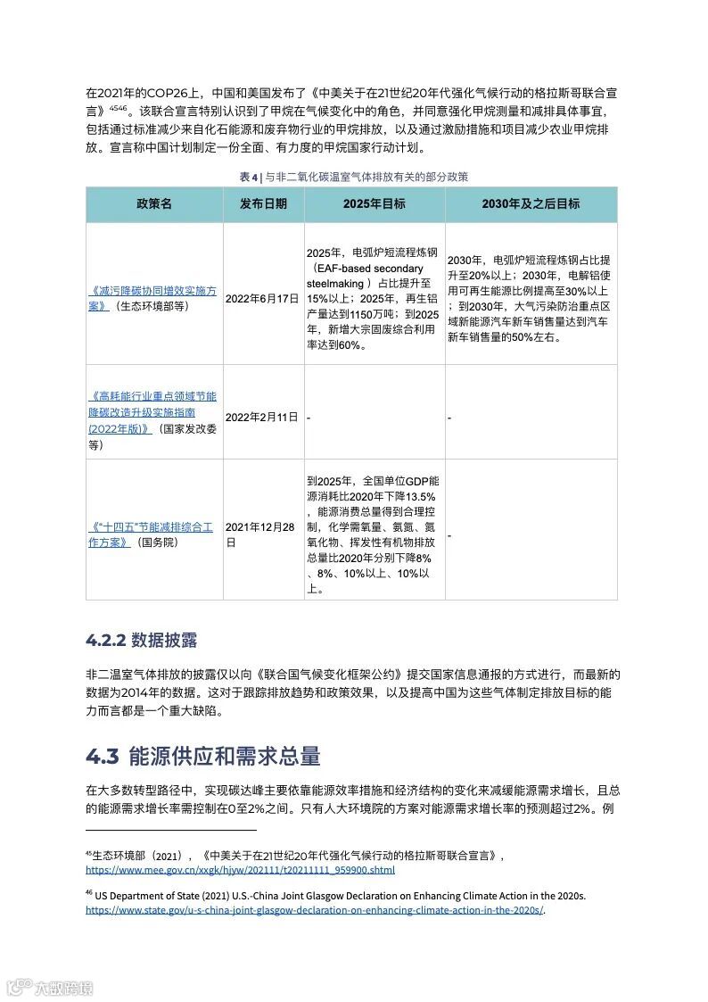
要解决这个问题,需要将一系列因素进行结合,比如提高能源效率的措施、转变经济增长模式或进行比转型方案的预测中规模更大的清洁能源投资,以及促使能源系统的管理更趋完善。在非二氧化碳温室气体排放方面,由于没有正式的量化目标或定期的排放报告,我们无法对相关趋势或进展进行评估。
自2021年夏季以来,中国的排放量和化石燃料消费量一直在下降。这使总的排放趋势在短期内与转型路径相一致。然而,即使在2022年,两个关键指标仍然偏离轨道:对基于煤炭的发电产能的投资和对基于煤炭的工业产能、尤其是钢铁产能的投资。
我们发现,中国的能源和排放数据报告存在重要的缺失和不足。电力部门有良好的数据,其充分可信并且以高频率定期发布,但其他部门在这些方面都不同程度地滞后。对非二氧化碳温室气体排放的监测和报告最不完善。
为了深入了解对中国政策制定起推动作用的观点和愿景,我们对26位中国能源领域的分析师和专家进行了调研。接受调研的专家对2025年前碳排放达峰或目前碳排放已经达峰的两项预测均持怀疑态度,一些人甚至对2030年前碳达峰目标能否实现表示不确定。
部分受访专家认为,中国在2030年前实现碳达峰应该不是一个挑战,但在2060年前实现碳中和可能需要做大量的工作,且这个工作量取决于其碳峰值的高低。
2021年中期,中国的能源消耗量和二氧化碳排放量经历了一个急转直下的过程,而中国的分析师和专家们似乎预测,中国经济的增长会回归到这一时期之前的模式。这些预测可能在很大程度上解释了一个不匹配现象,即在目前煤炭消费和排放均下降的趋势下,政策和投资决定却导致更多以煤炭为基础的产能正在就位。








































PDF版本将会分享到199IT高端交流群,感谢您的支持!

url="https://mmbiz.qpic.cn/mmbiz_png/5OHp2ccaRkdYXyW5pibsOiajjT0gnOKyjbyNSfdUfZhBibr8iad6ERz6ELo0xcbNZRU1N3zWjyX5LiciarMqWJuSGP0w/0?wx_fmt=png" data-cropselx1="0" data-cropselx2="574" data-cropsely1="0" data-cropsely2="796" data-ratio="1.0522222222222222" data-s="300,640" data-src="https://cdn.10100.com/content/20251218/947ef884-c4cd-44f4-9dee-4e197806fde1.png" data-type="png" data-w="900" style="width: 574px;height: 604px;" src="https://cdn.10100.com/content/20251218/947ef884-c4cd-44f4-9dee-4e197806fde1.png">
199IT热门报告重点推荐,可直接点击查阅
欧洲性别平等指数" linktype="text" imgurl="" imgdata="null" data-itemshowtype="0" tab="innerlink" style="font-size: 12px;" data-linktype="2">2022年欧洲性别平等指数
美国最具价值品牌榜" linktype="text" imgurl="" imgdata="null" data-itemshowtype="0" tab="innerlink" style="font-size: 12px;" data-linktype="2">2023年美国最具价值品牌榜
-
2022年第四季度视频趋势报告
-
2023年美国约会和社交发现应用报告
-
报告:数字连接2.0
-
2023年电子商务报告
-
2022年联网家庭报告 fba8a4525188&scene=21#wechat_redirect" textvalue="2023年全球软件外包趋势和费率指南" linktype="text" imgurl="" imgdata="null" data-itemshowtype="0" tab="innerlink" data-linktype="2">2023年全球软件外包趋势和费率指南
-
2022年智能音箱报告
-
全球和国家层面农业粮食体系就业测算研究报告 -
2023年全球能源经济主题报告
-
2022-2023年中国百货零售业发展报告 -
2023年欧洲健康和健身应用报告 -
2023年第一季度播客指标报告
-
2023年信任晴雨表 -
2022年二氧化碳排放报告
-
2022年Q4机器人报告 专利调查报告" linktype="text" imgurl="" imgdata="null" data-itemshowtype="0" tab="innerlink" data-linktype="2">2022年中国专利调查报告
-
2022年美国未来学生调查 -
2022年播客中品牌安全和适用性
-
2023年银行业500强 -
东南亚电子经济报告" linktype="text" imgurl="" imgdata="null" data-itemshowtype="0" tab="innerlink" data-linktype="2">2022年东南亚电子经济报告
-
报告:应对内部气候移民 -
2022年全球破产报告
-
报告:以生活为中心的剧本 乌克兰冲突一周年:评估对全球贸易和发展的影响" linktype="text" imgurl="" imgdata="null" data-itemshowtype="0" tab="innerlink" data-linktype="2">乌克兰冲突一周年:评估对全球贸易和发展的影响
-
2023年全球风险报告
-
2022年Q4美国应用广告报告 -
2023年电力市场报告 -
贸易和气候变化的关系报告
-
报告:云竞赛
-
2022年度中国家庭财富指数调研报告 -
报告:半导体设计领导力面临的挑战
-
2023年北欧初创企业和风险投资报告 -
报告:通过CES镜头看2023年科技趋势
-
2022年电池金属报告 -
2022年广告代理薪酬报告
-
报告:中小企业对未来的准备
-
美国人口统计展望报告:2022至2052年 -
2023年广告、营销和数据展望报告
-
2023年欧洲食品科技报告 -
2023年能源科技远景(459页)
-
2022年第四季度太空投资报告
-
2022年半导体行业报告
-
2023年内容营销报告
-
流媒体电视广告报告
-
2022年全球汽车供应商研究 -
清洁能源的未来:氢专利
-
2022年欧洲电子商务指数 -
报告:欧洲在线旅行社的经济影响
-
激发健康活力:加速医疗设施的电力供应报告 -
2022年市场研究现状报告
-
2023年世界经济形势与展望报告 -
2022年拉丁美洲科技报告(384页)
-
报告:电气化卡车的黎明
-
北美艺术馆机构员工调查报告" linktype="text" imgurl="" imgdata="null" data-itemshowtype="0" tab="innerlink" data-linktype="2">2022年北美艺术馆机构员工调查报告 -
报告:亚太地区在线旅行社的经济影响
-
2023年全球经济展望报告 -
美国半导体研究:通过创新获得领导力
-
2023年科技、媒体和电信预测报告
-
2022年中国主要汽车集团低碳化转型表现
媒体商务合作
商务合作请联系微信号:dingli 公众号投稿邮箱:T@199it.com

