

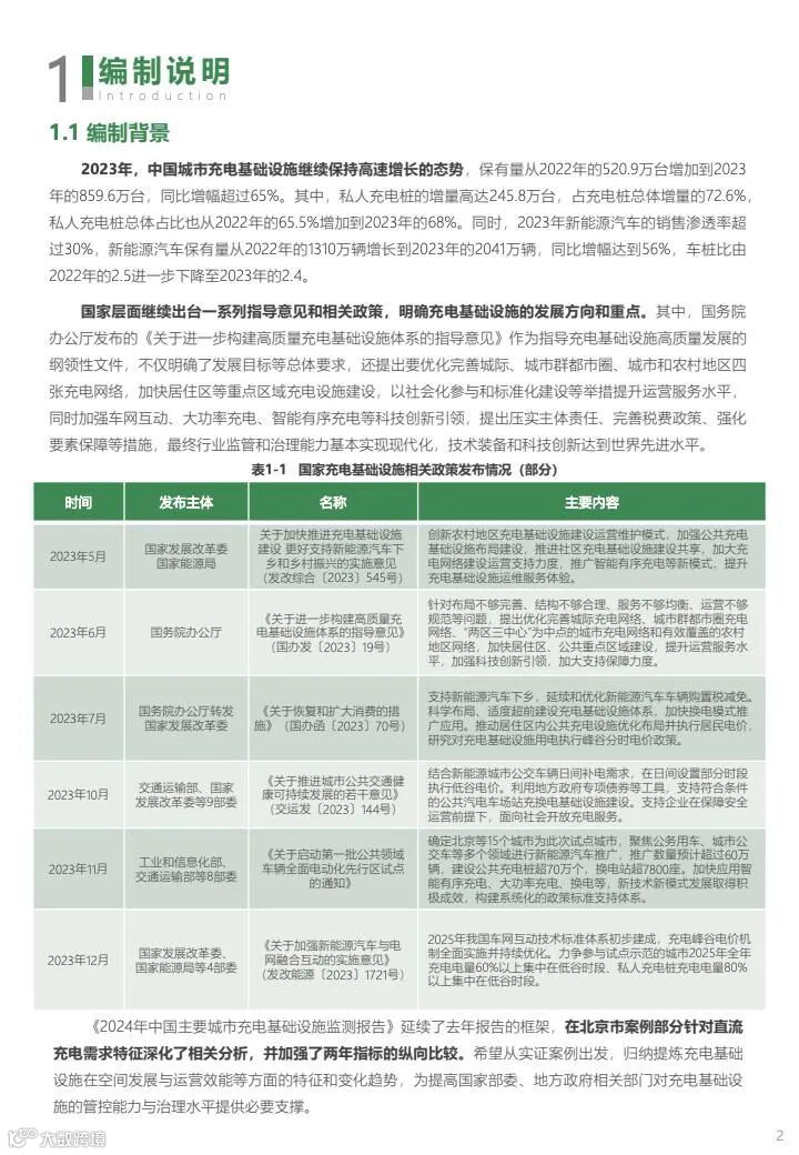
2023年,中国城市充电基础设施继续保持高速增长的态势,保有量从2022年的520.9万台增加到2023年的859.6万台,同比增幅超过65%。其中,私人充电桩的增量高达245.8万台,占充电桩总体增量的72.6%,私人充电桩总体占比也从2022年的65..5%增加到2023年的68%。同时,2023年新能源汽车的销售渗透率超过30%,新能源汽车保有量从2022年的1310万辆增长到2023年的2041万辆,同比增幅达到56%,车桩比由2022年的2.5进一步下降至2023年的2.4。
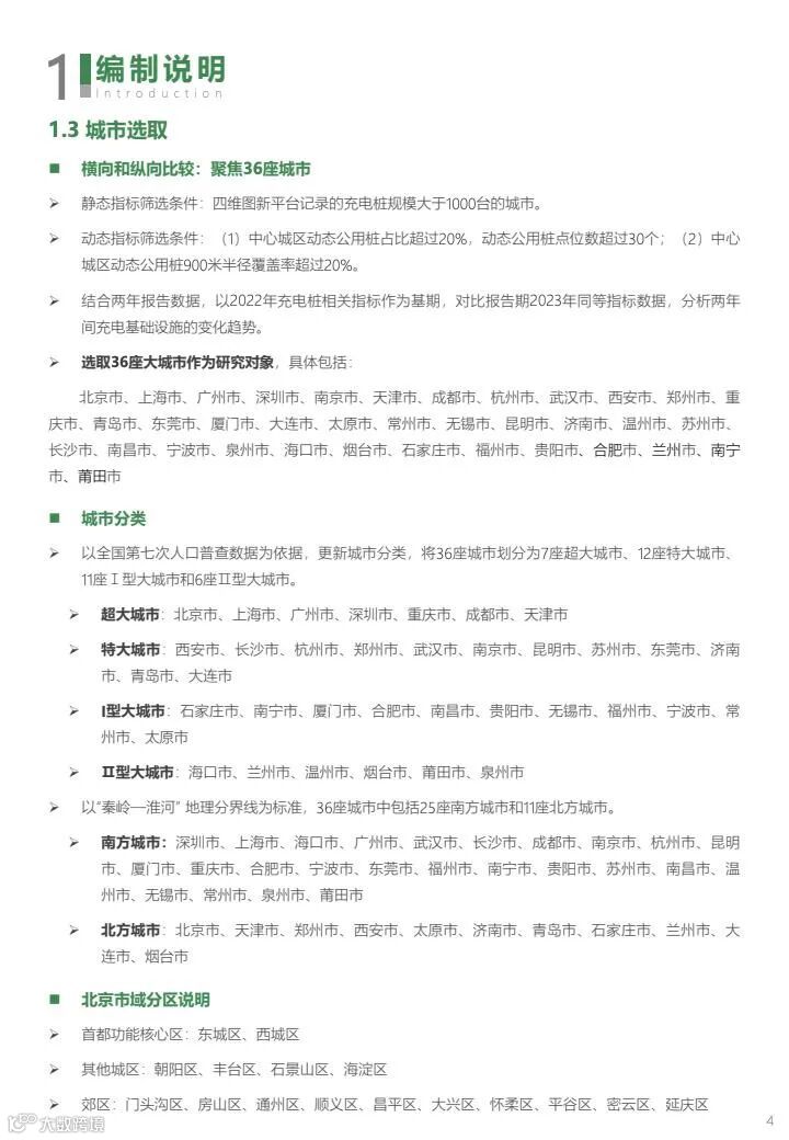
36座主要城市公用桩的平均密度为34.3台/平方公里。深圳、上海、海口、广州和武汉排名靠前,公用桩密度超过47台/平方公里。公用桩密度低于10台/平方公里的城市有3座,分别为大连、莆田以及烟台。超大城市的公用桩平均密度最高,为66.8台/平方公里,其次为特大城市32.9台/平方公里,|型和II型大城市的公用桩平均密度不足25台/平方公里。
按地域统计,25座南方城市的平均公用桩密度为38.3台/平方公里,高于11座北方城市的均值25.1台/平方公里。规模密度排在前八位的均是南方城市,泉州、常州等在南方城市中排名靠后的城市,其公用桩密度仍然高于大连、烟台等北方城市。
36座城市四类乘用车的占比平均为88.6%,其中私人乘用车占比平均达到56.6%,相对去年提升3.6个百分点,继续占据最主力车型的地位。36座城市中心城区四类乘用车与新能源汽车整体保有量占比排序中,杭州、上海、青岛超过95%,占据前三。其中,私人乘用车在新能源汽车保有量中占比处于40.1%至77.1%区间,北京、南宁、上海、天津、温州等城市私人乘用车占比位居前五位。








































文档链接将分享到199IT知识星球,扫描下面二维码即可查阅!

url="https://mmbiz.qpic.cn/mmbiz_png/5OHp2ccaRkdYXyW5pibsOiajjT0gnOKyjbyNSfdUfZhBibr8iad6ERz6ELo0xcbNZRU1N3zWjyX5LiciarMqWJuSGP0w/0?wx_fmt=png" data-cropselx1="0" data-cropselx2="574" data-cropsely1="0" data-cropsely2="796" data-imgfileid="504375733" data-ratio="1.0522222222222222" data-s="300,640" data-src="https://cdn.10100.com/content/20251218/d89bc8d6-3767-4980-b94d-4bb7be01809b.png" data-type="png" data-w="900" style="width: 574px;height: 604px;" src="https://cdn.10100.com/content/20251218/d89bc8d6-3767-4980-b94d-4bb7be01809b.png">
199IT热门报告重点推荐,可直接点击查阅
物流转型" linktype="text" imgurl="" imgdata="null" data-itemshowtype="0" tab="innerlink" style="font-size: 12px;" data-linktype="2">报告:城市物流转型
-
2024年数字体验报告
-
2024年广告隐私报告 -
2023年成人技能调查报告
-
2024年营销技术更换报告 -
2024年商业就绪
-
报告:全球B2B意见领袖营销的兴起 -
2024年全球CMO领航员报告
-
2024年游戏技术报告 -
2024年媒体计划优化报告
-
2024年第三季度全球风险投资报告 -
报告:亚太数字国家
-
2025年生活趋势报告 -
2024年海洋渔业废物报告
-
2025年时尚报告 -
2024年排放差距报告
-
利用生成式人工智能增加就业和提高劳动力生产率 -
对于最贫困经济体未来25年具有决定性意义
-
2024年数据泄露调查报告 -
2024年全球贸易发展年度概览报告
-
2024年粮食展望 -
2024年12月亚洲发展展望报告
-
2025年意见领袖营销报告
-
2024年假期旅游调查 -
2024年全球儿童报告
-
2024年Q2航空运输报告 fbacd1300&scene=21#wechat_redirect" textvalue="关键矿物回收报告" linktype="text" imgurl="" imgdata="null" data-itemshowtype="0" tab="innerlink" data-linktype="2" style="font-size: 12px;">关键矿物回收报
融资的突破性模式" linktype="text" imgurl="" imgdata="null" data-itemshowtype="0" tab="innerlink" data-linktype="2" style="font-size: 12px;">一亿农民:可持续转型融资的突破性模式
-
2024年全球健康经济监测报告
-
2024年汽车报告 -
生成式人工智能如何改变商业和社会
-
2024年黑色星期五消费者研究报告 美国假日购买意图报告" linktype="text" imgurl="" imgdata="null" data-itemshowtype="0" tab="innerlink" data-linktype="2" style="font-size: 12px;">2024年美国假日购买意图报告
-
2024年世界知识产权指标报告
-
2024年第三季度太空投资报告 东南亚能源展望" linktype="text" imgurl="" imgdata="null" data-itemshowtype="0" tab="innerlink" data-linktype="2" style="font-size: 12px;">2024年东南亚能源展望
加拿大零售业中小企业销售策略和挑战研究报告" linktype="text" imgurl="" imgdata="null" data-itemshowtype="0" tab="innerlink" data-linktype="2" style="font-size: 12px;">2024年加拿大零售业中小企业销售策略和挑战研究报告
-
2024年贸易和发展报告:反思不满时代的发展
-
2024年西半球区域经济展望报告 -
欧洲和中亚地区经济简报" linktype="text" imgurl="" imgdata="null" data-itemshowtype="0" tab="innerlink" data-linktype="2" style="font-size: 12px;">2024 年秋季欧洲和中亚地区经济简报
-
2024年生成式人工智能营销行业报告 -
2024年世界社会报告
-
2024年首席信息安全官报告 -
2023年全球健康与医疗战略展望
-
2024年10月世界经济展望报告
-
2024年全球城市指数报告 -
可再生能源与就业:2024年度回顾报告
-
00后信息行为意识研究报告 -
报告:未来的数据经济
-
报告:产品详情页面最终指南 -
2024年亚太经合组织能源展望报告
-
2024年科技趋势展望 -
2023年音乐收听报告
-
2024年家族财富转移 -
2024年第二季度机器人报告
-
报告:加快煤炭行业的公平转型 -
2024年第二季度机器人报告
-
报告:加快煤炭行业的公平转型 Google Play Store报告" linktype="text" imgurl="" imgdata="null" data-itemshowtype="0" tab="innerlink" data-linktype="2" style="font-size: 12px;">2024年第二季度Google Play Store报告
-
2024年意见领袖营销报告
-
专利数据综述" linktype="text" imgurl="" imgdata="null" data-itemshowtype="0" tab="innerlink" data-linktype="2" style="font-size: 12px;">全球智能电网技术专利数据综述 -
2023-2024年印度旅游报告
-
2024年旅游和酒店业现状 -
扩大地球观测的全球价值报告
-
报告:非洲人工智能:产生影响的用例
-
2024年芯片行业概况 -
先行者联盟现状报告
-
关注AI鸿沟:塑造未来劳动世界的全球视角 -
迈向绿色建筑价值链:中国及全球
-
2024年亚太地区手游市场报告 -
报告:解锁日本电子商务潜力
-
2024人工智能与政治 -
报告:全球数字工作的兴起
-
2023年瑞士电子商务报告
-
2024年第2期中国区域经济金融展望报告 -
2024年浪费广告支出报告
-
工作中的AI:亦敌亦友 -
气候变化对健康的影响报告
-
2024年化学品牌50强
-
2024年亚洲发展展望报告-7月刊 -
投资口腔健康全球承诺的经济合理性
-
生成式人工智能、心理健康和安全技术 -
2024年数字经济报告
-
律师事务所的法律趋势" linktype="text" imgurl="" imgdata="null" data-itemshowtype="0" tab="innerlink" data-linktype="2" style="font-size: 12px;">2024年中型律师事务所的法律趋势 -
2023年开放数据成熟度(ODM)报告
-
2024年全球贸易监测快报
-
港口经济发展报告" linktype="text" imgurl="" imgdata="null" data-itemshowtype="0" tab="innerlink" data-linktype="2" style="font-size: 12px;">2024中国海港城市港口经济发展报告 -
2024年世界旅游晴雨表
-
2024供应链高管调查 -
报告:先进清洁技术制造业
-
2024年AI投资报告 -
报告:在不断变化的气候中确保工作安全与健康
-
报告:品牌信任维度
-
数字中国发展报告(2023年) -
联合国劳工组织:童工报告
-
2023年中国停车行业发展白皮书 质量报告" linktype="text" imgurl="" imgdata="null" data-itemshowtype="0" tab="innerlink" data-linktype="2" style="font-size: 12px;">2023年数字质量报告
-
2023年全球私人资本参加基础设施投资报告
-
2024年第二季度企业生成式人工智能报告 -
非洲自有品牌市场报告
-
2024年云指数报告 -
2023年灾害对农业和粮食安全的影响--中文版
-
2024年年度新闻研究报告 -
2024年Q2全球天然气市场报告
-
2024年数据和人工智能领导力报告 -
2023年的世界知识产权指标
-
2024年一季度全球黄金需求趋势报告 -
2024年4月全球金融稳定报告
-
报告:在AI驱动的未来成功所需的技能 -
女性参与旅游业的全球报告(第二版)
-
2023年美国出生率统计报告 -
2024年旅游胜地营销报告
-
2024年全球数字化工作的兴起 -
大逆转:全球开发协会国家的前景、风险和政策报告
-
2023年美国老年人住房报告
-
2023年中国专利调查报告 -
2024年世界经济展望报告--4月刊
-
报告:人人享有清洁烹饪的愿景 -
2024年人工智能指数报告
-
2024年全球网络安全前景 -
2024年研究行业报告
-
2024年美国消费者趋势报告 -
克服能源三难困境:安全和包容的转型
-
2023-2024年中国百货零售业发展报告 -
2023年儿童死亡率报告
-
2024年日本动漫行业从业者调查 -
中国移动经济发展报告2024
-
第53次中国互联网络发展状况统计报告
商务合作:admin@199it.com 公众号投稿邮箱:T@199it.com

