昨天晚上大家对市场的观测点是缩量上涨,持续性会不会有问题。其实一方面是上周四周五放了大量已经消化了很多市场分歧,昨天的缩量反弹更多是一部分资金选择了不交易,一部分资金选择了观望的结果。
在神秘力量的引导之下,市场再次走上正轨。今天成交量突破2.3万亿,很多板块和个股也是强修复。
从整体策略上来说,本周有三个重大的宏观事件,其中的不确定性会对市场的走向产生一定的影响。从时间排序就是美国大选、国内重要会议结束、美联储降息。
早上有小作文传义务那边特朗普的物资订金都不要了,不过现在时间还早,没到关键州,所以大家也就是看个乐子。
很多大机构的看法是想等到确定性之后再做动作,不管是减仓还是调仓。所以本周后面几天的行情大概率波动会加剧,市场会博弈这些宏观变化。
板块方面,昨天强势的机器人,今天依旧强势,但出现一定的分化,不过在整体行情表现比较好的情况下看不出太多的分歧。不过今天传播较广的一张华为机器人产业链相关的图锁定了几个实锤有合作关系的公司。
航空航天,是由珠海航展驱动的军工方向,龙头大哥一早就涨停,央视宣传了歼35,大家预期的海外订单可能会催化一些军工的行情。
商业航天,今天讲的事情是订单,不过想想也确实合理,星座计划已经摆在那里了,不下订单怎么发射。今天央视也都宣传了,商业航天本来就是新质生产力的重要方向之一。

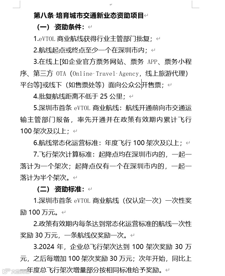
低空经济,今天盘后出了新闻。

然后深圳也发了文。深圳市交通运输局关于公开征求《深圳市交通运输局〈深圳市支持低空经济高质量发展的若干措施 〉实施细则(征求意见稿)》意见的通告。这个就是很落地的东西了。


