

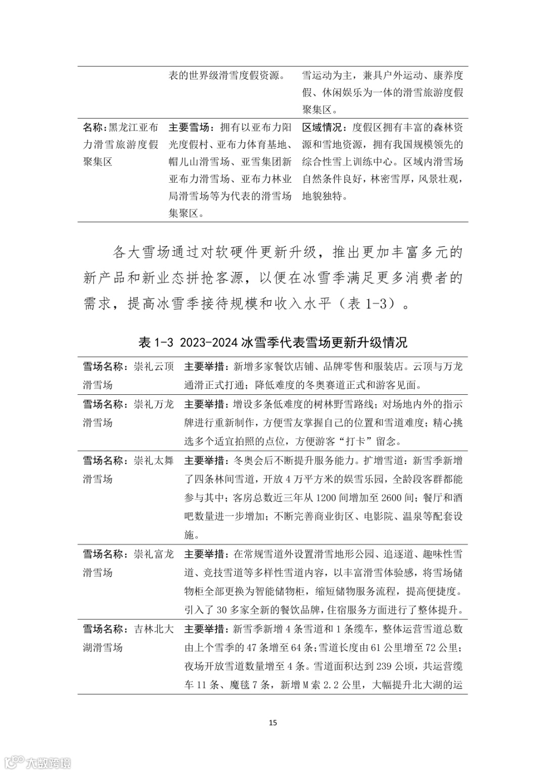
统计数据显示,截至 2022 年底,我国拥有 876 个室内 外各类滑雪场,1576 个滑冰场地,覆盖 30 个省区市,冰雪 运动场地总数量 2452 个,较上一年度增加 8.45%。
2023 年,冰雪场馆数量继续增长,全国共有各类冰雪运 动场地 2847 个,其中,滑冰场地 1912 个,滑雪场地 935 个 1 。相比 2022 年,2023 年冰雪运动场地数量增长了 16.11%, 其中,滑雪场地增长 6.74%,滑冰场地增长 21.32%。
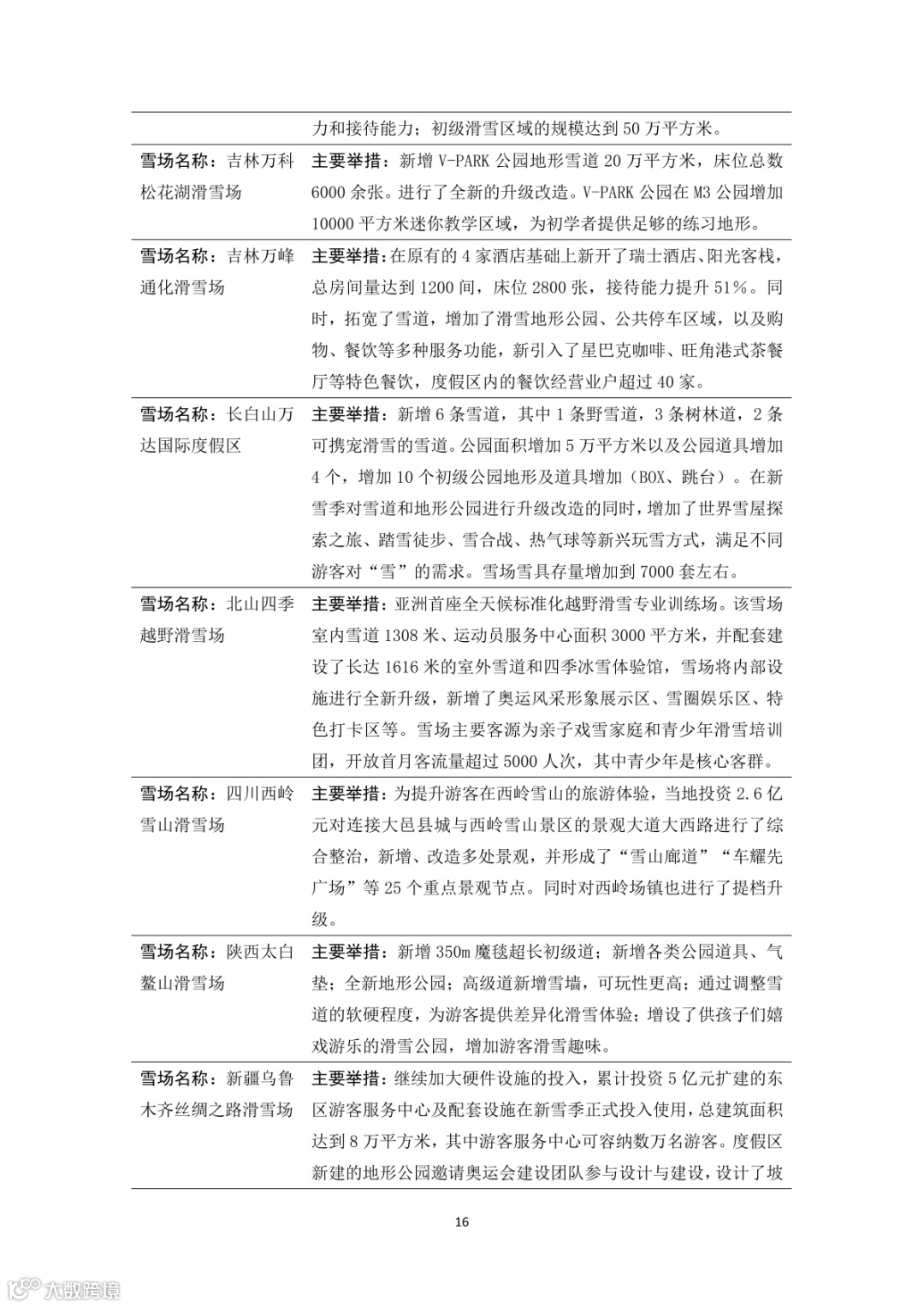
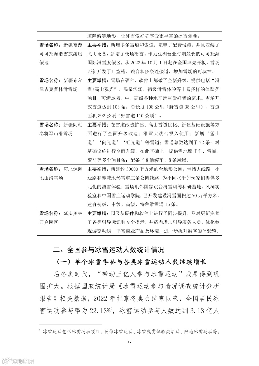
截至 2024 年 4 月 30 日,在对 2023-2024 冰雪季滑雪场 地的调查中,全国共有 862 个滑雪场馆正常营业3,其中室内 滑雪场馆有 59 个。
2023 年,我国滑冰场地达到 1912 个,占冰雪场馆总数 量 2847 个的 67.16%,相比 2022 年数量增长速度达到 21.32%, 大幅高于滑雪场地 6.74%的增长速度。
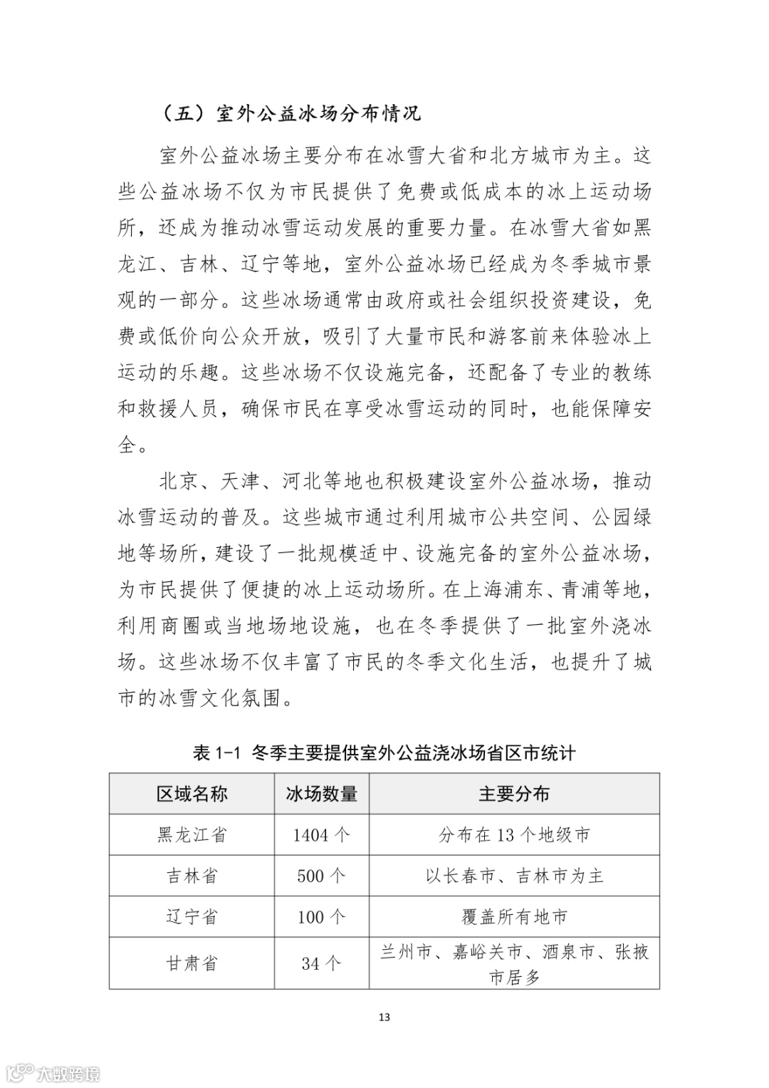
调研数据显示,截至 2024 年 4 月,我国包括花样滑冰 场、冰球场、冰球馆、冰壶馆、滑冰场、滑冰馆、速度滑冰 场、速度滑冰馆、雪车雪橇馆等各类滑冰运动场馆总计 1970 个,其中正常运营的室内真冰场数量达到 663 个,其他包括 室内仿真冰和移动冰场等类型的冰场 1308 个,室外公益性 浇冰场 2096 个。






























文档链接将分享到199IT知识星球,扫描下面二维码即可查阅!


199IT热门报告重点推荐,可直接点击查阅
-
投资口腔健康全球承诺的经济合理性
-
生成式人工智能、心理健康和安全技术 -
2024年数字经济报告
-
2024年中型律师事务所的法律趋势 -
2023年开放数据成熟度(ODM)报告
-
2024年全球贸易监测快报
-
2024中国海港城市港口经济发展报告 -
2024年世界旅游晴雨表
-
2024供应链高管调查 -
报告:先进清洁技术制造业
-
2024年AI投资报告 -
报告:在不断变化的气候中确保工作安全与健康
-
报告:品牌信任维度
-
数字中国发展报告(2023年) -
联合国劳工组织:童工报告
-
2023年中国停车行业发展白皮书 -
2023年全球私人资本参加基础设施投资报告
-
2024年第二季度企业生成式人工智能报告 -
非洲自有品牌市场报告
-
2024年云指数报告 -
2023年灾害对农业和粮食安全的影响--中文版
-
2024年年度新闻研究报告 -
2024年Q2全球天然气市场报告
-
2024年数据和人工智能领导力报告 -
2023年的世界知识产权指标
-
2024年一季度全球黄金需求趋势报告 -
2024年4月全球金融稳定报告
-
报告:在AI驱动的未来成功所需的技能 -
女性参与旅游业的全球报告(第二版)
-
2023年美国出生率统计报告 -
2024年旅游胜地营销报告
-
2024年全球数字化工作的兴起 -
大逆转:全球开发协会国家的前景、风险和政策报告
-
2023年美国老年人住房报告
-
2023年中国专利调查报告 -
2024年世界经济展望报告--4月刊
-
报告:人人享有清洁烹饪的愿景 -
2024年人工智能指数报告
-
2024年全球网络安全前景 -
2024年研究行业报告
-
2024年美国消费者趋势报告 -
克服能源三难困境:安全和包容的转型
-
2023-2024年中国百货零售业发展报告 -
2023年儿童死亡率报告
-
2024年日本动漫行业从业者调查 -
中国移动经济发展报告2024
-
第53次中国互联网络发展状况统计报告
媒体商务合作
商务合作:admin@199it.com 公众号投稿邮箱:T@199it.com

