大数跨境
0
0

2023交通运输公共数据开放利用报告

2023交通运输公共数据开放利用报告 199IT互联网数据中心
2023-05-30
0
导读:目前,国家交通运输部官网数据开放栏目与交通运输部综合交通出行大数据开放云平台都已开放了来自交通运输领域的数据集。

目前,国家交通运输部官网数据开放栏目与交通运输部综合交通出行大数据开放云平台都已开放了来自交通运输领域的数据集。两个平台共无条件开放数据集754个,数据容量近9000万,数据内容主要涉及国内部分省市的交通线路站点、客运站班次、线路、货运车辆、运输与维修经营业务等方面。同时,还开放了来自航空公司和OpenITS联盟的研究数据。

其中,“出行云”平台上还开放了153个有条件开放的数据集,主要涉及国内部分省市的地面公交、出租车、运输车的定位数据,轨道桥梁隧道数据,公交、出租车的线路、站点站台与票价数据,公路高速路路线与收费数据,百度地图路况数据以及与人口、房价、气象等方面。

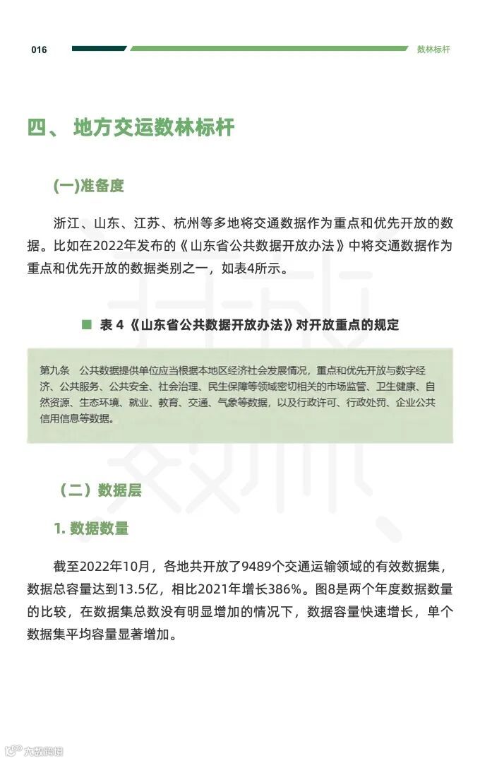
截至2022年10月,我国已有208个省级和城市的地方政府上线了数据开放平台,共开放了283413个有效数据集。其中,有11个省级和96个城市平台共开放了9489个交通运输领域数据集。北京市、台州市等7个城市还制定了专门针对交通运输领域数据开放的法规政策。

交通运输领域开放数据的主要提供机构包含交通运输部门、公安部门、地铁/轨道集团、公交公司等。与其他条线部门相比,交通运输行业开放的数据集总数仅次于教育部门。


PDF版本将会分享到199IT高端交流群,感谢您的支持!

url="https://mmbiz.qpic.cn/mmbiz_png/5OHp2ccaRkdYXyW5pibsOiajjT0gnOKyjbyNSfdUfZhBibr8iad6ERz6ELo0xcbNZRU1N3zWjyX5LiciarMqWJuSGP0w/0?wx_fmt=png" data-cropselx1="0" data-cropselx2="574" data-cropsely1="0" data-cropsely2="796" data-ratio="1.0522222222222222" data-s="300,640" data-src="https://cdn.10100.com/content/20251218/e9b16ccd-52de-44e2-acbd-451228a3a36a.png" data-type="png" data-w="900" style="width: 574px;height: 604px;" src="https://cdn.10100.com/content/20251218/e9b16ccd-52de-44e2-acbd-451228a3a36a.png">

seoSans-300, Helvetica, sans-serif;font-size: 16.128px;text-align: left;margin-bottom: 0px;">

199IT热门报告重点推荐,可直接点击查阅

 媒体商务合作

商务合作请联系微信号:dingli 公众号投稿邮箱:T@199it.com



获取更多数据,点击 “ 阅读原文 ”

【声明】内容源于网络
0
0
199IT互联网数据中心
199IT-互联网数据中心:发掘、分享数据价值,为您提供一个丰富的大数据内容平台!网站(199it.com)、微博(weibo.com/199it)、大数据导航(hao.199it.com),感谢您的关注。
内容 3758
粉丝 0
199IT互联网数据中心 199IT-互联网数据中心:发掘、分享数据价值,为您提供一个丰富的大数据内容平台!网站(199it.com)、微博(weibo.com/199it)、大数据导航(hao.199it.com),感谢您的关注。
总阅读284
粉丝0
内容3.8k