

中国在 5G 领域取得的持续进展有目共睹。通过加快部署基础设施(包括向 5G-Advanced 转型)以及促进整个经济领域广泛采用 5G 解决方案,中国正在成为全球领导者的道路上高歌猛进。在中国,5G 移动用户已超过 10 亿,5G 网络覆盖超过 95% 的人口。得益于强大的数字生态系统以及 5G 技术在企业中的快速应用,5G 技术将继续成为增强连接性和数字创新的基石。
移动技术是中国经济的有力引擎,推动各行业增长、创造就业机会并提升国内生产总值 (GDP)。目前,移动技术和服务为中国 GDP 贡献了约 6.2%,相当于 1.2 万亿美元的经济增加值。到 2030 年,这一数字将增至约 2 万亿美元,占 GDP 的 8.3%。这一增长主要得益于移动服务的持续扩展以及 5G、物联网 (IoT) 和人工智能 (AI) 等数字技术的广泛应用所带来的生产力和效率提升。
中国各大移动运营商已加入 GSMA Open Gateway 倡议,并实现了 SIM 卡插拔、号码验证、设备位置和运营商计费等关键 API。Open Gateway 在减少欺诈和其他安全威胁方面的应用案例,是中国运营商为确保所有人享有安全数字环境而采取的全面举措的一部分。
塑造移动生态系统的关键趋势
重点转向充分释放 5G 潜力
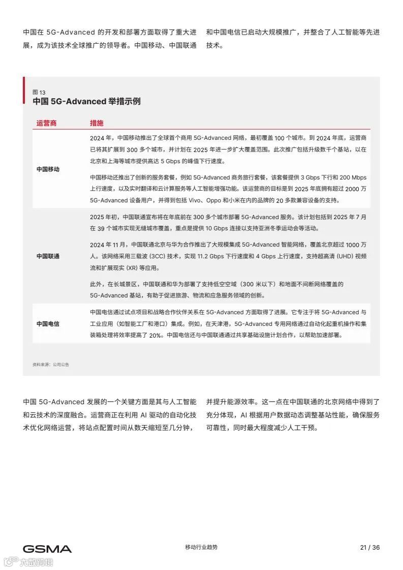
运营商及其他 5G 生态系统参与者,特别是在领先市场中,已将重点转向更为先进的 5G 网络技术,旨在为消费者和企业提供更优质的服务。中国在 5G-Advanced 的研发和部署方面取得了显著进展。中国最大的运营商已启动大规模推广,并整合了人工智能等先进技术。
能源效率与低碳经济成为当务之急
近年来,随着能源安全与独立性日益重要、能源价格上涨以及 5G 技术的到来,能源效率和可再生能源解决方案在中国受到了广泛关注。对于寻求加速低碳网络转型的运营商而言,提升能源效率是可以首先实现的目标,已成为中国运营商的首要任务之一。这一趋势与中国于 2025 年初生效的首部能源法相契合,该法案旨在保障国家能源安全,并为向绿色低碳经济转型奠定基石。
人工智能为企业带来新机遇
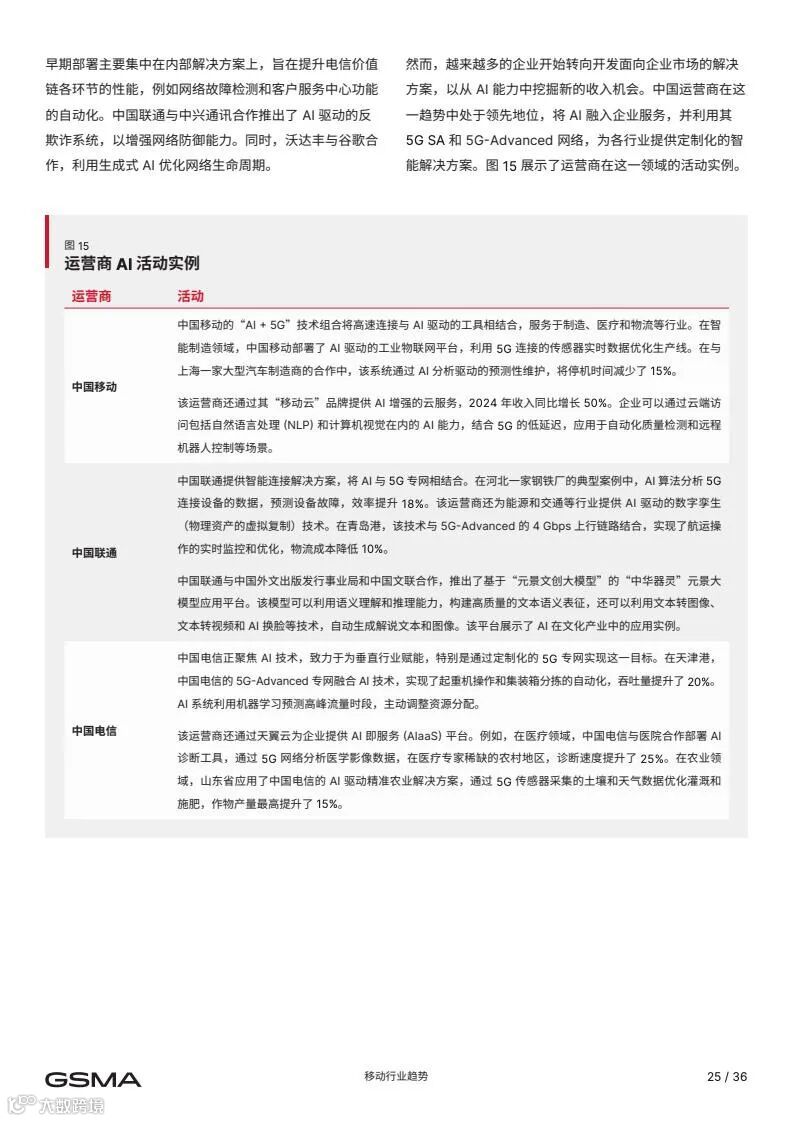
运营商正逐步将重心转向开发面向企业市场的解决方案,以通过人工智能创造新的收入增长点。中国运营商在这方面走在前列,将人工智能融入企业服务中,并依托其 5G独立组网 (SA) 和 5G-Advanced 网络,为各行业提供定制化的智能解决方案。对于中小企业而言,经济实惠的人工智能套餐可以降低数字化转型的门槛,助力其实现数字化升级。通过将人工智能与前沿网络技术深度融合,中国运营商不仅提升了连接能力,还确立了自身作为全球一流信息服务与技术创新企业的地位。
GSMA 智库企业与消费者调查揭示关键洞察
2024 年,GSMA 智库 (GSMA Intelligence) 针对企业的数字化转型趋势及消费者的行为与技术采用趋势进行了深入调查。中国在数字化转型目标方面得分位居前列,这印证了中国在创新与技术发展领域引领全球的雄心。5G 是其中的关键组成部分,91% 的中国企业表示,公共 5G 网络对其数字化转型战略的成功至关重要。对于消费者而言,5G 正在改变其内容消费行为。在中国,约2/3的受访 5G 用户每周都会使用智能手机观看付费视频内容。
文档链接将分享到199IT知识星球,扫描下面二维码即可查阅!


199IT热门报告重点推荐,可直接点击查阅
-
2025年第二季度天然气市场报告
-
2025年意见领袖营销报告 -
人工智能和数字化在工作中的作用
-
2024年秋季体育市场动态报告 -
2025年电子邮件和短信评估报告
-
2025年世界经济展望报告--四月刊 -
2024年欧盟工业研发投资记分牌
-
2025年社交媒体报告 -
报告:引领人工智能前沿
-
2025年财富报告 -
2025年工业4.0晴雨表 -
面向未来的长寿经济:创新与关键趋势
-
报告:教育数字创新之AI和教育 -
2025年AI调查报告 -
人工智能促进会:AI研究的未来
-
2025年学生生成式人工智能调查 -
2030年全球生产力展望报告
-
2025年全年财富展望 -
2024年青年调查报告
-
2024年青少年、社交媒体和科技报告 -
亚洲四国及美国老年人自主经济来源与总体财务健康状况分析报告
-
2025年国际妇女节调查报告 -
2025年旅游趋势报告
-
2025年中国生命科学与医疗行业调研报告 -
2030年印度天然气市场报告
-
2025年世界肥胖报告 -
2024年第四季度游戏行业报告
-
2025年美国YouTube和联网电视调查报告 -
2025年视频开发者报告
-
报告:可追溯性在关键矿产供应链中的作用 -
2024年第四季度播客广告报告
-
2024年欧盟就业报告 -
2025年共享服务与外包行业报告
-
2025年全球杰出青年影响力报告 -
2025年1月首席经济学家展望报告
-
2025年技术愿景 -
2024年世界贸易报告
-
2025年广告行业脉搏报告 -
2024-2025年内容行业报告
-
真正的Reddit -
报告:品牌和需求
-
2024-2025年亚太地区外国直接投资趋势与展望 -
2025年世界经济形势与展望
-
2024年秋季CMO调查报告 -
2024年煤炭报告
-
2024-2025年亚太地区优惠贸易协定趋势与发展 -
2025年未来就业报告
-
2024年全球盐渍土壤状况报告 -
游戏品牌机遇报告
-
2024-2025年亚太地区商品和服务贸易展望 -
2024年全球氢评价报告
-
2024下半年B2B渠道增长报告 -
2024年粮食及农业状况
-
2025年美国道路安全路线图 -
2024年全球天然气燃烧追踪报告
-
2024年中国主要城市充电基础设施监测报告 -
2024年数字体验报告
-
2024年广告隐私报告 -
2023年成人技能调查报告
-
2024年营销技术更换报告 -
2024年商业就绪
-
报告:全球B2B意见领袖营销的兴起 -
2024年全球CMO领航员报告
-
2024年游戏技术报告 -
2024年媒体计划优化报告
-
2024年第三季度全球风险投资报告 -
报告:亚太数字国家
-
2025年生活趋势报告 -
2024年海洋渔业废物报告
-
2025年时尚报告 -
2024年排放差距报告
-
利用生成式人工智能增加就业和提高劳动力生产率 -
对于最贫困经济体未来25年具有决定性意义
-
2024年数据泄露调查报告 -
2024年全球贸易发展年度概览报告
-
2024年粮食展望 -
2024年12月亚洲发展展望报告
-
2025年意见领袖营销报告
-
2024年假期旅游调查 -
2024年全球儿童报告
-
2024年Q2航空运输报告 -
2024年全球健康经济监测报告
-
2024年汽车报告 -
生成式人工智能如何改变商业和社会
-
2024年黑色星期五消费者研究报告 -
2024年世界知识产权指标报告
-
2024年第三季度太空投资报告 -
2024年贸易和发展报告:反思不满时代的发展
-
2024年西半球区域经济展望报告 -
2024 年秋季欧洲和中亚地区经济简报
-
2024年生成式人工智能营销行业报告 -
2024年世界社会报告
-
2024年首席信息安全官报告 -
2023年全球健康与医疗战略展望
-
2024年10月世界经济展望报告
-
2024年全球城市指数报告 -
可再生能源与就业:2024年度回顾报告
-
00后信息行为意识研究报告 -
报告:未来的数据经济
-
报告:产品详情页面最终指南 -
2024年亚太经合组织能源展望报告
-
2024年科技趋势展望 -
2023年音乐收听报告
-
2024年家族财富转移 -
2024年第二季度机器人报告
-
报告:加快煤炭行业的公平转型 -
2024年第二季度机器人报告
-
报告:加快煤炭行业的公平转型 -
2024年意见领袖营销报告
-
全球智能电网技术专利数据综述 -
2023-2024年印度旅游报告
-
2024年旅游和酒店业现状 -
扩大地球观测的全球价值报告
-
报告:非洲人工智能:产生影响的用例
-
2024年芯片行业概况 -
先行者联盟现状报告
-
关注AI鸿沟:塑造未来劳动世界的全球视角 -
迈向绿色建筑价值链:中国及全球
-
2024年亚太地区手游市场报告 -
报告:解锁日本电子商务潜力
-
2024人工智能与政治 -
报告:全球数字工作的兴起
-
2023年瑞士电子商务报告
-
2024年第2期中国区域经济金融展望报告 -
2024年浪费广告支出报告
-
工作中的AI:亦敌亦友 -
气候变化对健康的影响报告
-
2024年化学品牌50强
-
2024年亚洲发展展望报告-7月刊 -
投资口腔健康全球承诺的经济合理性
-
生成式人工智能、心理健康和安全技术 -
2024年数字经济报告
-
2024年中型律师事务所的法律趋势 -
2023年开放数据成熟度(ODM)报告
-
2024年全球贸易监测快报
-
2024中国海港城市港口经济发展报告 -
2024年世界旅游晴雨表
-
2024供应链高管调查 -
报告:先进清洁技术制造业
-
2024年AI投资报告 -
报告:在不断变化的气候中确保工作安全与健康
-
报告:品牌信任维度
-
数字中国发展报告(2023年) -
联合国劳工组织:童工报告
-
2023年中国停车行业发展白皮书 -
2023年全球私人资本参加基础设施投资报告
-
2024年第二季度企业生成式人工智能报告 -
非洲自有品牌市场报告
-
2024年云指数报告 -
2023年灾害对农业和粮食安全的影响--中文版
-
2024年年度新闻研究报告 -
2024年Q2全球天然气市场报告
-
2024年数据和人工智能领导力报告 -
2023年的世界知识产权指标
-
2024年一季度全球黄金需求趋势报告 -
2024年4月全球金融稳定报告
-
报告:在AI驱动的未来成功所需的技能 -
女性参与旅游业的全球报告(第二版)
-
2023年美国出生率统计报告 -
2024年旅游胜地营销报告
-
2024年全球数字化工作的兴起 -
大逆转:全球开发协会国家的前景、风险和政策报告
-
2023年美国老年人住房报告
-
2023年中国专利调查报告 -
2024年世界经济展望报告--4月刊
-
报告:人人享有清洁烹饪的愿景 -
2024年人工智能指数报告
-
2024年全球网络安全前景 -
2024年研究行业报告
-
2024年美国消费者趋势报告 -
克服能源三难困境:安全和包容的转型
-
2023-2024年中国百货零售业发展报告 -
2023年儿童死亡率报告
-
2024年日本动漫行业从业者调查 -
中国移动经济发展报告2024
-
第53次中国互联网络发展状况统计报告
媒体商务合作
商务合作:admin@199it.com 公众号投稿邮箱:T@199it.com

