

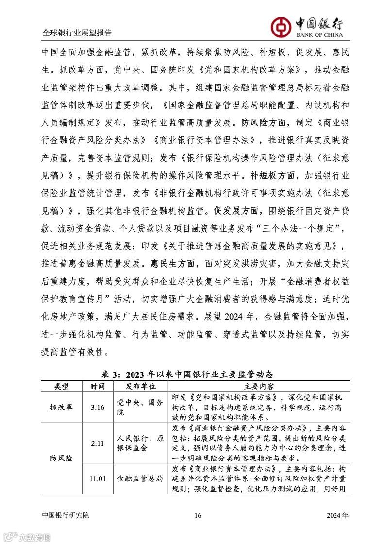
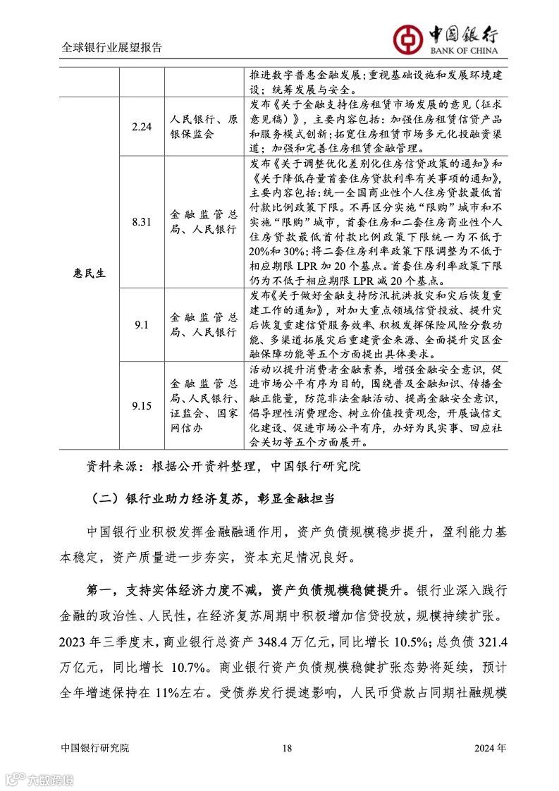
《报告》认为,2023年,全球经济弱复苏,银行业积极调整业务,寻找盈利增长点,持续提升资本充足水平,部分经济体银行业资产质量面临下行压力;
中国经济持续恢复,财政货币政策合理把握节奏和力度,银行业稳健经营和高质量服务实体经济能力持续提升。
2024年,全球经济增速或进一步放缓,银行业经营压力可能愈发明显;中国银行业将持续加大对实体经济支持力度,重视风险管理,夯实资本基础,持续做优做强。








































PDF版本将会分享到199IT高端交流群,感谢您的支持!


199IT热门报告重点推荐,可直接点击查阅
-
2023年欧洲移动经济报告
-
2024年科技预测报告 -
2023年电子商务假日购物季营销策略
-
2023年Q3全球风险投资报告 -
报告:吸引年轻人的注意力
-
2023上半年视频市场报告 -
2023年商业与创新报告
-
2023年11月亚洲债券监测 -
2023年全球价值链发展报告(366页)
-
2023全球最佳品牌排行榜
-
2023年亚洲音乐行业概览 -
2023年健康和营养的未来
-
2024年生活趋势报告
-
2023年Q3空间投资报告 -
2023年全球人才竞争力指数
-
2023年全球粮食展望报告 -
2022年儿童媒体使用报告
-
深度伪造技术和语音克隆之消费者情绪报告 -
2023年代理机构调查报告
-
2023上半年电子商务并购报告 -
报告:现在和未来的50+玩家
-
2023年平等指数报告 -
报告:体育在全球流媒体大战中的作用
-
报告:2023年企业内部广告代理机构崛起
-
2023年亚洲发展展望报告(九月版) -
2023年零售媒体报告
-
2023年假日零售调查 -
2023年第三季度SaaS并购和公开市场报告
-
2023年亚洲及太平洋城市的未来报告 -
2023年美国心理健康报告
-
2023年大宗商品市场展望报告--十月刊 -
报告:为非洲清洁能源融资
-
2023年职场状态报告 -
2023年欧洲科技报告
-
报告:弥合亚太区域在实现可持续发展目标7方面的差距
-
报告:真正值得的旅行奖励 -
2023年流媒体报告
-
2023年灾害对农业和粮食安全的影响 -
2023年全球氢评估报告
-
2023年世界经济展望报告--10月刊
-
2023年第4季度全球银行业展望报告 -
建设更好的正规职业技术教育与培训体系
-
2022年电影和电视盗版报告 -
2023年亚太地区主要指标第五版
-
2023年9月版首席经济学家展望报告 -
2023年营销技术趋势报告
-
印度公路运输行业转型报告 -
2023年第二季度播客广告报告
-
2023年酒精饮料品牌排行榜 -
2023年全球实时支付报告
-
2023年Q2全球风险投资报告 -
2023年媒体报告
-
2023年全球科技品牌价值100强 -
2022-2023年物联网僵尸网络报告
-
数字健康:为每个人释放价值报告 -
2023和2024年电力市场展望
-
金融普惠政策方针:审查亚洲及太平洋和拉丁美洲各地的做法
-
2023全球首席采购官调研报告 -
2023年Z世代报告
-
2023年欧洲女性创业公司报告 -
2023年全球慈善追踪报告
-
2023年欧洲A轮投资报告 -
2023年移动消费者报告
-
2023年美国非洲裔消费者报告 -
2023年PR和新闻业薪资报告
-
2023年雇主品牌报告
-
2023年亚太地区金融服务体验趋势 -
2023年亚太地区移动经济报告
-
2023年欧洲科技报告 -
了解长寿知识报告:活得更长、更好
-
2023年第二季度全球风险投资报告 -
2023年全球私募市场调查
-
报告:半导体设计领导力日益增长的挑战 -
报告:石油和天然气甲烷排放投资缩减
-
2023年夏季旅游调查报告
-
2022年全球食品替代蛋白质政策报告 -
2023年消费者趋势指数
-
2023年首席风险官展望 -
2023年石油报告
-
2023年Z世代和千禧一代调查
-
第11版国际劳工组织劳动世界监测报告 -
女性创始人和投资者报告
-
美国Snapchat广告现状报告
-
2023年三季度经济金融展望报告 -
2023年中国氢能产业路线图
-
2023年全球金融科技报告
-
2023年第3季度中国经济金融展望报告 -
2023年亚洲债券监测报告
-
2023年6月移动研究报告 -
2023年清洁能源技术制造业报告
-
2023年足球品牌50强 -
2023年全球体育产业报告
-
2023年4月非洲脉搏:对影响非洲未来的问题分析 -
2023年全渠道营销报告
-
2022年人造肉行业报告 -
2023年人力资源报告
-
2023世界旅游经济趋势报告 -
2022年新兴技术报告
-
加速亚洲优势:企业气候行动指南 -
中国先进的人工智能研究报告
-
美国未来云调查报告 -
2023年创造力研究报告
-
2023年度中国品牌价值500强报告
-
2023年首席经济学家展望报告 -
2023年全球社交媒体趋势报告
-
2022年第四季度视频趋势报告
-
2023年美国约会和社交发现应用报告
-
报告:数字连接2.0
-
2023年电子商务报告
-
2022年联网家庭报告 -
2022年智能音箱报告
-
全球和国家层面农业粮食体系就业测算研究报告 -
2023年全球能源经济主题报告
-
2022-2023年中国百货零售业发展报告 -
2023年欧洲健康和健身应用报告
媒体商务合作
商务合作请联系微信号:dingli 公众号投稿邮箱:T@199it.com

