

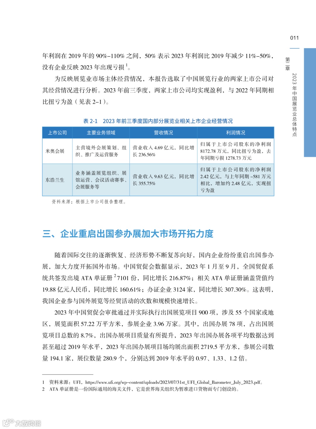
2023 年各地各部门积极推动线下展会加快恢复发展。我国境内展览市场需求旺 盛,2023 年中国经贸类展会数量和面积相比 2022 年均实现了大幅增长,且已超过 2019 年疫情前水平,展览业呈现全面恢复态势。
根据本报告调查,2023 年中国共举办经贸类展会 3923 项,比 2022 年增加 2116 项, 同 比 增 长 117.1%; 比 2019 年 增 加 376 项, 同 比 增 长 10.6%, 超 越 疫 情 前 水 平。2023 年中国经贸类展会总面积 1.41 亿平方米,比 2022 年增加 8548 万平方米,同比增长 153.3%;比 2019 年增加 1076 万平方米,增长 8.25%,同样超越疫情前水平。
UFI 的数据也印证了中国展览业的持续复苏,报告 2023 年下半年活动“正常”的 中国公司比例达到 74%,而半年前这一比例仅为 29%。
从区域分布来看,2023 年经贸类展会分布呈现明显的区域集聚特征,东部地区举 办经贸类展览项目数量和面积均大幅领跑全国,全国占比分别为 68.26% 和 73.53%; 京津冀、长三角、珠三角仍是热门展览区域,2023 年三大区域举办经贸类展会数量占 全国比重为 57.35%,总展览面积占全国比重高达 63.27%;其中,长三角地区 2023 年 共举办经贸类展会 1031 场,总展览面积 4398 万平方米,在全国占比分别高达 26.28% 和 31.14%。从行业分布来看,工业与科技类展会在数量和面积上均居各行业展览 首位。
中国贸促会数据显示,2023 年 1 月至 9 月,全国贸促系 统共签发出境 ATA 单证册 2 7101 份,同比增长 216.87%;相关 ATA 单证册涵盖货值约 19.88 亿元人民币,同比增长 160.61%;办证企业 3124 家,同比增长 307.30%。这表明, 我国企业参与国外展览等经贸活动的次数和规模快速增长。








































PDF版本将会分享到199IT高端交流群,感谢您的支持!


199IT热门报告重点推荐,可直接点击查阅
-
2023年全球数据中心市场对比
-
报告:不平等的公司 -
2023年东南亚地区电子商务报告
-
2023年航空业准点绩效评估 -
2024年全球风险报告
-
2024年度展望报告:寻找增长 -
2023年下半年全球粮食市场报告
-
2023年风险投资报告 -
世界就业和社会展望:2024年趋势
-
2024年全球消费者趋势报告
-
挑战常规:全球性别在职场的分析 -
2024年世界经济形势与展望报告
-
2022年发酵肉、海鲜、蛋、奶行业报告 -
2023年口语音频报告
-
2023年年底欧洲深度科技报告 -
2023年Q3全球汇款成本报告
-
2023年假期旅游调查报告 -
2023年欧洲移动经济报告
-
2024年科技预测报告 -
2023年电子商务假日购物季营销策略
-
2023年Q3全球风险投资报告 -
报告:吸引年轻人的注意力
-
2023上半年视频市场报告 -
2023年商业与创新报告
-
2023年11月亚洲债券监测 -
2023年全球价值链发展报告(366页)
-
2023全球最佳品牌排行榜
-
2023年亚洲音乐行业概览 -
2023年健康和营养的未来
-
2024年生活趋势报告
-
2023年Q3空间投资报告 -
2023年全球人才竞争力指数
-
2023年全球粮食展望报告 -
2022年儿童媒体使用报告
-
深度伪造技术和语音克隆之消费者情绪报告 -
2023年代理机构调查报告
-
2023上半年电子商务并购报告 -
报告:现在和未来的50+玩家
-
2023年平等指数报告 -
报告:体育在全球流媒体大战中的作用
-
报告:2023年企业内部广告代理机构崛起
-
2023年亚洲发展展望报告(九月版) -
2023年零售媒体报告
-
2023年假日零售调查 -
2023年第三季度SaaS并购和公开市场报告
-
2023年亚洲及太平洋城市的未来报告 -
2023年美国心理健康报告
-
2023年大宗商品市场展望报告--十月刊 -
报告:为非洲清洁能源融资
-
2023年职场状态报告 -
2023年欧洲科技报告
-
报告:弥合亚太区域在实现可持续发展目标7方面的差距
-
报告:真正值得的旅行奖励 -
2023年流媒体报告
-
2023年灾害对农业和粮食安全的影响 -
2023年全球氢评估报告
-
2023年世界经济展望报告--10月刊
-
2023年第4季度全球银行业展望报告 -
建设更好的正规职业技术教育与培训体系
-
2022年电影和电视盗版报告 -
2023年亚太地区主要指标第五版
-
2023年9月版首席经济学家展望报告 -
2023年营销技术趋势报告
-
印度公路运输行业转型报告 -
2023年第二季度播客广告报告
-
2023年酒精饮料品牌排行榜 -
2023年全球实时支付报告
-
2023年Q2全球风险投资报告 -
2023年媒体报告
-
2023年全球科技品牌价值100强 -
2022-2023年物联网僵尸网络报告
-
数字健康:为每个人释放价值报告 -
2023和2024年电力市场展望
-
金融普惠政策方针:审查亚洲及太平洋和拉丁美洲各地的做法
-
2023全球首席采购官调研报告 -
2023年Z世代报告
-
2023年欧洲女性创业公司报告 -
2023年全球慈善追踪报告
-
2023年欧洲A轮投资报告 -
2023年移动消费者报告
-
2023年美国非洲裔消费者报告 -
2023年PR和新闻业薪资报告
-
2023年雇主品牌报告
-
2023年亚太地区金融服务体验趋势 -
2023年亚太地区移动经济报告
-
2023年欧洲科技报告 -
了解长寿知识报告:活得更长、更好
-
2023年第二季度全球风险投资报告 -
2023年全球私募市场调查
-
报告:半导体设计领导力日益增长的挑战 -
报告:石油和天然气甲烷排放投资缩减
-
2023年夏季旅游调查报告
-
2022年全球食品替代蛋白质政策报告 -
2023年消费者趋势指数
-
2023年首席风险官展望 -
2023年石油报告
-
2023年Z世代和千禧一代调查
-
第11版国际劳工组织劳动世界监测报告 -
女性创始人和投资者报告
-
美国Snapchat广告现状报告
-
2023年三季度经济金融展望报告 -
2023年中国氢能产业路线图
-
2023年全球金融科技报告
-
2023年第3季度中国经济金融展望报告 -
2023年亚洲债券监测报告
-
2023年6月移动研究报告 -
2023年清洁能源技术制造业报告
-
2023年足球品牌50强 -
2023年全球体育产业报告
-
2023年4月非洲脉搏:对影响非洲未来的问题分析 -
2023年全渠道营销报告
-
2022年人造肉行业报告 -
2023年人力资源报告
-
2023世界旅游经济趋势报告 -
2022年新兴技术报告
-
加速亚洲优势:企业气候行动指南 -
中国先进的人工智能研究报告
-
美国未来云调查报告 -
2023年创造力研究报告
-
2023年度中国品牌价值500强报告
-
2023年首席经济学家展望报告 -
2023年全球社交媒体趋势报告
-
2022年第四季度视频趋势报告
-
2023年美国约会和社交发现应用报告
-
报告:数字连接2.0
-
2023年电子商务报告
-
2022年联网家庭报告 -
2022年智能音箱报告
-
全球和国家层面农业粮食体系就业测算研究报告 -
2023年全球能源经济主题报告
-
2022-2023年中国百货零售业发展报告 -
2023年欧洲健康和健身应用报告
媒体商务合作
商务合作请联系微信号:dingli 公众号投稿邮箱:T@199it.com

