

根据联合国环境规划署发布的《2021 年全球建筑建造业现状报 告》,建筑及相关行业 2020 年能源消耗占全球总能源的比例为 36%, 碳排放占比为 37%。建筑业成为全球各国高能耗、高排放行业的代 表。中国在 2020 年全国建筑全过程碳排放总量约为 50.80 亿吨 CO2, 约占全国碳排放比重为 50.90%。在全球共同应对气候变化的背景下, 建筑建造业的低能耗和低碳发展势在必行。
“清洁建造”是建筑业减碳的重要途径之一。国际上诸多城市将 “清洁建造”理念纳入市政管理当中,出台相应政策或法案,指导和 推动建筑行业的脱碳行动。“清洁建造”理念虽然在中国兴起较晚, 但国家和部分城市已经在“清洁建造”方面出台了多种政策或规范性 文件,为中国建筑行业降低隐含碳排放相关工作指明了发展方向。
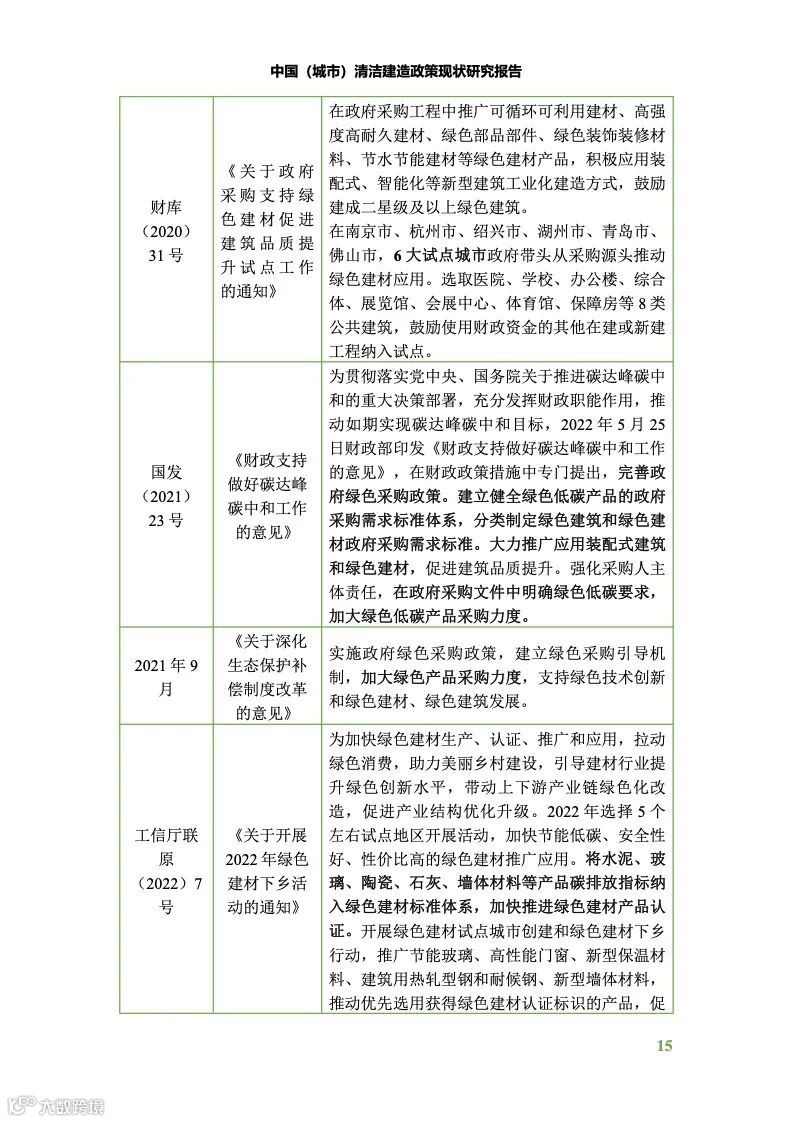
在采购类政策方面,国家及北京、南京、青岛三个目标城市围 绕绿色低碳设计、绿色低碳建材生产和使用、绿色低碳建造、绿色 低碳建材采购等方面相继出台了 20 多个相关的政策文件。国家层面 重点从绿色建材生产、认证、使用及绿色建材采购等方面指导和促 进行业的绿色低碳发展及绿色低碳建材的推广应用。三个目标城市 重点围绕超低能耗建筑、装配式建筑、绿色建筑、绿色建材采购出 台了相应政策。
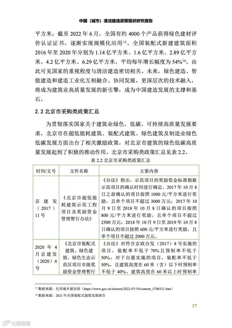
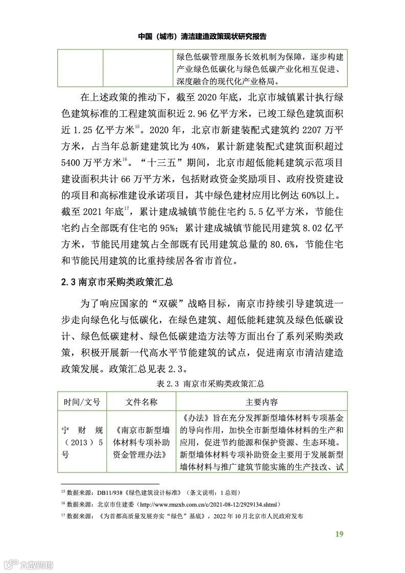
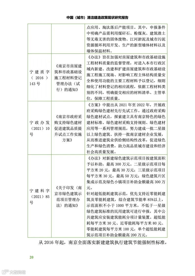
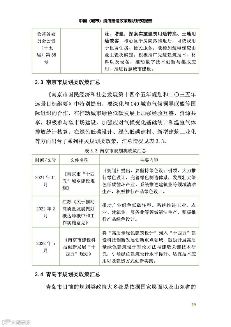
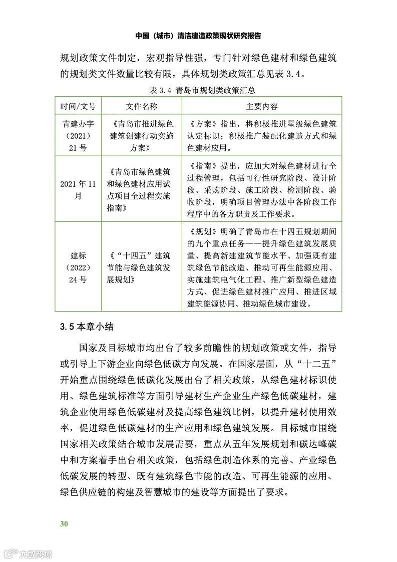
在规划类政策方面,国家及目标城市出台了较多前瞻性的规划 政策或文件,引导企业实施清洁建造,并向绿色低碳方向转变。国 家层面从 2013 年开始出台了系列相关政策,引导建材企业生产绿色 低碳建材,建筑企业使用绿色低碳建材,提升建材使用效率,促进 绿色低碳建材的生产和应用。目标城市重点从五年发展规划和碳达 峰实施方案在绿色低碳设计、绿色低碳建材、新型建筑工业化等方 面出台相关政策,促进地方建筑业的绿色发展。
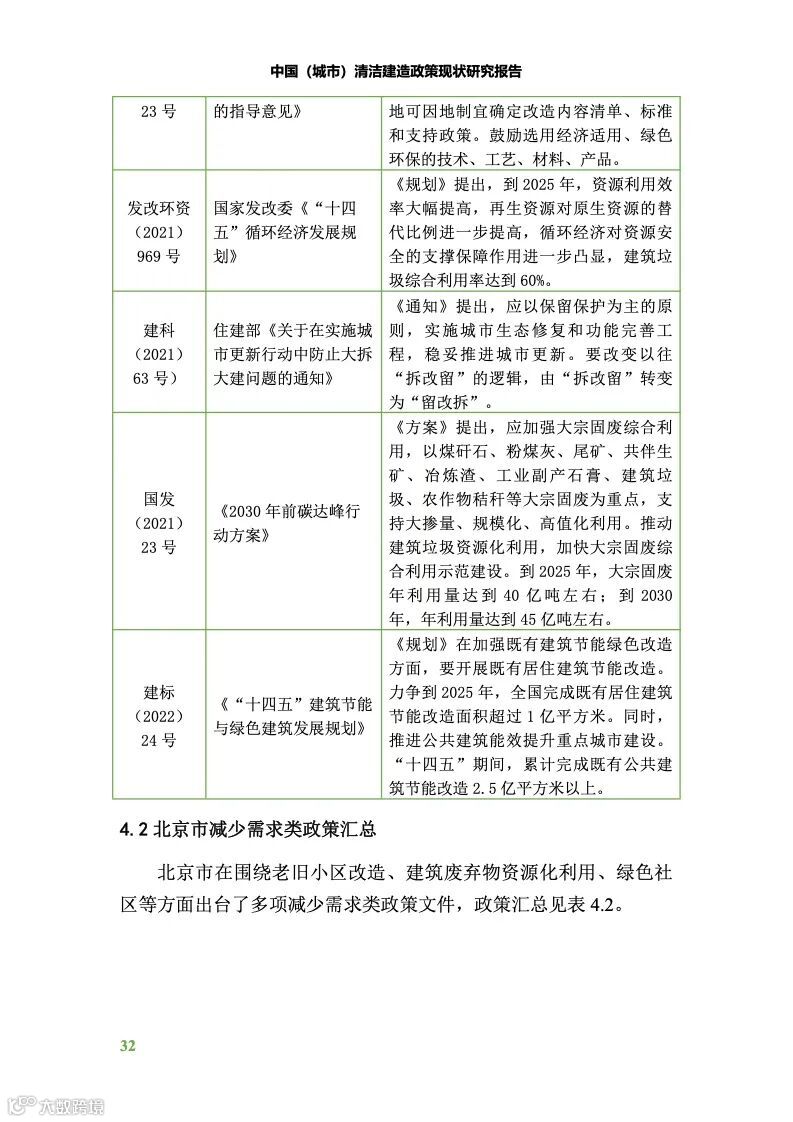
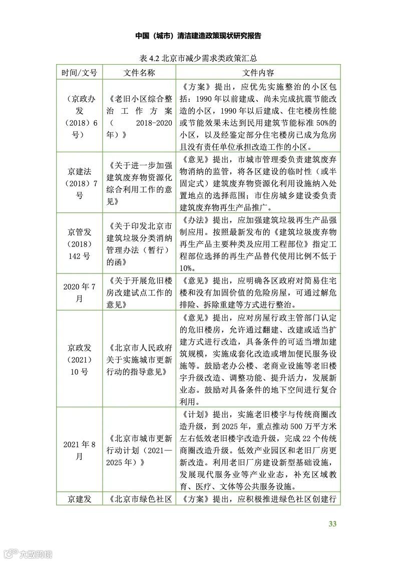
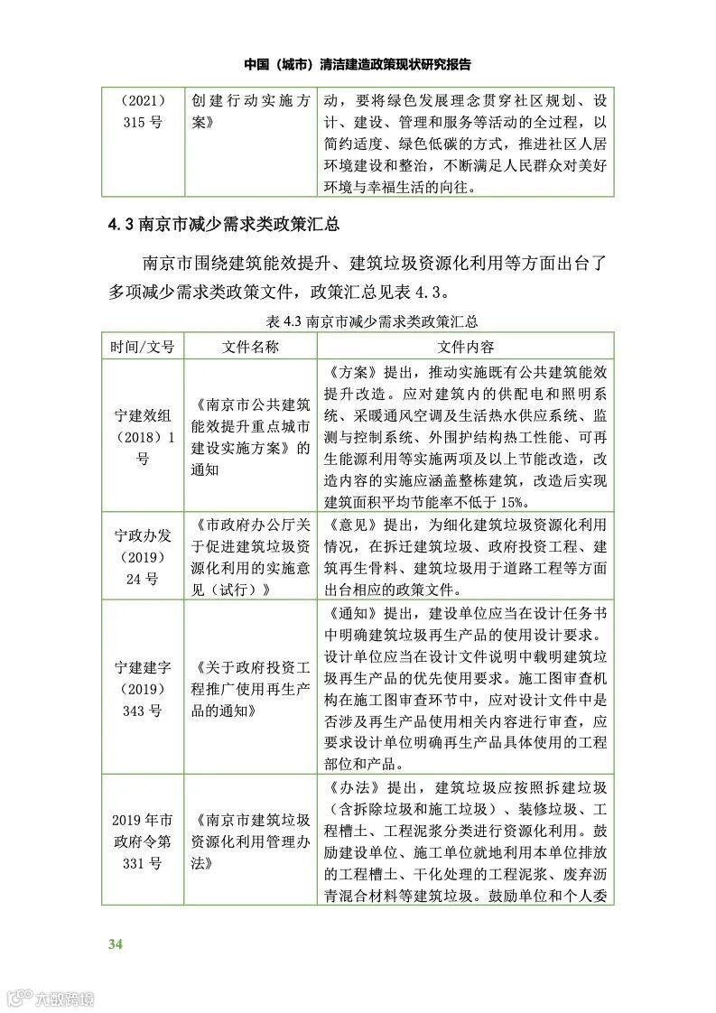
在减少需求类政策方面,国家和目标城市政府均有出台相应政 策或措施,重点从建筑垃圾资源化利用、减少建筑垃圾排放、既有建筑节能改造、老旧小区改造、再生产品推广应用、无废城市建设 及提升建筑能效等方面减少建筑领域碳排放,提升清洁建造水平, 促进建筑业的绿色低碳发展,提升城市的绿色低碳建筑占比。
在限制类政策方面,国家和目标城市政府根据行业及各地经济 社会发展需要,出台了相应政策或措施,淘汰落后技术及不符合产 业要求的设备和产品,推动建筑领域实现高质量发展。国家层面重 点在产业结构调整、施工工艺、设备和材料禁止使用等方面出台相 关政策,淘汰落后技术和设备,减少建筑行业隐含碳排放。目标城 市重点从建筑材料的推广、限制、禁止使用目录方面出台相应政策, 限制高碳的建筑材料生产和产品使用。
本研究对国内外“清洁建造”政策进行了系统梳理和对比分析, 探究国内外政策方面的异同,为中国城市在“清洁建造”政策制定方 面提供了借鉴和参考。研究认为,中国城市可以出台更多绿色建材 的采购、推广政策;完善建筑隐含碳在规划、核算方法、设计、建 造等方面的政策,减少高隐含碳材料使用,并以低碳理念为引导, 在规划区域内选择绿色低碳建材,设计新建建筑,并构建零碳试点 区;完善在退税、低碳建筑补贴方面相关支持类政策,支持低碳、 零碳建筑的建造和运营;制定强制性的减少需求类政策,制定房屋 空置税,盘活存量房,降低房屋空置率;禁止销售和使用高隐含碳 排放和对环境不友好的建筑材料。通过完善相关政策逐步提升中国 的“清洁建造”水平,减少建筑业碳排放,为早日实现“30·60”双碳目 标提供政策支持。








































PDF版本将会分享到199IT高端交流群,感谢您的支持!


199IT热门报告重点推荐,可直接点击查阅
-
2023年全球慈善追踪报告
-
2023年欧洲A轮投资报告 -
2023年移动消费者报告
-
2023年美国非洲裔消费者报告 -
2023年PR和新闻业薪资报告
-
2023年雇主品牌报告
-
2023年亚太地区金融服务体验趋势 -
2023年亚太地区移动经济报告
-
2023年欧洲科技报告 -
了解长寿知识报告:活得更长、更好
-
2023年第二季度全球风险投资报告 -
2023年全球私募市场调查
-
报告:半导体设计领导力日益增长的挑战 -
报告:石油和天然气甲烷排放投资缩减
-
2023年夏季旅游调查报告
-
2022年全球食品替代蛋白质政策报告 -
2023年消费者趋势指数
-
2023年首席风险官展望 -
2023年石油报告
-
2023年Z世代和千禧一代调查
-
第11版国际劳工组织劳动世界监测报告 -
女性创始人和投资者报告
-
美国Snapchat广告现状报告
-
2023年三季度经济金融展望报告 -
2023年中国氢能产业路线图
-
2023年全球金融科技报告
-
2023年第3季度中国经济金融展望报告 -
2023年亚洲债券监测报告
-
2023年6月移动研究报告 -
2023年清洁能源技术制造业报告
-
2023年足球品牌50强 -
2023年全球体育产业报告
-
2023年4月非洲脉搏:对影响非洲未来的问题分析 -
2023年全渠道营销报告
-
2022年人造肉行业报告 -
2023年人力资源报告
-
2023世界旅游经济趋势报告 -
2022年新兴技术报告
-
加速亚洲优势:企业气候行动指南 -
中国先进的人工智能研究报告
-
美国未来云调查报告 -
2023年创造力研究报告
-
2023年度中国品牌价值500强报告
-
2023年首席经济学家展望报告 -
2023年全球社交媒体趋势报告
-
2022年第四季度视频趋势报告
-
2023年美国约会和社交发现应用报告
-
报告:数字连接2.0
-
2023年电子商务报告
-
2022年联网家庭报告 -
2022年智能音箱报告
-
全球和国家层面农业粮食体系就业测算研究报告 -
2023年全球能源经济主题报告
-
2022-2023年中国百货零售业发展报告 -
2023年欧洲健康和健身应用报告
媒体商务合作
商务合作请联系微信号:dingli 公众号投稿邮箱:T@199it.com

