

一是保持货币信贷合理增长。综合运用降准、公开市场操作、中 期借贷便利、再贷款再贴现等工具,增设临时正、逆回购操作,保持 流动性合理充裕。促进信贷均衡投放,盘活低效存量金融资源,整治 资金空转和手工补息,提升服务实体经济质效。
二是推动社会综合融 资成本稳中有降。1 月下调支农支小再贷款、再贴现利率 0.25 个百分 点,7 月下调公开市场 7 天期逆回购操作利率 0.1 个百分点,继续推 动存款利率市场化,引导贷款市场报价利率(LPR)等市场利率下行。
三是引导信贷结构调整优化。先后设立 5000 亿元科技创新和技术改 造再贷款、3000 亿元保障性住房再贷款;放宽普惠小微贷款认定标 准,扩大碳减排支持工具支持对象范围,落实好存续的各类结构性货 币政策工具;推出房地产支持政策组合,降低个人住房贷款最低首付 比例、取消个人房贷利率下限、下调公积金贷款利率。
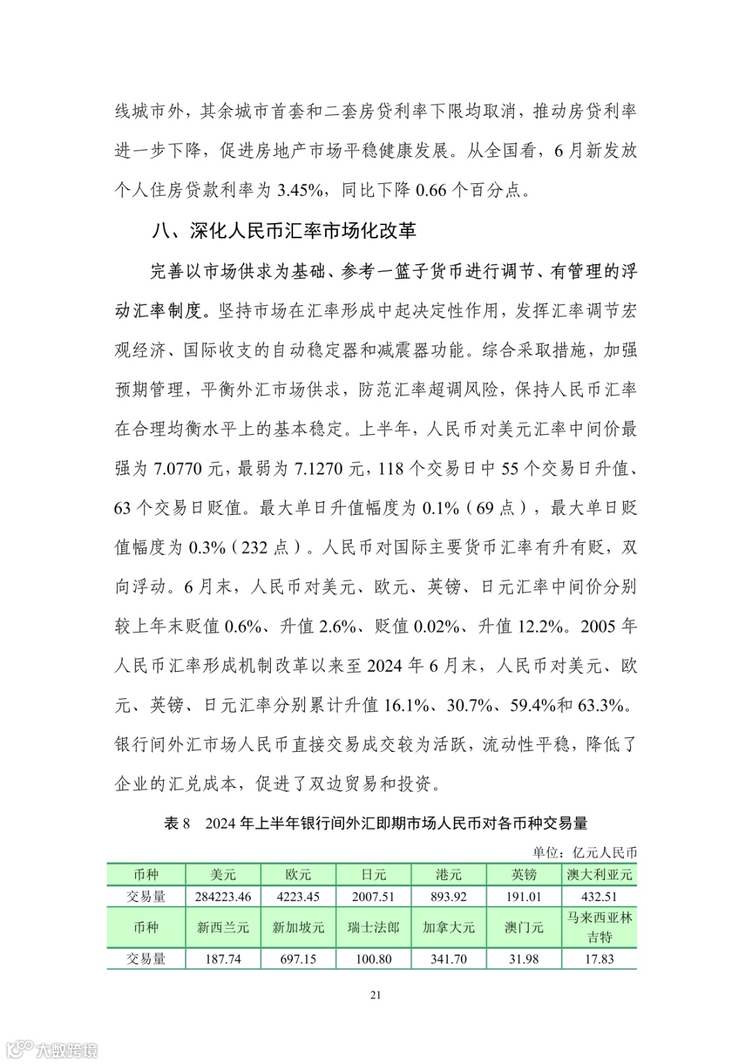
四是保持汇率 基本稳定。坚持市场在汇率形成中起决定性作用,发挥好汇率对宏观经济、国际收支的调节功能,保持汇率弹性,强化预期引导,坚决防 范汇率超调风险。
五是加强风险防范化解。健全金融风险监测评估, 稳妥处置重点区域和重点机构风险。有序推进金融支持融资平台债务 风险化解。强化金融稳定保障体系建设。








































支持199IT发展,可加入付费高端知识交流群,感谢!


seoSans-300, Helvetica, sans-serif;font-size: 16.128px;text-align: left;margin-left: 32px;margin-right: 32px;margin-bottom: 0px;">199IT热门报告重点推荐,可直接点击查阅
url="" imgdata="null" data-itemshowtype="0" tab="innerlink" style="font-size: 12px;" data-linktype="2">2024年亚太地区移动经济报告
-
迈向绿色建筑价值链:中国及全球
-
2024年亚太地区手游市场报告 -
fba5b91b9edbb9e1a0758fc8da668418452a95e729a1b993e&scene=21#wechat_redirect" textvalue="报告:解锁日本电子商务潜力" linktype="text" imgurl="" imgdata="null" data-itemshowtype="0" tab="innerlink" data-linktype="2">报告:解锁日本电子商务潜力
-
2024人工智能与政治 -
报告:全球数字工作的兴起
-
2023年瑞士电子商务报告
-
2024年第2期中国区域经济金融展望报告 美国能源政策评价" linktype="text" imgurl="" imgdata="null" data-itemshowtype="0" tab="innerlink" style="font-size: 12px;" data-linktype="2">2024年美国能源政策评价
-
2024年浪费广告支出报告
-
工作中的AI:亦敌亦友 -
气候变化对健康的影响报告
-
2024年化学品牌50强
-
2024年亚洲发展展望报告-7月刊 -
投资口腔健康全球承诺的经济合理性
-
生成式人工智能、心理健康和安全技术 -
2024年数字经济报告
-
律师事务所的法律趋势" linktype="text" imgurl="" imgdata="null" data-itemshowtype="0" tab="innerlink" data-linktype="2">2024年中型律师事务所的法律趋势 -
2023年开放数据成熟度(ODM)报告
-
2024年全球贸易监测快报
-
港口经济发展报告" linktype="text" imgurl="" imgdata="null" data-itemshowtype="0" tab="innerlink" data-linktype="2">2024中国海港城市港口经济发展报告 -
2024年世界旅游晴雨表
-
2024供应链高管调查 -
报告:先进清洁技术制造业
-
2024年AI投资报告 -
报告:在不断变化的气候中确保工作安全与健康
-
报告:品牌信任维度
-
数字中国发展报告(2023年) -
联合国劳工组织:童工报告
-
2023年中国停车行业发展白皮书 欧洲足球锦标赛报告" linktype="text" imgurl="" imgdata="null" data-itemshowtype="0" tab="innerlink" style="font-size: 12px;" data-linktype="2">2024年全球欧洲足球锦标赛报告
质量报告" linktype="text" imgurl="" imgdata="null" data-itemshowtype="0" tab="innerlink" data-linktype="2" style="font-size: 12px;">2023年数字质量报告
-
2023年全球私人资本参加基础设施投资报告
-
2024年第二季度企业生成式人工智能报告 -
2023年全球私人资本参加基础设施投资报告
-
2024年第二季度企业生成式人工智能报告 -
非洲自有品牌市场报告
-
2024年云指数报告 -
2023年灾害对农业和粮食安全的影响--中文版
-
2024年年度新闻研究报告 -
2024年Q2全球天然气市场报告
-
2024年数据和人工智能领导力报告 -
2023年的世界知识产权指标
-
2024年一季度全球黄金需求趋势报告 -
2024年4月全球金融稳定报告
-
报告:在AI驱动的未来成功所需的技能 -
女性参与旅游业的全球报告(第二版)
-
2023年美国出生率统计报告 -
2024年旅游胜地营销报告
-
2024年全球数字化工作的兴起 -
大逆转:全球开发协会国家的前景、风险和政策报告
-
2023年美国老年人住房报告
-
专利调查报告" linktype="text" imgurl="" imgdata="null" data-itemshowtype="0" tab="innerlink" data-linktype="2" style="font-size: 12px;">2023年中国专利调查报告 -
2024年世界经济展望报告--4月刊
-
报告:人人享有清洁烹饪的愿景 -
2024年人工智能指数报告
-
2024年全球网络安全前景 -
2024年研究行业报告
-
2024年美国消费者趋势报告 -
克服能源三难困境:安全和包容的转型
-
2023-2024年中国百货零售业发展报告 -
2023年儿童死亡率报告
-
2024年日本动漫行业从业者调查 -
中国移动经济发展报告2024
-
第53次中国互联网络发展状况统计报告
媒体商务合作
商务合作:admin@199it.com 公众号投稿邮箱:T@199it.com

