

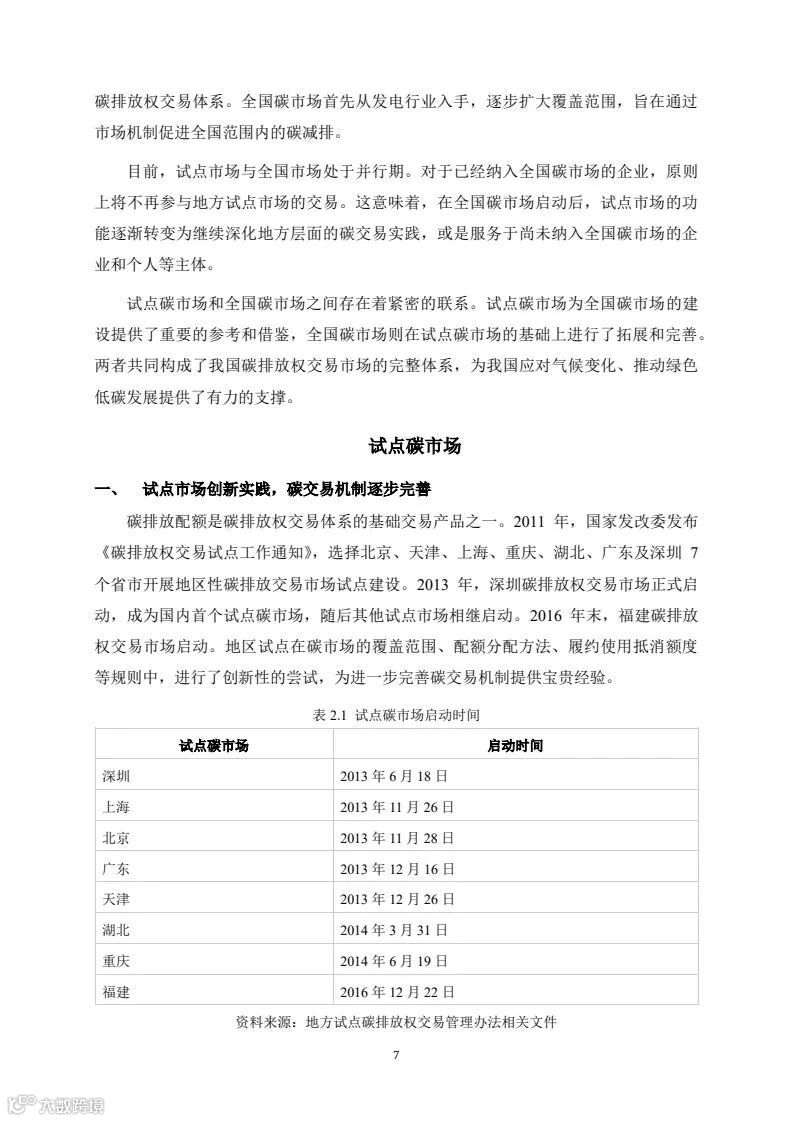
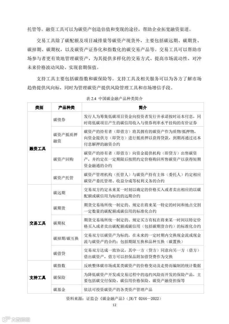
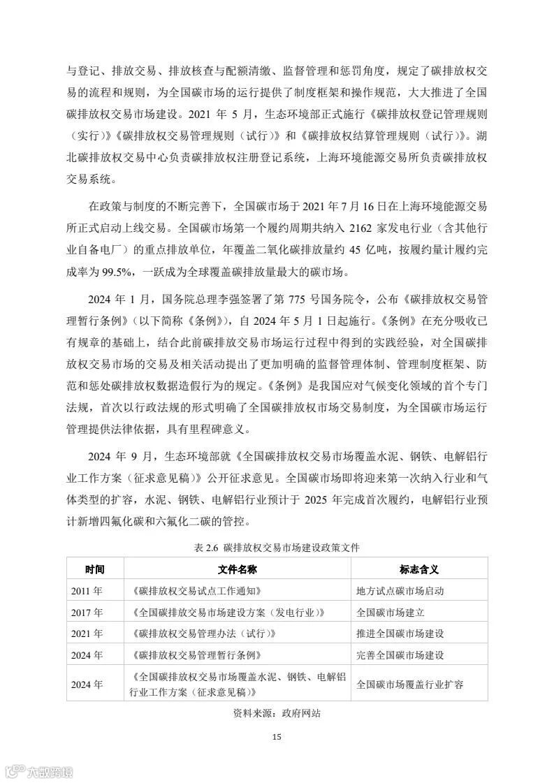
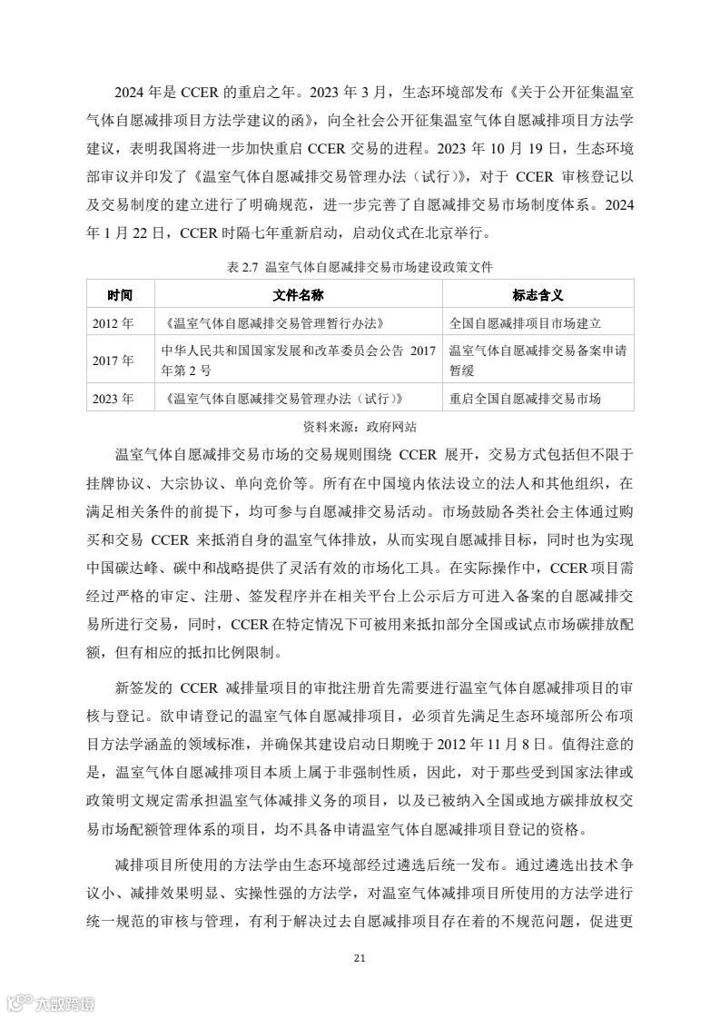
碳排放配额是碳排放权交易体系的基础交易产品之一。2011 年,国家发改委发布《碳排放权交易试点工作通知》,选择北京、天津、上海、重庆、湖北、广东及深圳 7个省市开展地区性碳排放交易市场试点建设。2013 年,深圳碳排放权交易市场正式启动,成为国内首个试点碳市场,随后其他试点市场相继启动。2016 年末,福建碳排放权交易市场启动。地区试点在碳市场的覆盖范围、配额分配方法、履约使用抵消额度等规则中,进行了创新性的尝试,为进一步完善碳交易机制提供宝贵经验。
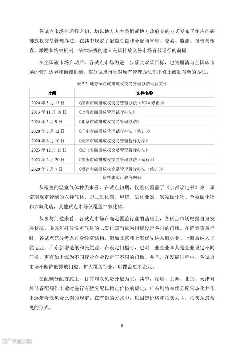
各试点市场在运行之初,均以地方人大条例或地方政府令的方式发布了相应的碳排放权交易管理办法,在其中规定了配额总额和分配与管理、交易、监测、报告与核查、激励和约束机制。法律法规的建立是碳排放交易市场有效运行的前提。
在全国碳市场启动后,各试点市场为进一步落实双碳目标,也为厘清与全国碳市场的管理边界和衔接机制,部分试点市场对原有管理办法作出修正或颁布新的办法。
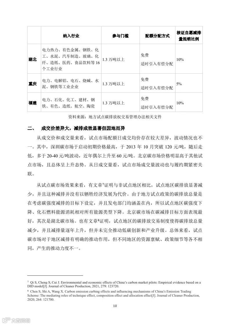
从覆盖的温室气体种类来看,在试点初期,仅重庆覆盖了《京都议定书》第一承诺期规定管制的六种气体,即二氧化碳、甲烷、氧化亚氮、氢氟碳化物、全氟碳化物和六氟化硫,其他试点市场仅覆盖二氧化碳。
从参与门槛来看,各试点市场在确定覆盖行业的基础上,各试点市场根据自身发展状况,多以年排放温室气体的二氧化碳当量为指标设定各自的门槛。在确定覆盖行时,各试点充分考虑自身经济结构,例如北京和上海优先纳入服务业、上海后纳入了航运业、广东新增造纸和民航业。在设定门槛时,也对工业企业和其他企业设定不同门槛,更有如上海为不同行业企业设定了不同的门槛。并且,在发展过程中,各试点市场不断降低排放门槛、扩大覆盖行业,以覆盖更多企业。








































文档链接将分享到199IT知识星球,扫描下面二维码即可查阅!


199IT热门报告重点推荐,可直接点击查阅
-
2025年未来就业报告
-
2024年全球盐渍土壤状况报告 -
游戏品牌机遇报告
-
2024-2025年亚太地区商品和服务贸易展望 -
2024年全球氢评价报告
-
2024下半年B2B渠道增长报告 -
2024年粮食及农业状况
-
2025年美国道路安全路线图 -
2024年全球天然气燃烧追踪报告
-
2024年中国主要城市充电基础设施监测报告 -
2024年数字体验报告
-
2024年广告隐私报告 -
2023年成人技能调查报告
-
2024年营销技术更换报告 -
2024年商业就绪
-
报告:全球B2B意见领袖营销的兴起 -
2024年全球CMO领航员报告
-
2024年游戏技术报告 -
2024年媒体计划优化报告
-
2024年第三季度全球风险投资报告 -
报告:亚太数字国家
-
2025年生活趋势报告 -
2024年海洋渔业废物报告
-
2025年时尚报告 -
2024年排放差距报告
-
利用生成式人工智能增加就业和提高劳动力生产率 -
对于最贫困经济体未来25年具有决定性意义
-
2024年数据泄露调查报告 -
2024年全球贸易发展年度概览报告
-
2024年粮食展望 -
2024年12月亚洲发展展望报告
-
2025年意见领袖营销报告
-
2024年假期旅游调查 -
2024年全球儿童报告
-
2024年Q2航空运输报告 -
2024年全球健康经济监测报告
-
2024年汽车报告 -
生成式人工智能如何改变商业和社会
-
2024年黑色星期五消费者研究报告 -
2024年世界知识产权指标报告
-
2024年第三季度太空投资报告 -
2024年贸易和发展报告:反思不满时代的发展
-
2024年西半球区域经济展望报告 -
2024 年秋季欧洲和中亚地区经济简报
-
2024年生成式人工智能营销行业报告 -
2024年世界社会报告
-
2024年首席信息安全官报告 -
2023年全球健康与医疗战略展望
-
2024年10月世界经济展望报告
-
2024年全球城市指数报告 -
可再生能源与就业:2024年度回顾报告
-
00后信息行为意识研究报告 -
报告:未来的数据经济
-
报告:产品详情页面最终指南 -
2024年亚太经合组织能源展望报告
-
2024年科技趋势展望 -
2023年音乐收听报告
-
2024年家族财富转移 -
2024年第二季度机器人报告
-
报告:加快煤炭行业的公平转型 -
2024年第二季度机器人报告
-
报告:加快煤炭行业的公平转型 -
2024年意见领袖营销报告
-
全球智能电网技术专利数据综述 -
2023-2024年印度旅游报告
-
2024年旅游和酒店业现状 -
扩大地球观测的全球价值报告
-
报告:非洲人工智能:产生影响的用例
-
2024年芯片行业概况 -
先行者联盟现状报告
-
关注AI鸿沟:塑造未来劳动世界的全球视角 -
迈向绿色建筑价值链:中国及全球
-
2024年亚太地区手游市场报告 -
报告:解锁日本电子商务潜力
-
2024人工智能与政治 -
报告:全球数字工作的兴起
-
2023年瑞士电子商务报告
-
2024年第2期中国区域经济金融展望报告 -
2024年浪费广告支出报告
-
工作中的AI:亦敌亦友 -
气候变化对健康的影响报告
-
2024年化学品牌50强
-
2024年亚洲发展展望报告-7月刊 -
投资口腔健康全球承诺的经济合理性
-
生成式人工智能、心理健康和安全技术 -
2024年数字经济报告
-
2024年中型律师事务所的法律趋势 -
2023年开放数据成熟度(ODM)报告
-
2024年全球贸易监测快报
-
2024中国海港城市港口经济发展报告 -
2024年世界旅游晴雨表
-
2024供应链高管调查 -
报告:先进清洁技术制造业
-
2024年AI投资报告 -
报告:在不断变化的气候中确保工作安全与健康
-
报告:品牌信任维度
-
数字中国发展报告(2023年) -
联合国劳工组织:童工报告
-
2023年中国停车行业发展白皮书 -
2023年全球私人资本参加基础设施投资报告
-
2024年第二季度企业生成式人工智能报告 -
非洲自有品牌市场报告
-
2024年云指数报告 -
2023年灾害对农业和粮食安全的影响--中文版
-
2024年年度新闻研究报告 -
2024年Q2全球天然气市场报告
-
2024年数据和人工智能领导力报告 -
2023年的世界知识产权指标
-
2024年一季度全球黄金需求趋势报告 -
2024年4月全球金融稳定报告
-
报告:在AI驱动的未来成功所需的技能 -
女性参与旅游业的全球报告(第二版)
-
2023年美国出生率统计报告 -
2024年旅游胜地营销报告
-
2024年全球数字化工作的兴起 -
大逆转:全球开发协会国家的前景、风险和政策报告
-
2023年美国老年人住房报告
-
2023年中国专利调查报告 -
2024年世界经济展望报告--4月刊
-
报告:人人享有清洁烹饪的愿景 -
2024年人工智能指数报告
-
2024年全球网络安全前景 -
2024年研究行业报告
-
2024年美国消费者趋势报告 -
克服能源三难困境:安全和包容的转型
-
2023-2024年中国百货零售业发展报告 -
2023年儿童死亡率报告
-
2024年日本动漫行业从业者调查 -
中国移动经济发展报告2024
-
第53次中国互联网络发展状况统计报告
媒体商务合作
商务合作:admin@199it.com 公众号投稿邮箱:T@199it.com

