

对整车企业来说,产能出海相对更具有经济性。海外建厂情境中,产能利用率达到50%时,海外建厂的毛利率即可转正;产能利用率突破 60%时,即可超过国内销售毛利率;产能利用率达到80%时,毛利率大幅领先国内销售和整车出口情境,经济性凸显。鲜明比较下,新能 源车企的产能出海成为必然趋势。
随着新能源汽车产能持续扩张,为适配北美、欧洲等地区的整车企业需求,国内部分汽车零部件企业开启全球布局、扩大产能。经营方面, 就近建厂有利于零部件供应商快速响应当地客户需求,且能够降低运费、关税等成本,稳固零部件企业在海外的市场地位。海外设厂的零 部件企业也能通过拓品类、拓车型、拓客户等路径实现业务快速增长。
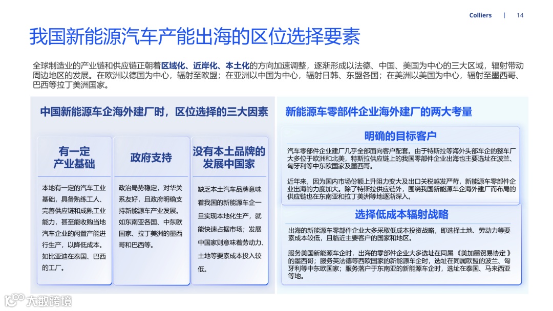
全球制造业的产业链和供应链正朝着区域化、近岸化、本土化的方向加速调整,逐渐形成以法德、中国、美国为中心的三大区域,辐射带动 周边地区的发展。在欧洲以德国为中心,辐射至欧盟;在亚洲以中国为中心,辐射日韩、东盟各国;在美洲以美国为中心,辐射至墨西哥、 巴西等拉丁美洲国家。






























文档链接将分享到199IT知识星球,扫描下面二维码即可查阅!

url="https://mmbiz.qpic.cn/mmbiz_png/5OHp2ccaRkdYXyW5pibsOiajjT0gnOKyjbyNSfdUfZhBibr8iad6ERz6ELo0xcbNZRU1N3zWjyX5LiciarMqWJuSGP0w/0?wx_fmt=png" data-cropselx1="0" data-cropselx2="574" data-cropsely1="0" data-cropsely2="796" data-ratio="1.0522222222222222" data-s="300,640" data-src="https://cdn.10100.com/content/20251218/b4542f65-79f6-4c14-9efb-44b6942bd469.png" data-type="png" data-w="900" style="width: 574px;height: 604px;" data-imgfileid="504355027" src="https://cdn.10100.com/content/20251218/b4542f65-79f6-4c14-9efb-44b6942bd469.png">
199IT热门报告重点推荐,可直接点击查阅
-
2023年全球私人资本参加基础设施投资报告
-
2024年第二季度企业生成式人工智能报告 -
非洲自有品牌市场报告
-
2024年云指数报告 -
2023年灾害对农业和粮食安全的影响--中文版
-
2024年年度新闻研究报告 -
2024年Q2全球天然气市场报告
-
2024年数据和人工智能领导力报告 -
2023年的世界知识产权指标
-
2024年一季度全球黄金需求趋势报告 -
2024年4月全球金融稳定报告
-
报告:在AI驱动的未来成功所需的技能 -
女性参与旅游业的全球报告(第二版)
-
2023年美国出生率统计报告 -
2024年旅游胜地营销报告
-
2024年全球数字化工作的兴起 -
大逆转:全球开发协会国家的前景、风险和政策报告
-
2023年美国老年人住房报告
-
专利调查报告" linktype="text" imgurl="" imgdata="null" data-itemshowtype="0" tab="innerlink" data-linktype="2" style="font-size: 12px;">2023年中国专利调查报告 -
2024年世界经济展望报告--4月刊
-
报告:人人享有清洁烹饪的愿景 -
2024年人工智能指数报告
-
2024年全球网络安全前景 -
2024年研究行业报告
-
2024年美国消费者趋势报告 -
克服能源三难困境:安全和包容的转型
-
2023-2024年中国百货零售业发展报告 -
2023年儿童死亡率报告
-
2024年日本动漫行业从业者调查 -
中国移动经济发展报告2024
-
第53次中国互联网络发展状况统计报告
媒体商务合作
商务合作:admin@199it.com 公众号投稿邮箱:T@199it.com

