

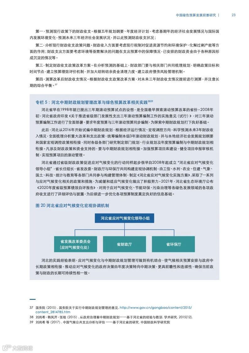
气候变化已成为日益严峻的国际问题,应对气候变化是国际社会的共同任务。2015年,包括中国在内的193个联合 国成员国共同通过了《2030年可持续发展议程》,确立了17个可持续发展目标(SDGs),旨在从经济、社会、环境三个维 度以彻底、综合的方式推动变革与转型,引|领全人类走向可持续发展的未来。
在过去的几年里,新冠疫情、地区冲突、粮食安全以及极端气候等多重危机警示人类实现可持续发展目标迫在眉 睫。然而由于疫情后全球经济增长放缓,应对气候变化与生态环境保护等推动绿色发展的紧迫任务为各国带来了更大 财政压力。有限的财政资金和日益增长的绿色发展需求对各国完善预算制度以提高资金使用效率、统筹兼顾经济、生 态与环境效益提出了更高要求。在此背景下,绿色预算可成为全球各国落实政府责任与刺激绿色资金投入的有力规划 工具,有利于使绿色发展目标与财政资金高效利用相统一,正越发受到各国政府重视。
中国倡导生态文明建设战略,提出了“绿水青山就是金山银山”的理念,旨在促进经济高质量发展和生态环境高水 平保护。2020年9月,中国向国际社会郑重承诺,要在2030年前实现碳达峰,并努力争取在2060年前实现碳中和(简 称“双碳”目标)。为实现这一目标,中国政府也对化石能源替代、新能源装机量与森林蓄积量提高等提出了相关具体 目标。
据中国金融学会绿色金融专业委员会估算,从2021到2050年,中国在绿色低碳领域的投资需求总额将达487万亿 元。这意味着未来30年,中国需在该领域年均投入超16万亿元,其中财政资金年均投入在万亿规模,并负有撬动社会资 金用于可再生能源开发利用、能源利用效率提升、清洁交通、绿色建筑和低碳制造等领域的责任。






























报告链接将分享到199IT知识星球,感谢您的支持!


199IT热门报告重点推荐,可直接点击查阅
-
2023年全球私人资本参加基础设施投资报告
-
2024年第二季度企业生成式人工智能报告 -
非洲自有品牌市场报告
-
2024年云指数报告 -
2023年灾害对农业和粮食安全的影响--中文版
-
2024年年度新闻研究报告 -
2024年Q2全球天然气市场报告
-
2024年数据和人工智能领导力报告 -
2023年的世界知识产权指标
-
2024年一季度全球黄金需求趋势报告 -
2024年4月全球金融稳定报告
-
报告:在AI驱动的未来成功所需的技能 -
女性参与旅游业的全球报告(第二版)
-
2023年美国出生率统计报告 -
2024年旅游胜地营销报告
-
2024年全球数字化工作的兴起 -
大逆转:全球开发协会国家的前景、风险和政策报告
-
2023年美国老年人住房报告
-
2023年中国专利调查报告 -
2024年世界经济展望报告--4月刊
-
报告:人人享有清洁烹饪的愿景 -
2024年人工智能指数报告
-
2024年全球网络安全前景 -
2024年研究行业报告
-
2024年美国消费者趋势报告 -
克服能源三难困境:安全和包容的转型
-
2023-2024年中国百货零售业发展报告 -
2023年儿童死亡率报告
-
2024年日本动漫行业从业者调查 -
中国移动经济发展报告2024
-
第53次中国互联网络发展状况统计报告
媒体商务合作
商务合作:admin@199it.com 公众号投稿邮箱:T@199it.com

