

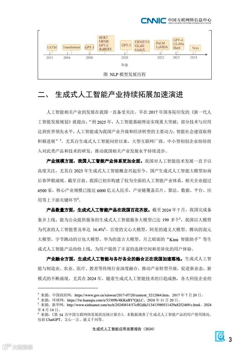
人工智能相关产业的发展在我国一直备受关注。早在2017年国务院印发的《新一代人工智能发展规划》就提出,“到2025年,人工智能基础理论实现重大突破,部分技术与应用达到世界领先水平,人工智能成为我国产业升级和经济转型的主要动力,智能社会建设取得积极进展”。尤其自生成式人工智能问世以来,大型互联网厂商、中小型初创企业纷纷投入对此类产品和技术的研发,推动我国相关产业发展水平持续进步。
产业规模方面,我国人工智能产业体系更加全面。我国对人工智能技术发展一直予以高度关注,尤其自 2023年生成式人工智能概念兴起至今,国产生成式人工智能大模型如雨后春笋般涌现。截至目前,我国己初步构建了较为全面的人工智能产业体系,相关企业超过 4500家,核心产业规模已接近 6000亿元人民币,产业链覆盖芯片、算法、数据、平台、应用等上下游关键环节”。
产品数量方面,生成式人工智能产品在我国百花齐放。截至2024年7月,我国完成备案并上线、能为公众提供服务的生成式人工智能服务大模型已达190多个’,我国以大模型为代表的人工智能普及率达 16.4%°。百度的文心大模型、阿里的通义大模型、腾讯的混元大模型、字节跳动的豆包大模型、华为的盘古大模型、月之暗面的“Kimi 智能助手”等生成式人工智能产品纷纷上线,为用户提供了丰富的选择空间和差异化的用户体验。
产业融合方面,生成式人工智能与各行各业的融合正在我国加速落地。生成式人工智能与制造业、农业、医疗、教育等传统行业深度融合,推动产业转型升级,促进新业态、新模式的不断涌现。尤其在2024年,随着生成式人工智能技术的日趋成熟,各大科技企业的模型调用价格显著下降’,从而明显降低了其他行业对生成式人工智能技术的应用成本。从智能语音助手到自动驾驶汽车,从机器翻译到智能医疗诊断,从智能制造到智慧城市,各类人工智能产品正逐步走进人们的生活,极大地提高了用户的生活质量和工作效率。








































文档链接将分享到199IT知识星球,扫描下面二维码即可查阅!


199IT热门报告重点推荐,可直接点击查阅
-
2024年全球健康经济监测报告
-
2024年汽车报告 -
生成式人工智能如何改变商业和社会
-
2024年黑色星期五消费者研究报告 -
2024年世界知识产权指标报告
-
2024年第三季度太空投资报告 -
2024年贸易和发展报告:反思不满时代的发展
-
2024年西半球区域经济展望报告 -
2024 年秋季欧洲和中亚地区经济简报
-
2024年生成式人工智能营销行业报告 -
2024年世界社会报告
-
2024年首席信息安全官报告 -
2023年全球健康与医疗战略展望
-
2024年10月世界经济展望报告
-
2024年全球城市指数报告 -
可再生能源与就业:2024年度回顾报告
-
00后信息行为意识研究报告 -
报告:未来的数据经济
-
报告:产品详情页面最终指南 -
2024年亚太经合组织能源展望报告
-
2024年科技趋势展望 -
2023年音乐收听报告
-
2024年家族财富转移 -
2024年第二季度机器人报告
-
报告:加快煤炭行业的公平转型 -
2024年第二季度机器人报告
-
报告:加快煤炭行业的公平转型 -
2024年意见领袖营销报告
-
全球智能电网技术专利数据综述 -
2023-2024年印度旅游报告
-
2024年旅游和酒店业现状 -
扩大地球观测的全球价值报告
-
报告:非洲人工智能:产生影响的用例
-
2024年芯片行业概况 -
先行者联盟现状报告
-
关注AI鸿沟:塑造未来劳动世界的全球视角 -
迈向绿色建筑价值链:中国及全球
-
2024年亚太地区手游市场报告 -
报告:解锁日本电子商务潜力
-
2024人工智能与政治 -
报告:全球数字工作的兴起
-
2023年瑞士电子商务报告
-
2024年第2期中国区域经济金融展望报告 -
2024年浪费广告支出报告
-
工作中的AI:亦敌亦友 -
气候变化对健康的影响报告
-
2024年化学品牌50强
-
2024年亚洲发展展望报告-7月刊 -
投资口腔健康全球承诺的经济合理性
-
生成式人工智能、心理健康和安全技术 -
2024年数字经济报告
-
2024年中型律师事务所的法律趋势 -
2023年开放数据成熟度(ODM)报告
-
2024年全球贸易监测快报
-
2024中国海港城市港口经济发展报告 -
2024年世界旅游晴雨表
-
2024供应链高管调查 -
报告:先进清洁技术制造业
-
2024年AI投资报告 -
报告:在不断变化的气候中确保工作安全与健康
-
报告:品牌信任维度
-
数字中国发展报告(2023年) -
联合国劳工组织:童工报告
-
2023年中国停车行业发展白皮书 -
2023年全球私人资本参加基础设施投资报告
-
2024年第二季度企业生成式人工智能报告 -
非洲自有品牌市场报告
-
2024年云指数报告 -
2023年灾害对农业和粮食安全的影响--中文版
-
2024年年度新闻研究报告 -
2024年Q2全球天然气市场报告
-
2024年数据和人工智能领导力报告 -
2023年的世界知识产权指标
-
2024年一季度全球黄金需求趋势报告 -
2024年4月全球金融稳定报告
-
报告:在AI驱动的未来成功所需的技能 -
女性参与旅游业的全球报告(第二版)
-
2023年美国出生率统计报告 -
2024年旅游胜地营销报告
-
2024年全球数字化工作的兴起 -
大逆转:全球开发协会国家的前景、风险和政策报告
-
2023年美国老年人住房报告
-
2023年中国专利调查报告 -
2024年世界经济展望报告--4月刊
-
报告:人人享有清洁烹饪的愿景 -
2024年人工智能指数报告
-
2024年全球网络安全前景 -
2024年研究行业报告
-
2024年美国消费者趋势报告 -
克服能源三难困境:安全和包容的转型
-
2023-2024年中国百货零售业发展报告 -
2023年儿童死亡率报告
-
2024年日本动漫行业从业者调查 -
中国移动经济发展报告2024
-
第53次中国互联网络发展状况统计报告
媒体商务合作
商务合作:admin@199it.com 公众号投稿邮箱:T@199it.com

