

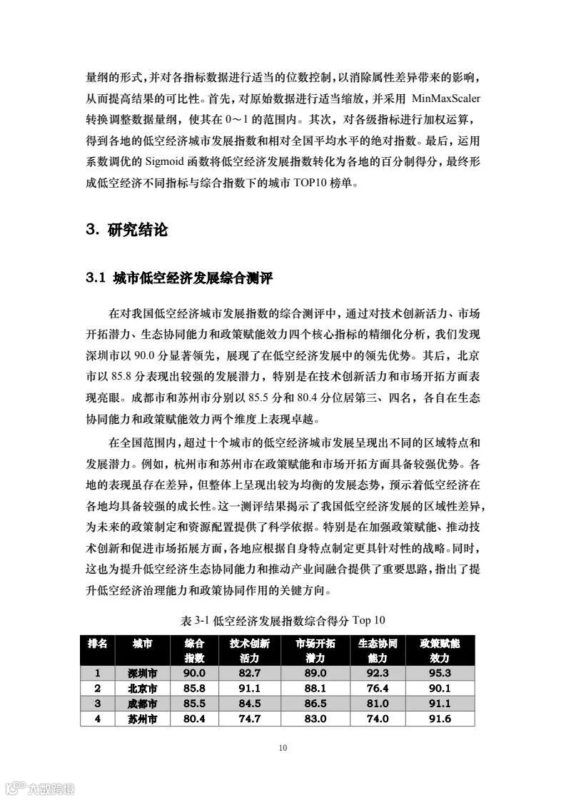
2023年中国民用无人机产业规模已经超过 1200 亿元,居全球首位,而通用航空产业预计到 2025 年规模将突破万亿。随着技术的不断进步和应用场景的拓展,低空经济正逐步形成一个庞大的市场生态,带动了无人机、eVTOL(电动垂直起降飞行器)、空中物流、智慧农业等相关行业的快速发展。国家将低空经济定位为“新质生产力”,意在通过技术迭代与场景创新,推动经济高质量发展。通过推动低空经济的发展,不仅可以推动传统产业转型升级,还能够为国家创造新的经济增长点,提升整体经济结构的效率和可持续性。
低空经济的发展需要大量的高端制造技术、新材料、人工智能、大数据等先进技术的支持,尤其是在无人机和 eVTOL 等飞行器的研发需求上,推动了航空材料、精密制造、飞行控制、动力系统等领域的技术突破和产业革新。以无人机为例,其精密的飞行控制技术和高效的能源管理系统要求制造商在材料科学、动力学、导航系统等方面不断创新,倒逼相关产业向高附加值方向升级。同时,低空经济还促进了人工智能、大数据、5G 通信等技术的应用,在推动技术创新的同时,激发了智能制造、新材料等产业的跨界融合,成为高新技术产业发展的重要驱动力。
低空经济不仅是国内技术创新的关键领域,也是全球科技竞争的新赛道。我国在低空经济领域已经取得了领先优势,特别是在无人机和 eVTOL 等新型飞行器的研发和应用方面取得了一系列突破。以 EH216-S 无人驾驶载人航空器为例,这一自主研发的飞行器标志着我国在低空交通领域已经具备了较强的技术实力,并在全球低空经济中占据了先发优势。此外,低空经济还在智能交通、智慧城市、航空制造等领域展现了巨大的国际影响力,进一步推动了我国在全球科技竞争中的地位提升。






























文档链接将分享到199IT知识星球,扫描下面二维码即可查阅!


199IT热门报告重点推荐,可直接点击查阅
-
面向未来的长寿经济:创新与关键趋势
-
报告:教育数字创新之AI和教育 -
2025年AI调查报告 -
人工智能促进会:AI研究的未来
-
2025年学生生成式人工智能调查 -
2030年全球生产力展望报告
-
2025年全年财富展望 -
2024年青年调查报告
-
2024年青少年、社交媒体和科技报告 -
亚洲四国及美国老年人自主经济来源与总体财务健康状况分析报告
-
2025年国际妇女节调查报告 -
2025年旅游趋势报告
-
2025年中国生命科学与医疗行业调研报告 -
2030年印度天然气市场报告
-
2025年世界肥胖报告 -
2024年第四季度游戏行业报告
-
2025年美国YouTube和联网电视调查报告 -
2025年视频开发者报告
-
报告:可追溯性在关键矿产供应链中的作用 -
2024年第四季度播客广告报告
-
2024年欧盟就业报告 -
2025年共享服务与外包行业报告
-
2025年全球杰出青年影响力报告 -
2025年1月首席经济学家展望报告
-
2025年技术愿景 -
2024年世界贸易报告
-
2025年广告行业脉搏报告 -
2024-2025年内容行业报告
-
真正的Reddit -
报告:品牌和需求
-
2024-2025年亚太地区外国直接投资趋势与展望 -
2025年世界经济形势与展望
-
2024年秋季CMO调查报告 -
2024年煤炭报告
-
2024-2025年亚太地区优惠贸易协定趋势与发展 -
2025年未来就业报告
-
2024年全球盐渍土壤状况报告 -
游戏品牌机遇报告
-
2024-2025年亚太地区商品和服务贸易展望 -
2024年全球氢评价报告
-
2024下半年B2B渠道增长报告 -
2024年粮食及农业状况
-
2025年美国道路安全路线图 -
2024年全球天然气燃烧追踪报告
-
2024年中国主要城市充电基础设施监测报告 -
2024年数字体验报告
-
2024年广告隐私报告 -
2023年成人技能调查报告
-
2024年营销技术更换报告 -
2024年商业就绪
-
报告:全球B2B意见领袖营销的兴起 -
2024年全球CMO领航员报告
-
2024年游戏技术报告 -
2024年媒体计划优化报告
-
2024年第三季度全球风险投资报告 -
报告:亚太数字国家
-
2025年生活趋势报告 -
2024年海洋渔业废物报告
-
2025年时尚报告 -
2024年排放差距报告
-
利用生成式人工智能增加就业和提高劳动力生产率 -
对于最贫困经济体未来25年具有决定性意义
-
2024年数据泄露调查报告 -
2024年全球贸易发展年度概览报告
-
2024年粮食展望 -
2024年12月亚洲发展展望报告
-
2025年意见领袖营销报告
-
2024年假期旅游调查 -
2024年全球儿童报告
-
2024年Q2航空运输报告 -
2024年全球健康经济监测报告
-
2024年汽车报告 -
生成式人工智能如何改变商业和社会
-
2024年黑色星期五消费者研究报告 -
2024年世界知识产权指标报告
-
2024年第三季度太空投资报告 -
2024年贸易和发展报告:反思不满时代的发展
-
2024年西半球区域经济展望报告 -
2024 年秋季欧洲和中亚地区经济简报
-
2024年生成式人工智能营销行业报告 -
2024年世界社会报告
-
2024年首席信息安全官报告 -
2023年全球健康与医疗战略展望
-
2024年10月世界经济展望报告
-
2024年全球城市指数报告 -
可再生能源与就业:2024年度回顾报告
-
00后信息行为意识研究报告 -
报告:未来的数据经济
-
报告:产品详情页面最终指南 -
2024年亚太经合组织能源展望报告
-
2024年科技趋势展望 -
2023年音乐收听报告
-
2024年家族财富转移 -
2024年第二季度机器人报告
-
报告:加快煤炭行业的公平转型 -
2024年第二季度机器人报告
-
报告:加快煤炭行业的公平转型 -
2024年意见领袖营销报告
-
全球智能电网技术专利数据综述 -
2023-2024年印度旅游报告
-
2024年旅游和酒店业现状 -
扩大地球观测的全球价值报告
-
报告:非洲人工智能:产生影响的用例
-
2024年芯片行业概况 -
先行者联盟现状报告
-
关注AI鸿沟:塑造未来劳动世界的全球视角 -
迈向绿色建筑价值链:中国及全球
-
2024年亚太地区手游市场报告 -
报告:解锁日本电子商务潜力
-
2024人工智能与政治 -
报告:全球数字工作的兴起
-
2023年瑞士电子商务报告
-
2024年第2期中国区域经济金融展望报告 -
2024年浪费广告支出报告
-
工作中的AI:亦敌亦友 -
气候变化对健康的影响报告
-
2024年化学品牌50强
-
2024年亚洲发展展望报告-7月刊 -
投资口腔健康全球承诺的经济合理性
-
生成式人工智能、心理健康和安全技术 -
2024年数字经济报告
-
2024年中型律师事务所的法律趋势 -
2023年开放数据成熟度(ODM)报告
-
2024年全球贸易监测快报
-
2024中国海港城市港口经济发展报告 -
2024年世界旅游晴雨表
-
2024供应链高管调查 -
报告:先进清洁技术制造业
-
2024年AI投资报告 -
报告:在不断变化的气候中确保工作安全与健康
-
报告:品牌信任维度
-
数字中国发展报告(2023年) -
联合国劳工组织:童工报告
-
2023年中国停车行业发展白皮书 -
2023年全球私人资本参加基础设施投资报告
-
2024年第二季度企业生成式人工智能报告 -
非洲自有品牌市场报告
-
2024年云指数报告 -
2023年灾害对农业和粮食安全的影响--中文版
-
2024年年度新闻研究报告 -
2024年Q2全球天然气市场报告
-
2024年数据和人工智能领导力报告 -
2023年的世界知识产权指标
-
2024年一季度全球黄金需求趋势报告 -
2024年4月全球金融稳定报告
-
报告:在AI驱动的未来成功所需的技能 -
女性参与旅游业的全球报告(第二版)
-
2023年美国出生率统计报告 -
2024年旅游胜地营销报告
-
2024年全球数字化工作的兴起 -
大逆转:全球开发协会国家的前景、风险和政策报告
-
2023年美国老年人住房报告
-
2023年中国专利调查报告 -
2024年世界经济展望报告--4月刊
-
报告:人人享有清洁烹饪的愿景 -
2024年人工智能指数报告
-
2024年全球网络安全前景 -
2024年研究行业报告
-
2024年美国消费者趋势报告 -
克服能源三难困境:安全和包容的转型
-
2023-2024年中国百货零售业发展报告 -
2023年儿童死亡率报告
-
2024年日本动漫行业从业者调查 -
中国移动经济发展报告2024
-
第53次中国互联网络发展状况统计报告
媒体商务合作
商务合作:admin@199it.com 公众号投稿邮箱:T@199it.com

