

前三季度,国内GDP同比增长4.8%达到949,746亿元,同比增速较前6个月下降了0.2个百分点。全国规模以上工业增加值同比增长5.8%,拉动经济增长1.8个百分点,其中装备制造业及高技术制造业较快,分别增长7.5%和9.1%。服务业持续恢复,其中信息传输、软件和信息技术服务业,租赁和商务服务业保持两位数增长,增加值分别同比增长11.3%和10.1%,合计拉动经济增长0.9个百分点。
整体而言,前三季度GDP增速较全年5%的目标低了0.2个百分点。分季度看,一季度GDP同比增长5.3%,二季度增长4.7%,三季度增长4.6%,若要实现全年增速目标,第四季度经济增长或需实现明显提速。预计第四季度,国家在消费、基建、制造业、地产等领域的增量政策还将继续加码。
从三驾马车的表现来看,出口依然是当前拉动我国经济增长的主要动能。但是,9月出口增速较8月出现6.3个百分点的大幅回落,且面临中东地缘冲突、美国大选等不确定因素,未来我国出口或将面临更多挑战,未来国内经济增长还需依托消费及投资市场的提振。
前三季度,全国固定资产投资(不含农户)37.9万亿元,同比增长3.4%,增速较1-6月放缓0.5个百分点。其中,大规模设备更新以及高技术产业投资带动固定资产投资增长,分别同比增长16.4%和10%;而房地产开发投资同比下降10.1%,新建商品房销售面积下降17.1%,拉低了固定资产同比增速。
全国社会消费品零售总额35.4万亿,同比增长3.3%,较1-6月减少0.4个百分点。宏观经济放缓及对未来收入信心不足,消费意愿走弱。化妆品、金银珠宝、汽车、建筑及装横材料等类别的商品零售额出现1%~3.1%的同比下降。1-9月,全国货物贸易出口总值2.62万亿美元,同比增长4.3%,较1-6月提升了0.7个百分点。
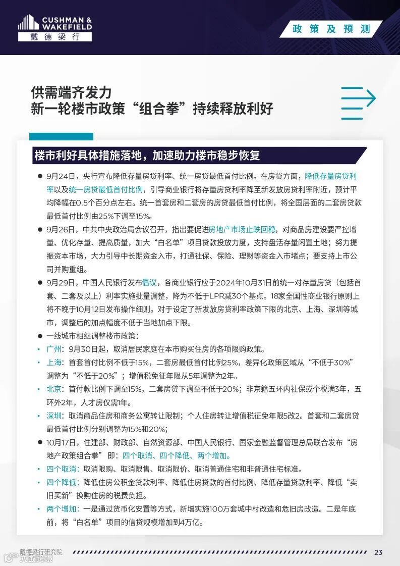
前三季度,全国房地产开发投资78,680亿元,同比下降10.1%,降幅与1-6月持平;其中住宅开发投资59,701亿元,同比下降10.5%,降幅较1-6月扩大了0.1个百分点。显然,5.17新政并未令房地产开发投资指标发生明显改善,一方面由于新政主要针对需求端的刺激,而需求对于政策的消化以及市场信心的建立需要时间,这将直接影响新政对市场的作用效果;另一方面,供应端面临的资金问题依然存在,在市场需求转暖、房企现金流恢复前,稳定的市场供应仍面临挑战,这也将进一步影响到整体市场的恢复。
三季度末,央行提出降低存量贷款利率、统一最低首付比例、加大“白名单”项目贷款投放力度等多项举措助力房地产市场“止跌回稳”,再加上10月推出的一揽子增量政策组合拳,预计四季度国内房地产行业将出现好转,特别是住宅市场在低利率及低门槛的购房政策环境下有望迎来明显改善。
























文档链接将分享到199IT知识星球,扫描下面二维码即可查阅!


199IT热门报告重点推荐,可直接点击查阅
-
2024年世界知识产权指标报告
-
2024年第三季度太空投资报告 -
2024年贸易和发展报告:反思不满时代的发展
-
2024年西半球区域经济展望报告 -
2024 年秋季欧洲和中亚地区经济简报
-
2024年生成式人工智能营销行业报告 -
2024年世界社会报告
-
2024年首席信息安全官报告 -
2023年全球健康与医疗战略展望
-
2024年10月世界经济展望报告
-
2024年全球城市指数报告 -
2024年海运评述报告
-
2024年全球金融稳定报告--十月刊
-
2024年促进汽车消费与用户洞察白皮书 -
可再生能源与就业:2024年度回顾报告
-
00后信息行为意识研究报告 -
报告:未来的数据经济
-
报告:产品详情页面最终指南 -
2024年亚太经合组织能源展望报告
-
2024年科技趋势展望 -
2023年音乐收听报告
-
2024年家族财富转移 -
2024年第二季度机器人报告
-
报告:加快煤炭行业的公平转型 -
2024年第二季度机器人报告
-
报告:加快煤炭行业的公平转型 -
2024年意见领袖营销报告
-
全球智能电网技术专利数据综述 -
2023-2024年印度旅游报告
-
2024年旅游和酒店业现状 -
扩大地球观测的全球价值报告
-
报告:非洲人工智能:产生影响的用例
-
2024年芯片行业概况 -
迈向绿色建筑价值链:中国及全球
-
2024年亚太地区手游市场报告 -
报告:解锁日本电子商务潜力
-
2024人工智能与政治 -
报告:全球数字工作的兴起
-
2023年瑞士电子商务报告
-
2024年第2期中国区域经济金融展望报告 -
2024年浪费广告支出报告
-
工作中的AI:亦敌亦友 -
气候变化对健康的影响报告
-
2024年化学品牌50强
-
2024年亚洲发展展望报告-7月刊 -
投资口腔健康全球承诺的经济合理性
-
生成式人工智能、心理健康和安全技术 -
2024年数字经济报告
-
2024年中型律师事务所的法律趋势 -
2023年开放数据成熟度(ODM)报告
-
2024年全球贸易监测快报
-
2024中国海港城市港口经济发展报告 -
2024年世界旅游晴雨表
-
2024供应链高管调查 -
报告:先进清洁技术制造业
-
2024年AI投资报告 -
报告:在不断变化的气候中确保工作安全与健康
-
报告:品牌信任维度
-
数字中国发展报告(2023年) -
联合国劳工组织:童工报告
-
2023年中国停车行业发展白皮书 -
2023年全球私人资本参加基础设施投资报告
-
2024年第二季度企业生成式人工智能报告 -
2023年全球私人资本参加基础设施投资报告
-
2024年第二季度企业生成式人工智能报告 -
非洲自有品牌市场报告
-
2024年云指数报告 -
2023年灾害对农业和粮食安全的影响--中文版
-
2024年年度新闻研究报告 -
2024年Q2全球天然气市场报告
-
2024年数据和人工智能领导力报告 -
2023年的世界知识产权指标
-
2024年一季度全球黄金需求趋势报告 -
2024年4月全球金融稳定报告
-
报告:在AI驱动的未来成功所需的技能 -
女性参与旅游业的全球报告(第二版)
-
2023年美国出生率统计报告 -
2024年旅游胜地营销报告
-
2024年全球数字化工作的兴起 -
大逆转:全球开发协会国家的前景、风险和政策报告
-
2023年美国老年人住房报告
-
2023年中国专利调查报告 -
2024年世界经济展望报告--4月刊
-
报告:人人享有清洁烹饪的愿景 -
2024年人工智能指数报告
-
2024年全球网络安全前景 -
2024年研究行业报告
-
2024年美国消费者趋势报告 -
克服能源三难困境:安全和包容的转型
-
2023-2024年中国百货零售业发展报告 -
2023年儿童死亡率报告
-
2024年日本动漫行业从业者调查 -
中国移动经济发展报告2024
-
第53次中国互联网络发展状况统计报告
商务合作:admin@199it.com 公众号投稿邮箱:T@199it.com

