

line-height: 1.6;letter-spacing: 0.034em;font-style: normal;font-weight: normal;">政策反复,市场巨震
美国关税政策突袭引发4月市场暴跌,90天暂免期后又现转机。政策摇摆令投资者如履薄冰,但衰退风险暂缓——关税推高通胀却未扼杀增长,美联储年内或降息三次,亚洲多国同步宽松。核心策略:拥抱波动,布局韧性。
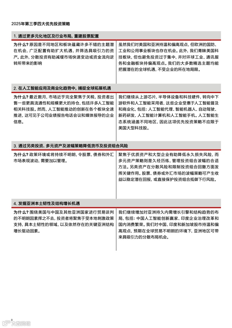
四大制胜策略
Google Sans Text";color: rgb(0, 0, 0);background-color: transparent;font-weight: 400;font-style: normal;font-variant: normal;text-decoration: none;vertical-align: baseline;">文档链接将分享到199IT知识星球,扫描下面二维码即可查阅!

url="https://mmbiz.qpic.cn/mmbiz_png/5OHp2ccaRkdYXyW5pibsOiajjT0gnOKyjbyNSfdUfZhBibr8iad6ERz6ELo0xcbNZRU1N3zWjyX5LiciarMqWJuSGP0w/0?wx_fmt=png" src="https://cdn.10100.com/content/20251218/c711551e-627d-4bf6-a754-3e5a746695e4.png">
199IT热门报告重点推荐,可直接点击查阅
时间表和未来路线图" data-itemshowtype="0" linktype="text" data-linktype="2">自动驾驶汽车:时间表和未来路线图
服务领域生成式人工智能报告" data-itemshowtype="0" linktype="text" data-linktype="2">2025年专业服务领域生成式人工智能报告
fbad8e812359b79abde687b6f372854&scene=21#wechat_redirect" textvalue="2025年人工智能发展前景报告" data-itemshowtype="0" linktype="text" data-linktype="2">2025年人工智能发展前景报告
香港青年湾区创业基地调研报告" data-itemshowtype="0" linktype="text" data-linktype="2">2025香港青年湾区创业基地调研报告
媒体商务合作
商务合作:admin@199it.com 公众号投稿邮箱:T@199it.com

