

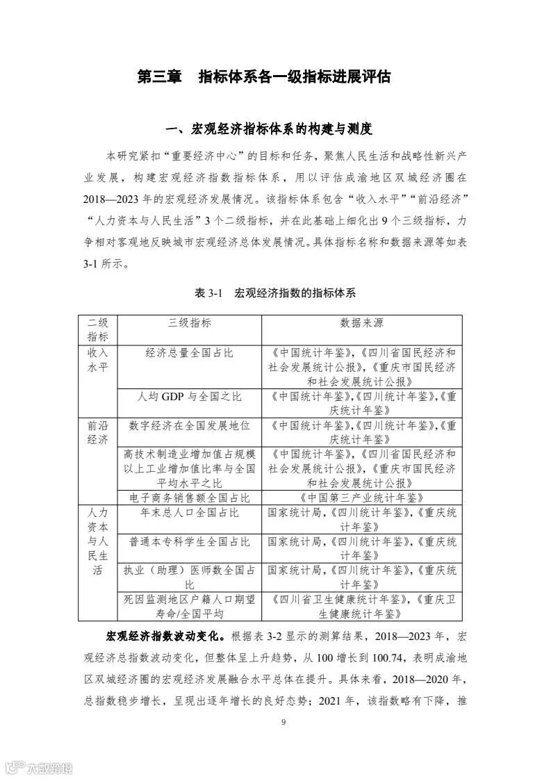
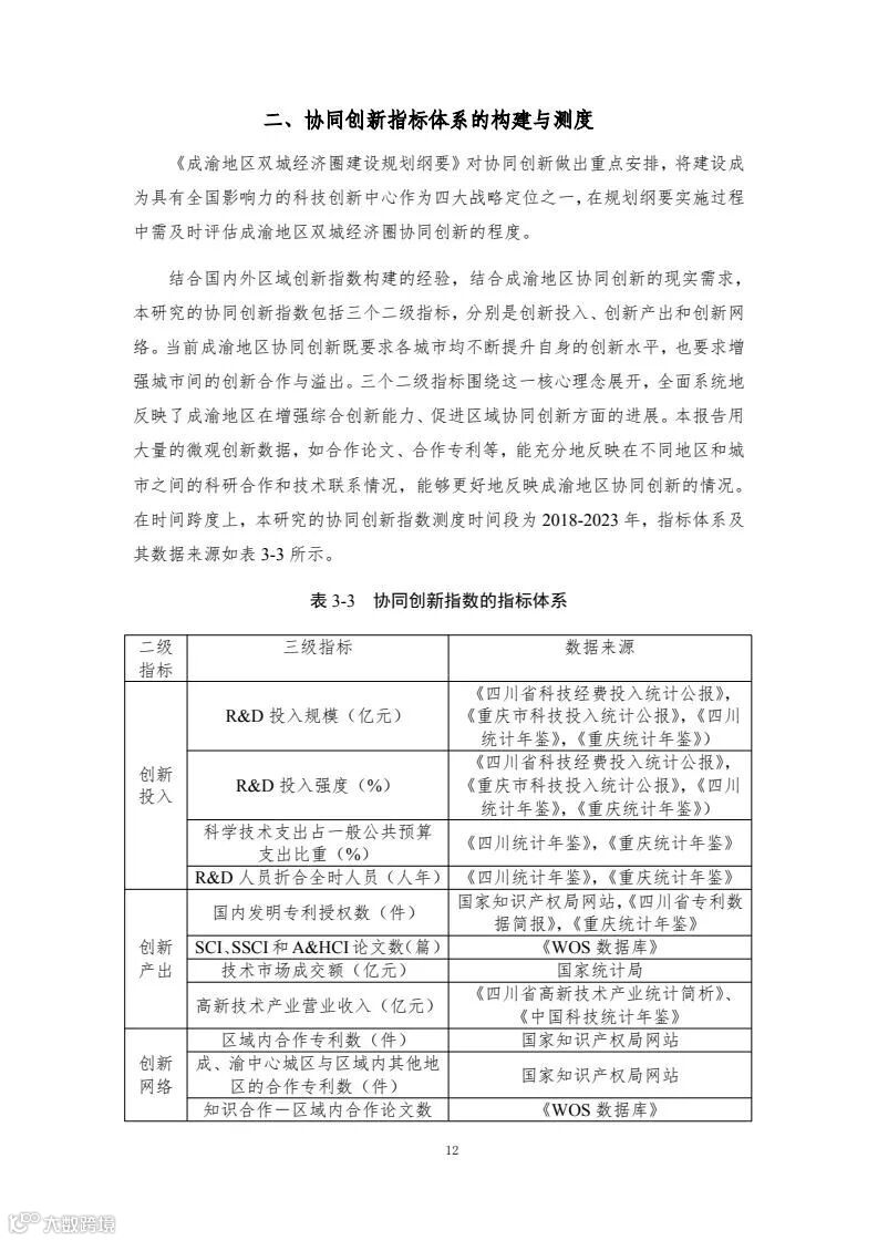
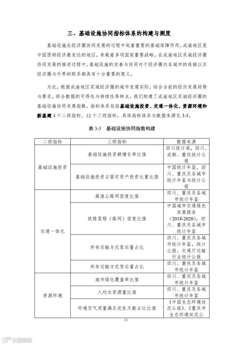
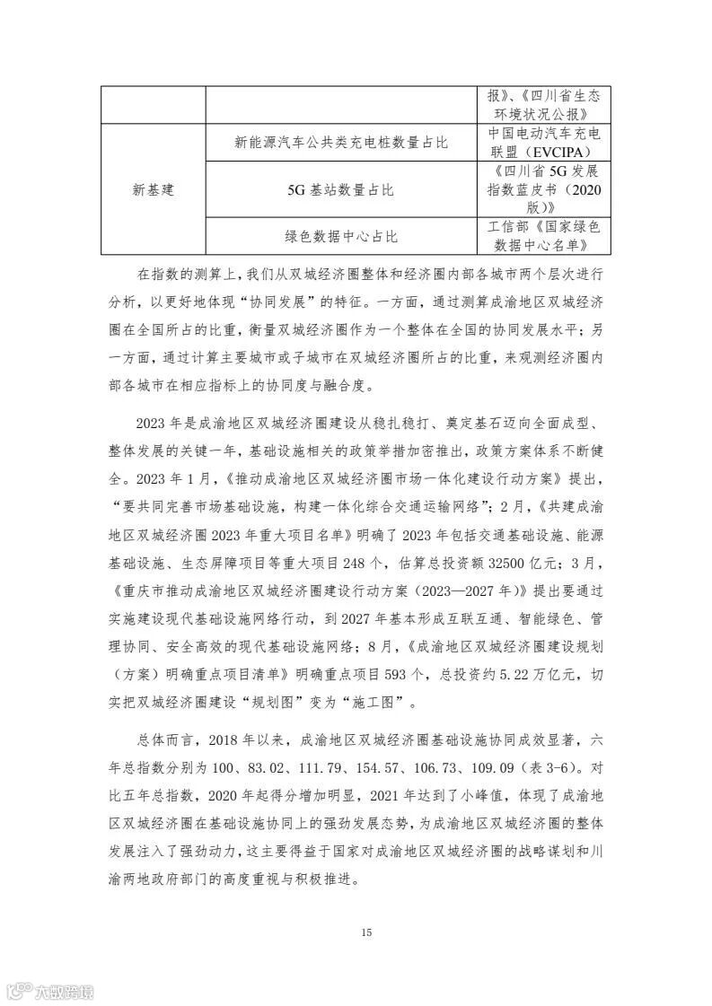
成渝双城经济圈协同发展指数评价体系包含6个一级指标和各自对应的若干二级指标、三级指标,主要评价以重庆和成都两中心城市为核心的成渝城市群2018-2023年度的发展情况。2018—2023年,成渝双城经济圈协同发展指数分别为100.00、101.59、117.79、125.84、122.90和 121.50,前四年逐年增长,2022年和2023年稍有下降,但仍然处于较高水平。反映了成渝地区的快速发展以及经济韧性。
成渝地区双城经济圈发展总体向好,协同创新、基础设施协同、贸易金融与产业发展指数增长较快。宏观经济、协同创新、基础设施协同、贸易金融、城乡融合和产业发展6个一级指标在 2018-2023年间总体呈增长趋势,但仍存在内部发展不均衡的问题。




























文档链接将分享到199IT知识星球,扫描下面二维码即可查阅!


199IT热门报告重点推荐,可直接点击查阅
-
2025年第二季度天然气市场报告
-
2025年意见领袖营销报告 -
人工智能和数字化在工作中的作用
-
2024年秋季体育市场动态报告 -
2025年电子邮件和短信评估报告
-
2025年世界经济展望报告--四月刊 -
2024年欧盟工业研发投资记分牌
-
2025年社交媒体报告 -
报告:引领人工智能前沿
-
2025年财富报告 -
2025年工业4.0晴雨表 -
面向未来的长寿经济:创新与关键趋势
-
报告:教育数字创新之AI和教育 -
2025年AI调查报告 -
人工智能促进会:AI研究的未来
-
2025年学生生成式人工智能调查 -
2030年全球生产力展望报告
-
2025年全年财富展望 -
2024年青年调查报告
-
2024年青少年、社交媒体和科技报告 -
亚洲四国及美国老年人自主经济来源与总体财务健康状况分析报告
-
2025年国际妇女节调查报告 -
2025年旅游趋势报告
-
2025年中国生命科学与医疗行业调研报告 -
2030年印度天然气市场报告
-
2025年世界肥胖报告 -
2024年第四季度游戏行业报告
-
2025年美国YouTube和联网电视调查报告 -
2025年视频开发者报告
-
报告:可追溯性在关键矿产供应链中的作用 -
2024年第四季度播客广告报告
-
2024年欧盟就业报告 -
2025年共享服务与外包行业报告
-
2025年全球杰出青年影响力报告 -
2025年1月首席经济学家展望报告
-
2025年技术愿景 -
2024年世界贸易报告
-
2025年广告行业脉搏报告 -
2024-2025年内容行业报告
-
真正的Reddit -
报告:品牌和需求
-
2024-2025年亚太地区外国直接投资趋势与展望 -
2025年世界经济形势与展望
-
2024年秋季CMO调查报告 -
2024年煤炭报告
-
2024-2025年亚太地区优惠贸易协定趋势与发展 -
2025年未来就业报告
-
2024年全球盐渍土壤状况报告 -
游戏品牌机遇报告
-
2024-2025年亚太地区商品和服务贸易展望 -
2024年全球氢评价报告
-
2024下半年B2B渠道增长报告 -
2024年粮食及农业状况
-
2025年美国道路安全路线图 -
2024年全球天然气燃烧追踪报告
-
2024年中国主要城市充电基础设施监测报告 -
2024年数字体验报告
-
2024年广告隐私报告 -
2023年成人技能调查报告
-
2024年营销技术更换报告 -
2024年商业就绪
-
报告:全球B2B意见领袖营销的兴起 -
2024年全球CMO领航员报告
-
2024年游戏技术报告 -
2024年媒体计划优化报告
-
2024年第三季度全球风险投资报告 -
报告:亚太数字国家
-
2025年生活趋势报告 -
2024年海洋渔业废物报告
-
2025年时尚报告 -
2024年排放差距报告
-
利用生成式人工智能增加就业和提高劳动力生产率 -
对于最贫困经济体未来25年具有决定性意义
-
2024年数据泄露调查报告 -
2024年全球贸易发展年度概览报告
-
2024年粮食展望 -
2024年12月亚洲发展展望报告
-
2025年意见领袖营销报告
-
2024年假期旅游调查 -
2024年全球儿童报告
-
2024年Q2航空运输报告 -
2024年全球健康经济监测报告
-
2024年汽车报告 -
生成式人工智能如何改变商业和社会
-
2024年黑色星期五消费者研究报告 -
2024年世界知识产权指标报告
-
2024年第三季度太空投资报告 -
2024年贸易和发展报告:反思不满时代的发展
-
2024年西半球区域经济展望报告 -
2024 年秋季欧洲和中亚地区经济简报
-
2024年生成式人工智能营销行业报告 -
2024年世界社会报告
-
2024年首席信息安全官报告 -
2023年全球健康与医疗战略展望
-
2024年10月世界经济展望报告
-
2024年全球城市指数报告 -
可再生能源与就业:2024年度回顾报告
-
00后信息行为意识研究报告 -
报告:未来的数据经济
-
报告:产品详情页面最终指南 -
2024年亚太经合组织能源展望报告
-
2024年科技趋势展望 -
2023年音乐收听报告
-
2024年家族财富转移 -
2024年第二季度机器人报告
-
报告:加快煤炭行业的公平转型 -
2024年第二季度机器人报告
-
报告:加快煤炭行业的公平转型 -
2024年意见领袖营销报告
-
全球智能电网技术专利数据综述 -
2023-2024年印度旅游报告
-
2024年旅游和酒店业现状 -
扩大地球观测的全球价值报告
-
报告:非洲人工智能:产生影响的用例
-
2024年芯片行业概况 -
先行者联盟现状报告
-
关注AI鸿沟:塑造未来劳动世界的全球视角 -
迈向绿色建筑价值链:中国及全球
-
2024年亚太地区手游市场报告 -
报告:解锁日本电子商务潜力
-
2024人工智能与政治 -
报告:全球数字工作的兴起
-
2023年瑞士电子商务报告
-
2024年第2期中国区域经济金融展望报告 -
2024年浪费广告支出报告
-
工作中的AI:亦敌亦友 -
气候变化对健康的影响报告
-
2024年化学品牌50强
-
2024年亚洲发展展望报告-7月刊 -
投资口腔健康全球承诺的经济合理性
-
生成式人工智能、心理健康和安全技术 -
2024年数字经济报告
-
2024年中型律师事务所的法律趋势 -
2023年开放数据成熟度(ODM)报告
-
2024年全球贸易监测快报
-
2024中国海港城市港口经济发展报告 -
2024年世界旅游晴雨表
-
2024供应链高管调查 -
报告:先进清洁技术制造业
-
2024年AI投资报告 -
报告:在不断变化的气候中确保工作安全与健康
-
报告:品牌信任维度
-
数字中国发展报告(2023年) -
联合国劳工组织:童工报告
-
2023年中国停车行业发展白皮书 -
2023年全球私人资本参加基础设施投资报告
-
2024年第二季度企业生成式人工智能报告 -
非洲自有品牌市场报告
-
2024年云指数报告 -
2023年灾害对农业和粮食安全的影响--中文版
-
2024年年度新闻研究报告 -
2024年Q2全球天然气市场报告
-
2024年数据和人工智能领导力报告 -
2023年的世界知识产权指标
-
2024年一季度全球黄金需求趋势报告 -
2024年4月全球金融稳定报告
-
报告:在AI驱动的未来成功所需的技能 -
女性参与旅游业的全球报告(第二版)
-
2023年美国出生率统计报告 -
2024年旅游胜地营销报告
-
2024年全球数字化工作的兴起 -
大逆转:全球开发协会国家的前景、风险和政策报告
-
2023年美国老年人住房报告
-
2023年中国专利调查报告 -
2024年世界经济展望报告--4月刊
-
报告:人人享有清洁烹饪的愿景 -
2024年人工智能指数报告
-
2024年全球网络安全前景 -
2024年研究行业报告
-
2024年美国消费者趋势报告 -
克服能源三难困境:安全和包容的转型
-
2023-2024年中国百货零售业发展报告 -
2023年儿童死亡率报告
-
2024年日本动漫行业从业者调查 -
中国移动经济发展报告2024
-
第53次中国互联网络发展状况统计报告
商务合作:admin@199it.com 公众号投稿邮箱:T@199it.com

