

上半年,中国人民银行综合运用多种货币政策工具,保持银行体系流动性充裕。下调存款准备金率及 7天期逆回购操作利率,继续营造适宜的流动性环境。同时,灵活把握公开市场操作力度和节奏,及时熨平财政税收、政府债券发行等短期波动因素,促进货币市场利率平稳运行。6月末,金融机构超额准备金率为 1.4%。
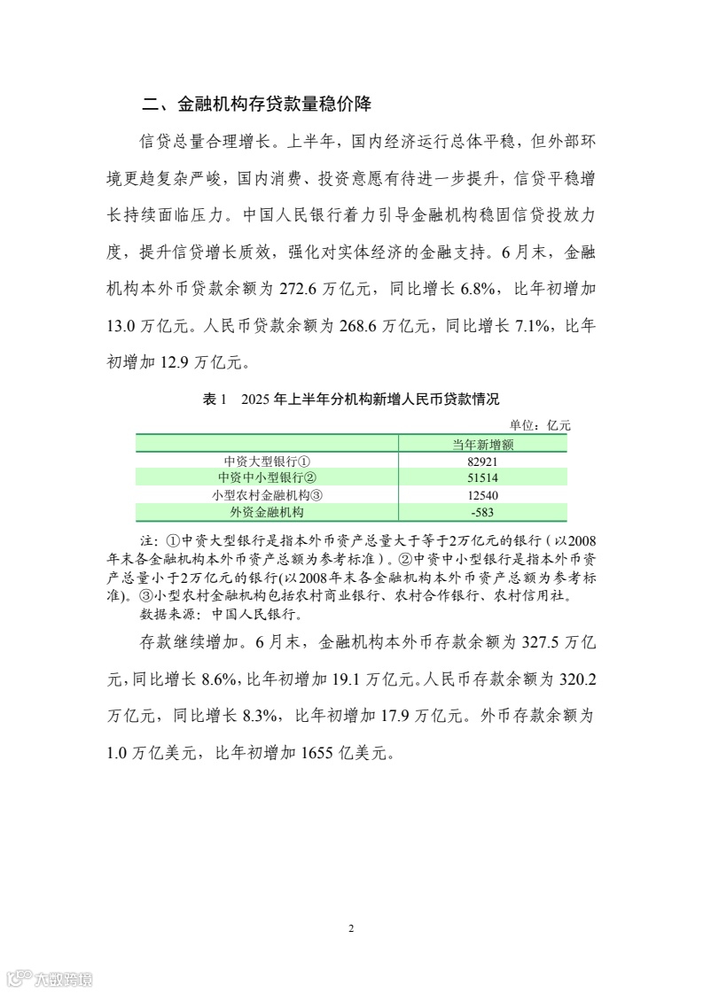
信贷总量合理增长。上半年,国内经济运行总体平稳,但外部环境更趋复杂严峻,国内消费、投资意愿有待进一步提升,信贷平稳增长持续面临压力。中国人民银行着力引导金融机构稳固信贷投放力度,提升信贷增长质效,强化对实体经济的金融支持。6月末,金融机构本外币贷款余额为272.6万亿元,同比增长6.8%,比年初增加13.0万亿元。人民币贷款余额为 268.6万亿元,同比增长7.1%,比年初增加12.9万亿元。
存款继续增加。6月末,金融机构本外币存款余额为 327.5万亿元,同比增长 8.6%,比年初增加19.1 万亿元。人民币存款余额为 320.2万亿元,同比增长8.3%,比年初增加17.9万亿元。外币存款余额为1.0万亿美元,比年初增加1655亿美元。
新发放贷款加权平均利率持续处于低位。中国人民银行不断深化利率市场化改革,健全市场化的利率调控框架,强化利率政策执行和监督,推动社会综合融资成本下降。6月,1年期和5年期以上贷款市场报价利率(LPR)分别为3.0%和3.5%,均同比下降0.45个百分点;新发放贷款加权平均利率约3.3%,同比下降约0.4个百分点。
line-height: 1.38;margin-top: 0pt;margin-bottom: 0pt;text-align: center;" data-pm-slice="0 0 []">Google Sans Text";color: rgb(0, 0, 0);background-color: transparent;font-weight: 400;font-style: normal;font-variant: normal;text-decoration: none;vertical-align: baseline;">文档链接将分享到199IT知识星球,扫描下面二维码即可查阅!

url="https://mmbiz.qpic.cn/mmbiz_png/5OHp2ccaRkdYXyW5pibsOiajjT0gnOKyjbyNSfdUfZhBibr8iad6ERz6ELo0xcbNZRU1N3zWjyX5LiciarMqWJuSGP0w/0?wx_fmt=png" src="https://cdn.10100.com/content/20251218/234f6c5a-fb46-4fb7-9383-771dbb1fc117.png">
199IT热门报告重点推荐,可直接点击查阅
活动指数" data-itemshowtype="0" linktype="text" data-linktype="2">2025年企业初创活动指数
时间之重" data-itemshowtype="0" linktype="text" data-linktype="2">2025年的前沿:时间之重
招聘中人工智能偏见现状报告" data-itemshowtype="0" linktype="text" data-linktype="2">2025年人才招聘中人工智能偏见现状报告
美国儿童和家庭状况报告" data-itemshowtype="0" linktype="text" data-linktype="2">2025年美国儿童和家庭状况报告
白银调查" data-itemshowtype="0" linktype="text" data-linktype="2">2025年世界白银调查
服务领域生成式人工智能报告" data-itemshowtype="0" linktype="text" data-linktype="2">2025年专业服务领域生成式人工智能报告
fbad8e812359b79abde687b6f372854&scene=21#wechat_redirect" textvalue="2025年人工智能发展前景报告" data-itemshowtype="0" linktype="text" data-linktype="2">2025年人工智能发展前景报告
香港青年湾区创业基地调研报告" data-itemshowtype="0" linktype="text" data-linktype="2">2025香港青年湾区创业基地调研报告
媒体商务合作
商务合作:admin@199it.com 公众号投稿邮箱:T@199it.com

