

2024,全国市场监管部门通过全国12315平台、电话、传真、窗口等渠道共受理消费者投诉、举报和咨询3923.9万件,其中投诉1862.5万件、举报546.9万件、咨询1514.5万件,为消费者挽回经济损失51.6亿元,12315消费投诉信息公示平台累计公示消费投诉1326.44万条。
工业和信息化部向国家铁路局核配12327号码作为铁路服务监督专用电话号码,畅通投诉举报渠道。交通运输部对多个省市12328热线接听办理及微信小程序应用情况进行抽检,有效监督各地12328受理工作情况,保障消费者知情权与监督权。
2024年全国12328热线系统共受理投诉举报类业务294.7万件,限时办结率98.86%,回访满意率99.48%。
文档链接将分享到199IT知识星球,扫描下面二维码即可查阅!


199IT热门报告重点推荐,可直接点击查阅
媒体商务合作
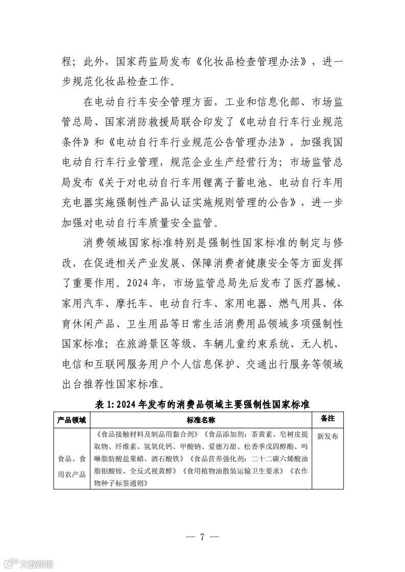
商务合作:admin@199it.com 公众号投稿邮箱:T@199it.com

