

人工智能正在变革我们的世界。这套技术具有巨大的向善潜力,从开辟新的科学探索领域和优化能源网络,到改善公共卫生和农业,乃至促进在实现可持续发展目标方面取得更广泛的进展。
但若不予监管,人工智能的机遇可能就无法显现或得到公平分配。由于数字鸿沟不断扩大,可能只有少数国家、企业和个人能从人工智能中获益。错失利用机会,即由于缺乏信任或缺失推动因素(如能力差距和无效治理)而未能利用和分享人工智能的相关惠益,则可能会限制机遇空间。
人工智能还带来了其他风险。人工智能的偏见和监视伴随着新的担忧,例如大型语言模型的虚构(或“幻觉”)、人工智能增强的虚假信息生成和传播、对和平与安全的风险以及人工智能系统在气候危机时期的能耗。
快速、不透明和自主的人工智能系统对传统监管体系构成挑战,与此同时,这些日益强大的系统可能会颠覆工作领域。自主武器和人工智能在公共安全领域的使用引发了严重的法律、安全和人道主义问题。
目前,人工智能全球治理存在缺陷。尽管就伦理道德和原则开展了大量讨论,但各种零散的规范和机构仍处于起步阶段,而且充满漏洞。问责制的缺失常常引人注目,包括在部署影响他人且不可解释的人工智能系统方面。合规往往基于自愿;言行前后矛盾。
文档链接将分享到199IT知识星球,扫描下面二维码即可查阅!


199IT热门报告重点推荐,可直接点击查阅
媒体商务合作
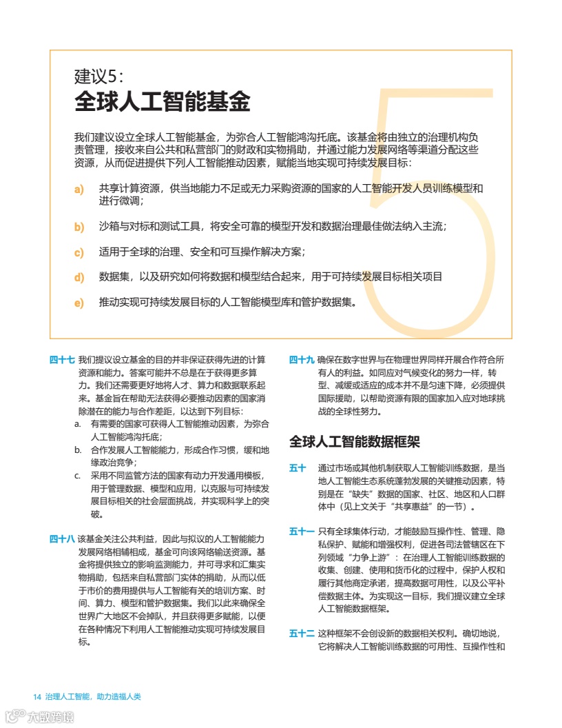
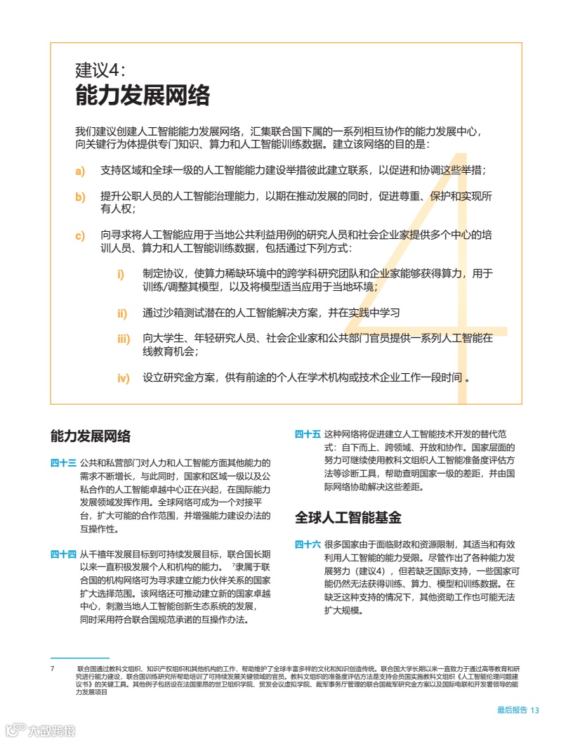
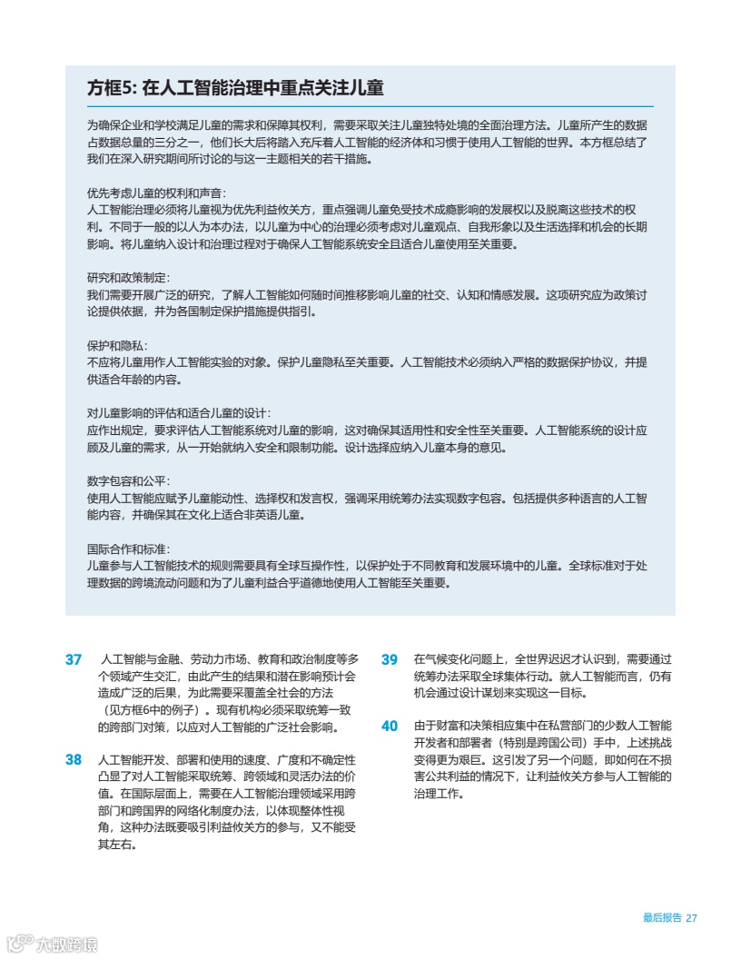
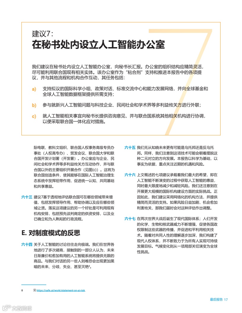
商务合作:admin@199it.com 公众号投稿邮箱:T@199it.com

