这周迪拜的同学们都陆续放暑假啦,也有很多国内的同学来到迪拜。长城书院为有不同学习需求的同学们准备了不同的夏令营,助力同学们在暑期充实自己,学习成长。
夏令营一:学贯中西,精彩纷呈
营地:长城书院国际城校区
年龄:小班4-6岁;大班7-12岁;
适合同学:希望中英阿三语同时提升的同学。
课程表如下:

夏令营二:沉浸式中国语言文化夏令营
营地:Gems wallington Al khail road校区
年龄:4-10岁
适合同学:平日缺乏中文语言环境,希望提升中文学习兴趣和中文语言能力,了解更多中国文化的同学。

夏令营三:沉浸式英语提升
营地:长城书院国际城校区
年龄:4-15岁按程度分组
适合同学:初来迪拜,在英语口语、拼读、阅读书写等方面需要提升,希望顺利过渡到国际学校的同学。

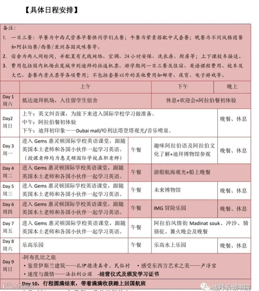
除了以上三款夏令营外,长城书院还组织了针对国内9-18岁同学的迪拜游学。上午参加国际学校外教课程,和各国小伙伴们一起学习英语;下午领略迪拜风土民情,参观各类景点;晚上住在留学生宿舍。用10天的时间体验“小留学生”的生活,了解迪拜这个奇迹之城。7月15号将有第一批游学团从北京出发来到迪拜!
游学活动项目介绍:
今年暑假,一起来迪拜,赴一场充满惊喜的游学之旅!【国际学校英语课+多元文化体验】

暑假将至,报名即将截止,快来报名吧!

