关注:“迪拜中华网”一览迪拜新鲜事,畅享迪拜游玩乐!
近日,国内著名的几家跨境电商平台纷纷打出“最后的免税时代”的促销口号,海淘者们纷纷剁手囤货试图在税改实施前享尽这最后的利益。
今日起,我国将实施跨境电商零售进口税收政策,同步调整行邮税,取消了税费50元以内免税等政策,跨境电商将告别“免税时代”,使用“跨境电商综合税”代替行邮税。
新政出台半个月来,关于之后跨境电商的利益走向早已成为国人关注的焦点,跨境电商是会随着税改的新政消失在人们的视野内,还是会找到其他出路?
商品涨价?降价?
对于大多数海淘爱好者来说,价格无疑是他们选择跨境电商购物时最看重的地方。那么在新政之后,海外商品的价格将会出现怎样的波动呢?
新浪科技对税改前后相关商品税费进行了对比(如下表),由此表可以看出,价格上涨较为明显的主要集中在此前低于100元的化妆品品类,而对于一些价格高于100元的个人洗护类产品价格反而会出现大幅的降低。
对此,京东全球购负责人和洋码头CEO都表示,新政对于整个跨境电商行业在短期内还会有一定的影响,价格上涨已成定局,但是相对于传统贸易还是有很大优势的,所以长期来看该行业仍旧处于上涨趋势。
个人代购回暖?
微博、微信等社交工具上出现的个人代购一直是政策的监管难题。在跨境电商时兴之后,因为价格补贴和平台信誉度的原因,个人代购进一步的受到了挤压。然而新政出台,中国跨境电商论坛副秘书长李鹏博认为这将给个人代购带来不少利好。
中国跨境电商50人论坛轮值主席张宗涛也表示:“一开始做跨境试点城市就是为了解决境外购物和海淘代购、跨境直邮的问题,这也是最早做保税模式试点的初衷。但是新政一出,试点工作恐怕就要踩刹车了。”;“新政一出,等于是把以前控制住的出境购物和海淘代购的现象又重新激活了,很可能就会回到之前的状态,可以说是等于一次倒退。”
对于上述说法,中枪企业纷纷将希望寄托在将于今年6月1日正式启用的海关总署新快件通关管理系统。蜜芽CEO刘楠认为,海关毫无疑问不希望把跨境的订单推回到个人代购和水货渠道,“根据海关总署新快件通关管理系统,个人海淘的效率和体验会下降,抽检率会上升,买家被税的几率增加,这点上利好保税区自营备货”。
跨境电商行业洗牌?
目前跨境电商以物流方式分为保税备货模式和跨境直邮模式,二者区别在于先有货还是先有订单。保税备货,即先将货物囤在保税区,消费者下单之后再配送至客户;而跨境直邮,是指消费者下单后,商家在国外采购货物,统一打包入境清关后,再配送到消费者手中。对于消费者来说,保税备货模式凭借物流速度快这一优势一度占据了跨境电商的半壁江山。
那些价格相对便宜、需求量高的商品,被称为标品或“爆款”。新晋商家通过标品打价格战吸引用户成为跨境电商们的重要推广手段,而此次税改之后,100元以下的化妆品、个人洗护都将出现较大的涨价幅度。张宗涛看来,这将让消费者丧失对这部分商品的购买热情,对保税备货模式产生很大伤害。
商务研究院电子商务研究部副主任张莉则认为:“当前跨境电商企业都不赚钱,此时进行税改意味着这个行业的无序竞争该到头了,那些用投资想做完了以后套一笔钱就走的风险投资,包括捞钱的都应该及时收场。”
当价格优势减少后,如何满足消费者多元化需求、提升物流体验将成为跨境电商巨头的博弈焦点。
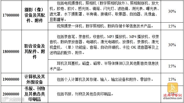
附:中华人民共和国进境物品归类表
■ 投稿邮箱:600001000@qq.com
■ 合作微信:dibaichina1
关注:迪拜中华网集网络、视频、杂志、微信、活动5大优势为一体的阿联酋华文媒体!

迪拜中华网:用户38万覆盖阿联酋99%华人并面向全球华人。

华文迪拜:覆盖阿联酋华人杂志,结合电子版覆盖面更广。

迪拜中华APP:更有效的把网络杂志信息通过app增加互动和粘性。

