原文链接:
2026年1月1日起施行的新版《中华人民共和国网络安全法》(新《网安法》)是中国数字治理体系进入“智能时代”的里程碑。此次修法核心在于将人工智能(AI)技术,特别是具备自主行动能力的AI智能体(AI Agents),首次纳入国家基础性法律框架,确立了“支持发展、强化监管、确保安全”的顶层治理逻辑。
本文深度解析了新法带来的双重冲击波:法律责任穿透与技术风险转移。新《网安法》通过引入最高可达千万级罚款和对直接主管人员的个人追责(双罚制),划清了企业AI应用的合规“生存底线”。同时,AI Agents的自主行动特性将大语言模型(LLM)固有的非确定性、幻觉和提示注入等技术风险,直接转化为业务操作和法律合规风险。
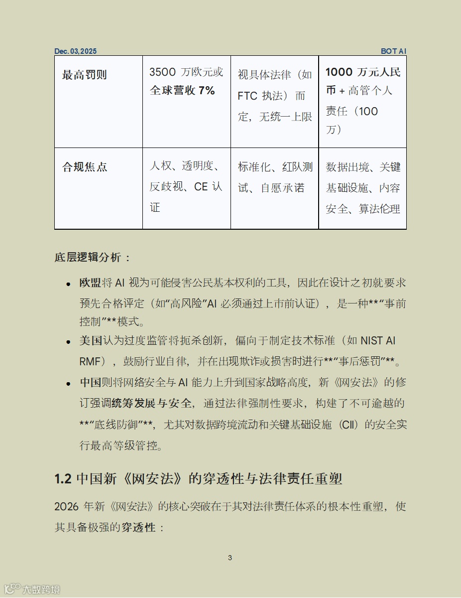
在国际对比中,本文剖析了全球AI治理的三大底层逻辑:中国的“安全驱动”(聚焦数据主权与CII保护)、欧盟的“权利驱动”(风险分级与高额罚款)、以及美国的“市场驱动”(行业标准与创新导向)。
为应对这些挑战,白皮书提出了以 AgentOps 框架为核心的**“纵深防御”**体系。这套技术解决方案旨在将LLM的非确定性行为纳入可控的工程化管理:
基础设施层: 落实最小权限原则和安全隔离,防止Agent越权。
应用逻辑层: 构建四层评估机制(组件、轨迹、结果、系统),确保Agent行为可控、可审计、且负责任。
流程合规层: 针对金融、医疗、制造等高风险行业,提供专属合规清单,指导企业建立反歧视、数据脱敏、人工接管等关键安全机制。
最终结论强调,在智能法治新阶段,AI合规已不再是被动的成本,而是企业赢得市场信任和持续运营的最重要的竞争优势。
#AI入法 #新《网络安全法》 #AgentOps #AI Agents #纵深防御 #千万罚单 #双罚制 #数据主权 #可信AI #安全治理 #风险合规
本文内容系基于对相关法律文件、政策精神及现有技术的专业研究与分析,旨在提供宏观趋势与技术策略参考。文中所述内容不构成任何正式法律意见、投资建议或业务决策指导。企业在应对具体合规问题时,应根据自身业务特性和法律要求,及时咨询具备资质的专业法律顾问或合规机构。
联系我们:
公司地址:北京市朝阳区广顺北大街17号东湖欢乐颂北区4层
电话:4008365360
邮箱:support@botsmart.cn

