1688平台最新动态与规则调整
为帮助买卖双方更高效地达成交易,1688平台持续优化运营规划,以下为近期重点变化:
商家发货行为管理规范升级
平台将严格审核买家反馈的欺诈发货问题,结合举证材料与交易记录进行评估。
商家如遇异常情况,可通过官方申诉通道提交凭证,平台将及时处理。



现货消费品商品成长—新品成长体系升级
针对新品,平台要求商品在首次上架后特定时间内满足基础要求,且站内同款发布顺序需≤20。

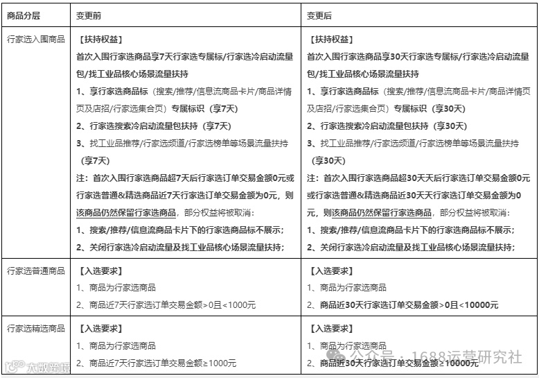
工业行家选商品成长体系升级
自2025年3月17日起,1688行家选将优化商品成长体系,调整普通和精选商品入选门槛,并同步更新流量扶持周期。


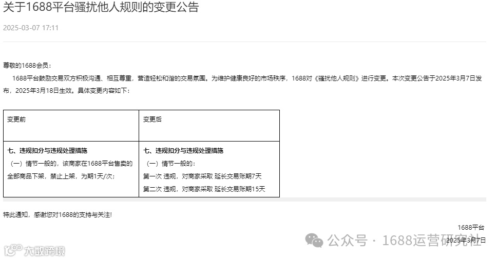
骚扰他人规则调整
第一次违规:延长交易账期7天;第二次违规:延长交易账期15天。



