
AI眼镜按功能划分为AI音频眼镜、AI拍摄眼镜、AI+AR眼镜,AI音频眼镜功能最简单,等同于蓝牙耳机,价格也最便宜,是入门级AI眼镜。此前,我们已针对多款AI拍摄眼镜做了用户体验问卷调研,此次,我们将问卷调研目标转向今年国内市场由米家推出的AI音频眼镜:MIJIA智能音频眼镜2。
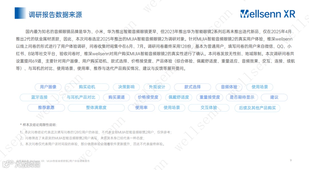
本次调研,以线上问卷的形式进行,问卷共收集128份,时间集中在6~7月,问卷结论仅代表这128名用户的体验,仅供参考。与此前问卷调研保持一致,筛选未退货用户参与问卷填写。
从调研结果看,参与本次问卷的用户以 00 后、95 后、90 后为主力;多数用户日常需佩戴眼镜(比例高于此前AI拍摄眼镜用户调研结果),且有高频使用耳机听音频的习惯,部分用户曾购买过眼镜形态的电子产品。
信息获取渠道方面,各年龄段用户均以社交/媒体平台新闻及博主传播为主要了解途径。促使用户决定购买的核心原因集中在兼顾眼镜与耳机功能等因素的考量上。6成用户横向参考对比了其他品牌产品后决定购买。
综合体验反馈,超八成用户给出70分以上综合评分,约六成表示会推荐/已经推荐MIJIA智能音频眼镜2代。MIJIA智能音频眼镜2价格较前二代涨幅较大,参与本次问卷调研的用户,近六成认为价格贵了。
使用率上,MIJIA智能音频眼镜2用户综合佩戴频率较高,与此前AI拍摄眼镜用户调研结果相较,日常有和没有佩戴眼镜需要的用户佩戴频率差异较大。与耳机相比,认为较耳塞款更舒适的用户更多,有一定比例用户表示该眼镜已替代自己普通的蓝牙耳机。改进建议方面,漏音、重量、佩戴舒适度是用户提及最多,最需要改善的体验。
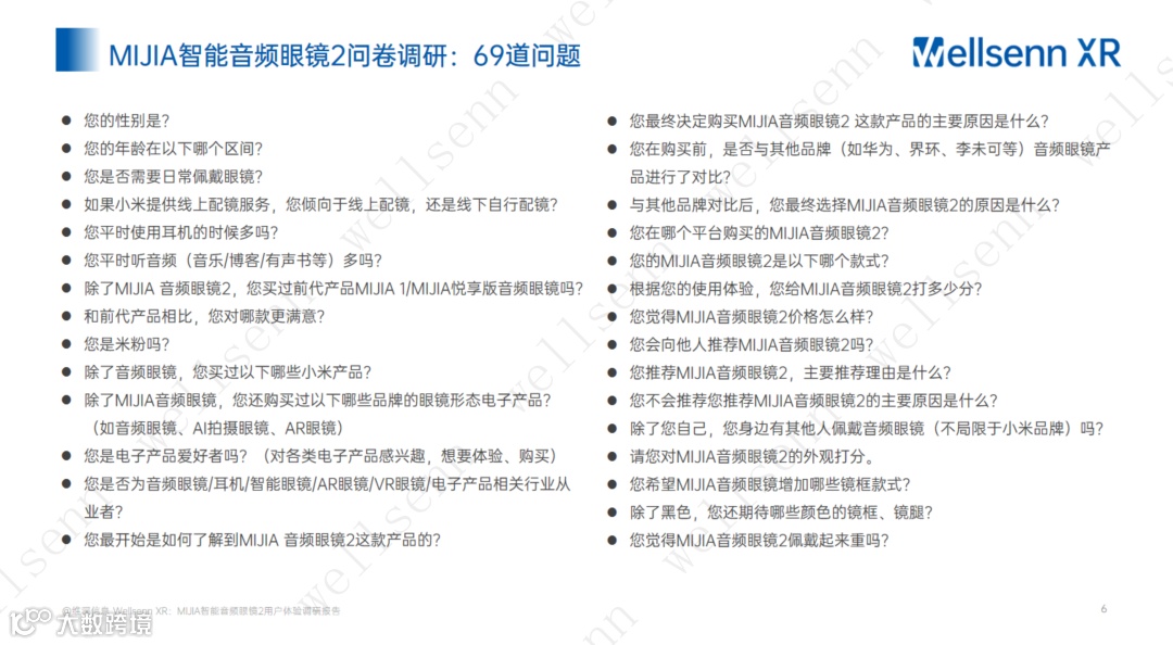
本报告会员完整版共66页,针对MIJIA智能音频眼镜2从用户画像、用户购买动机、决策影响因素、款式选择、价格接受度、产品体验(综合体验、佩戴舒适度、重量适应、音频效果、交互、连接、续航等)、与耳机的对比、使用场景、使用率、推荐与迭代产品购买情况、建议与反馈等展开了问卷调研分析,完整版报告请付费购买或加入维深会员查看。
往期精选报告
2025-09-16

2025-08-07

2025-05-12

2024-12-25

2024-08-16

2024-07-24

2024-07-15


