
|
据国家发改委官网14月26日消息,《信用修复管理办法》于2025年11月19日第25次委务会议审议通过,现予公布,自2026年4月1日起施行。
根据该办法,失信信息按照失信严重程度实行分类管理,原则上划分为“轻微、一般、严重”三类,按照过罚相当原则,分别设置不同的公示期限,公示期限自司法、行政公务文书认定之日起开始计算。
第一类:轻微失信信息原则上不予公示;行业主管部门认为确有必要公示的,公示期最长不超过3个月,且法定责任履行完毕即可申请修复。
第二类:一般失信信息的最短公示期为3个月,最长为1年。
第三类:严重失信信息的最短公示期为1年,最长为3年。最短公示期届满后,信用主体方可按规定申请信用修复。最长公示期届满后,相关信息自动停止公示。对达到最长公示期但未纠正失信行为或未完全履行相关义务的,按行业主管部门有关规定执行。
⓵本办法所称的轻微失信信息包括:
一:以简易程序对信用主体作出的行政处罚信息;
二:以普通程序对信用主体作出的警告、通报批评行政处罚信息;
三:行业主管部门规定的受到较小数额罚款的行政处罚信”息,以及异常名录等信息;
四:行业主管部门规定的其它符合轻微失信情形。
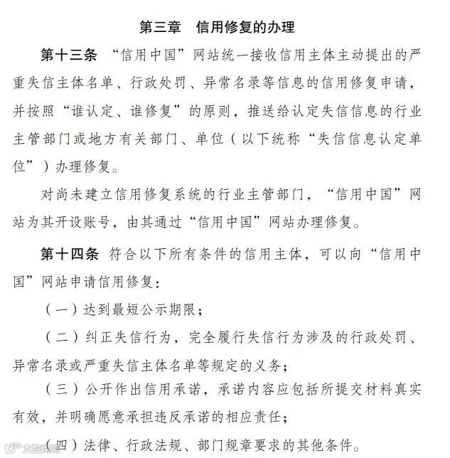
⓶符合以下所有条件的信用主体,可以向“信用中国”网站申请信用修复:
1、达到最短公示期限;
2、纠正失信行为,完全履行失信行为涉及的行政处罚、异常名录或严重失信主体名单等规定义务;
3、公开作出信用承诺,承诺内容应包括所提交材料真实有效,明确愿意承担违反承诺的相应责任;
4、法律、行政法规、部门规章要求的其他条件。
长按二维码
获取更多信息
点在看~
你最好看
免责声明:产品信息来源于产品方官网/网点/客户经理或者第三方公开信息平台,最终以产品方发布为准。本号只做信息整合分享,如涉及侵权等问题,请与我联系删除,非常感谢

