👇
深度解读
我们探讨了缓冲液对LNP稳定性的深刻影响,大家对这个“blebs”表现出的浓厚兴趣。为了回应大家的关注,本周我们将继续深入探究由这些细节所塑造出的奇特结构——“blebs”(鼓包/出芽)。而今天这篇文章,正是连接上周与本周话题的完美桥梁,它将揭示,你们所关心的缓冲液,在经历冻融考验时,是如何亲自“导演”并催生出这种全新LNP形态的。是由俄勒冈州立大学的 Gaurav Sahay 团队发表于《Molecular Pharmaceutics》的重磅研究:“Leveraging Biological Buffers for Efficient Messenger RNA Delivery via Lipid Nanoparticles”。
这项研究直面了一个mRNA药物的“卡脖子”难题:稳定性。我们都知道mRNA疫苗需在极低温下储存,但反复冻融对脆弱的脂质纳米粒(LNP)是致命的。这篇文章另辟蹊径,不去改造核心的脂质分子,而是将目光投向了最容易被忽视的配角——缓冲液。研究巧妙地证明,仅仅是更换不同的缓冲液(如PBS、TBS、HBS),就能深刻影响LNP的冷冻稳定性与递送效率。研究不仅发现TBS缓冲液能使新鲜LNP的体内递送效率提升2倍,更揭示了HBS缓冲液能在冻融后诱导LNP形成一种“出芽”(bleb)的新形态,大大增强了其结构稳定性,为开发更皮实、更高效的mRNA药物提供了一个简单而深刻的全新视角。
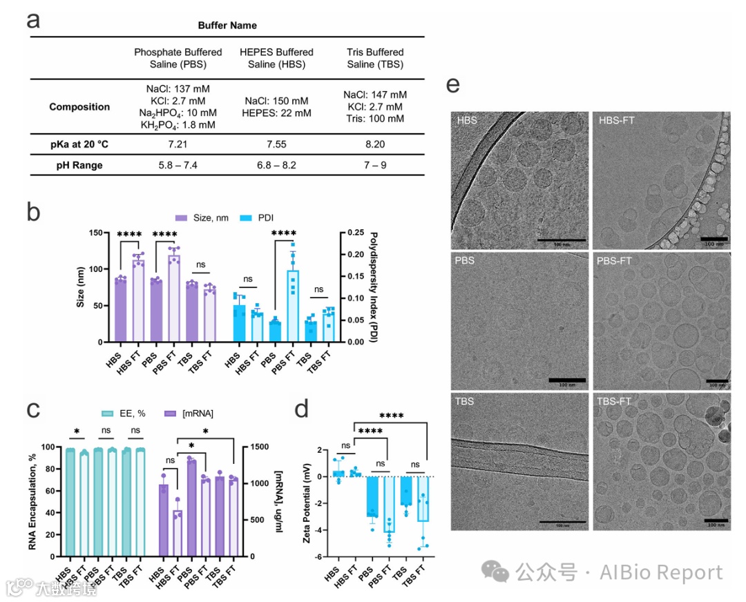
图1. “水土”之别:三种缓冲液造就LNP迥异的冻后“命运”
这项研究的起点非常直观:将同样的LNP分别置于三种最常用的生物缓冲液——磷酸盐缓冲液(PBS)、Tris缓冲液(TBS)和HEPES缓冲液(HBS)中,然后进行一次标准的“冷冻-解冻”(Freeze-thaw, FT)循环,模拟疫苗在储存和使用中可能经历的过程。
实验开始前,所有LNP都表现得“岁月静好”,大小均一(约70 nm),理化性质几乎没有差别(图1b)。然而,经过一次冻融的“考验”后,惊人的差异出现了。在低温电子显微镜(Cryo-TEM)下,它们的命运截然不同(图1e):
PBS组(最常用): 发生了灾难性的变化。颗粒大小变得极不均匀,出现了大量不受控制的聚集和形态各异的空泡结构,这是LNP失效的典型特征。
TBS组: 表现稍好,虽然也出现了颗粒融合的迹象,形成了一些更大的纳米结构,但相比PBS组,其聚集程度要小得多。
HBS组(最大亮点): 呈现出一种独一无二的形态。LNP融合成独特的沙漏状结构(hourglass-like structures),并且在其外围形成了许多微小的水相“出芽”(aqueous blebs)。这种“出芽”结构,就如同主颗粒上长出的小“嫩芽”,是本次研究中最有趣的形态学发现。
这一结果有力地证明,缓冲液并非LNP制剂中一个可有可无的“背景板”,而是深刻影响其在极端条件下结构稳定性的关键“风水师”。特别是HBS诱导的“出芽”结构,暗示着一种全新的、可能更有序的LNP冻后重组方式。
图2. 深入肌理:缓冲液如何影响LNP的膜流动性与热力学行为
为了探究背后机理,研究人员动用了更精密的物理化学分析手段。他们使用一种叫做Laurdan的荧光探针来检测LNP脂质膜的“紧密程度”或“水合程度”。结果显示,新鲜的LNP无论在哪种缓冲液中,其膜结构都非常紧密且对外界pH变化不敏感(图2A)。
然而,经过冻融(FT)之后,一切都变了。所有FT后的LNP膜都变得更加“松散”,并且对酸性环境的响应更为剧烈(图2B,GP值显著下降)。这说明冷冻过程破坏了脂质分子的原始致密堆积,使得水分子更容易渗透,膜的流动性大大增加。
更有趣的是,通过差示扫描量热法(DSC)分析,研究团队发现三种缓冲液本身的冻融热力学性质(如结晶和融化的温度、焓变)就存在差异(图2C)。这暗示着,在冷冻过程中,不同缓冲液的结晶行为会给身处其中的LNP施加不同的物理和化学压力,这可能是导致LNP最终形态差异的根本原因。简而言之,缓冲液的“结冰”方式,决定了LNP的“过冬”体验。
图3. 实践出真知:更优的结构稳定性与配方带来更强的体内递送效率
形态结构的优势最终要转化为实际的生物学功能。研究团队将编码荧光素酶的mRNA封装在这些LNP中,并通过静脉注射到小鼠体内,通过生物活体成像技术来观察mRNA的表达效率。
结果令人振奋(图5b):
新鲜制备组(性能巅峰): 在注射后4小时,TBS缓冲液中的LNP表现最佳,其发光信号(代表mRNA表达效率)比HBS和PBS组高出整整2倍。这说明即使在冻融前,缓冲液的选择就已经对LNP的体内生物学行为产生了决定性影响。
冻融处理组(稳定性考验): 差异变得更加显著。PBS组的效率在冻融后断崖式下跌,几乎降低了9倍,证明其结构破坏严重影响了功能。相比之下,TBS和HBS组则表现出强大的“抗冻”能力,效率损失要小得多(分别约下降3倍和2倍),证明其在冻融后更好地保持了递送能力。
这个决定性的体内实验结果,将微观的形态学观察与宏观的药物递送效果完美地联系在了一起。它清晰地表明,通过优化缓冲液来维持LNP的结构完整性与生物学效能,是提升mRNA药物稳定性和有效性的一条切实可行的道路。
他山之石,可以攻玉
1. 提炼核心科学思想: 这项研究的核心设计哲学是“辅料亦是活性成分”(Excipients are not inert)。它打破了传统LNP研发中“唯脂质论”的思维定势,强调了整个制剂环境(formulation environment),特别是缓冲液,对于纳米药物最终性能的决定性作用。这是一种化繁为简的智慧,即在不改变核心活性分子的情况下,通过优化看似次要的辅料来解决关键的稳定性瓶颈。
2. 提供背景与横向对比: 当前,绝大多数LNP的优化都集中在设计新颖的阳离子脂质或优化PEG链上。如果说设计新型脂质是在打造一台性能更强的“发动机”,那么这项工作就是在研究如何选择最合适的“机油”和“冷却液”,以确保这台发动机在严酷环境下(如低温存储)依然能稳定、高效地运转。它揭示了两个重要的方向:TBS缓冲液可能是实现最高效能的优选,而HBS缓冲液则为我们理解和设计高稳定性(抗冻)配方提供了全新的结构学视角(“出芽”形态)。
3. 提出深刻见解与未来展望: 这项工作也为我们留下了更多值得探索的问题。
“出芽”结构的本质是什么? 这些从HBS-LNP表面“长”出来的blebs,其内部成分是什么?研究初步显示它们似乎不含mRNA。这种脂质与核心载荷的相分离,对于药物的长期储存和剂量均一性意味着什么?
能否将形态作为筛选工具? HBS诱导的这种独特“沙漏-出芽”形态是否可以作为一个快速、直观的形态学指标,用于高通量筛选更优的缓冲液或冷冻保护剂配方?
从被动适应到主动设计: 我们能否更进一步,主动设计具有特定结晶行为的缓冲体系,来精确诱导LNP形成某种特定的、超稳定的(类似HBS组)或“预激活”的高效形态(类似TBS组),从而实现药物性能的定制化?
总而言之,这篇文章以一个极其巧妙的切入点,为我们揭示了LNP制剂科学中蕴藏的巨大潜力,证明了在纳米的世界里,有时候决定成败的,恰恰是那些最不起眼的细节。
参考文献
Chen Q, Chang Y, He X, Ding Y, Wang R, Luo R, Yuan J, Chen J, Zhong G, Yang H, Chen J, Li J. Targeted Delivery of mRNA with Polymer-Lipid Nanoparticles for In Vivo Base Editing. ACS Nano. 2025 Mar 4;19(8):7835-7850. doi: 10.1021/acsnano.4c14041. Epub 2025 Feb 17. PMID: 39962883.
免责声明:
本文旨在进行知识分享,所有内容均基于公开发表的文献/资料/新闻和个人理解,仅供参考,不构成任何专业建议。

