line-size: 100%;margin: 0px;padding: 0px;box-sizing: border-box !important;overflow-wrap: break-word !important;outline: none 0px !important;cursor: text;color: #0070c0;font-size: 14px;letter-spacing: 0.5px;text-align: center;caret-color: #ff0000;background-color: #f7f7f7;font-family:黑体, SimHei;">中投顾问诚意出品点上方蓝字关注
一、养老产业基本介绍
养老产业是为保障和改善老年人生活、健康、安全以及参与社会发展,提供各种养老相关产品和服务的生产活动集合。根据国家统计局《养老产业统计分类(2020)》,养老产业以实现“老有所养、老有所医、老有所为、老有所学、老有所乐、老有所安”为目的,包括专门为养老或老年人提供产品的活动,以及适合老年人的养老用品和相关产品制造活动。
这一概念随着人口老龄化进程不断深化。2024年国务院办公厅发布的《关于发展银发经济增进老年人福祉的意见》进一步将银发经济界定为“向老年人提供产品或服务,以及为老龄阶段做准备的一系列经济活动的总和”,拓展了传统养老产业的范围。国家发改委社会司原副司长郝福庆将养老产业简明概括为“衣食住行用,康养文旅服”十个领域,前九个方面相对直观,而“服”则涵盖金融服务、咨询服务、专业培训等多元化内容。
二、养老产业发展现状
(一)养老产业政策发布
中投产业研究院发布的《报告库" data-miniprogram-servicetype="0" data-miniprogram-applink="#小程序://中投报告库/lcQwl7bbSO1LZra">2025-2029年中国养老产业投资分析及前景预测报告》指出:为促进养老行业高质量发展,我国陆续发布了多项政策,如2025年10月国家卫生健康委办公厅、民政部办公厅等部门等发布《关于开展医养结合促进行动的通知》深化医疗养老机构服务有效衔接。各地卫生健康、民政等部门要指导医疗卫生机构与养老机构建立协议合作关系,明确医疗机构和养老机构之间的服务衔接机制,发挥医疗卫生机构老年医学科、康复科、全科、中医科等医师作用,强化整合照护,持续简化转诊就医流程。养老机构可作为医疗卫生机构老年患者出院后的康复场所。支持县级或乡镇医疗卫生机构与养老机构合作共建,实现医疗、康复、护理、养老服务资源高效协同。到2027年底,基本实现有意愿与基层医疗卫生机构合作的养老机构签约全覆盖。
图表:国家层面养老相关政策发布
资料来源:中投产业研究院
(二)养老产业市场规模
随着我国人口结构向深度老龄化快速演进,养老产业持续呈现高增长态势。2019年至2024年,中国已进入急速老龄化阶段,直接驱动了银发经济规模的扩张。2023年,中国养老产业市场规模达12.0万亿元,同比增幅为16.50%;2024年市场规模约为13.9万亿元。预计到2027年,中国养老产业市场规模有望突破20万亿元。
支撑这一市场增长的重要基础,是新一代中老年群体特征的深刻变化。该群体普遍拥有更高的受教育水平,退休后不仅关注基本生活保障,更重视生活品质与社交需求的满足,并且普遍愿意为自身的健康、文化、旅游等兴趣爱好投入消费。这一趋势为银发经济向多元化、品质化发展提供了强劲的内生动力。
图表:2018-2024年中国养老产业市场规模变化
单位:万亿元
数据来源:中投产业研究院整理
(三)养老机构设施数量
2025年7月25日,民政部、全国老龄办发布《2024年度国家老龄事业发展公报》(以下简称“公报”)。公报显示,我国养老服务体系不断完善,居家、社区、机构三类养老服务协同贯通,三级养老服务网络更加成熟。截至2024年末,全国共有各类养老机构和设施40.6万个,养老床位合计799.3万张。其中,注册登记的养老机构4.0万个,床位507.7万张(护理型床位占比为65.7%),养老机构年末服务人数230.7万人;社区养老服务机构和设施36.6万个,床位291.5万张。
图表:2020-2024年全国各类养老机构和设施数量变化
单位:万个
数据来源:民政部,中投产业研究院整理
(四)养老产业企业布局
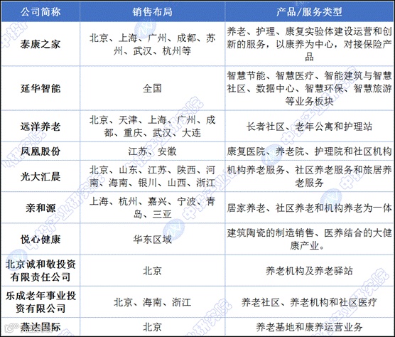
我国养老产业链的核心主要围绕着提供综合性养老服务的养老机构和养老院企业展开,其中部分企业还涉足了养老医疗、养老社区以及养老保险产品等相关业务领域。从养老床位数量来看,燕达国际健康城投资管理有限公司在行业内占据较大优势,其提供的养老床位数量相对较多;而从区域布局的广泛性来讲,北京光大汇晨养老服务有限公司则表现突出,其服务覆盖范围较为广泛。
图表:中国养老产业重点企业业务布局情况
资料来源:中投产业研究院
三、智慧养老发展分析
(一)智慧养老基本介绍
智慧养老依托物联网、大数据、人工智能等前沿科技,聚焦老年人多元生活需求,创新性地整合硬件设备、软件系统与线下服务资源,构建起覆盖居家、社区、机构等多场景的服务网络。通过深度融合物联网感知、大数据分析与人工智能算法等关键技术,智慧养老致力于为不同需求层次的老年群体——从普惠大众到改善型需求者,再到刚需人群——提供精准、高效且个性化的综合服务方案,全方位提升老年人生活品质,有效破解社会养老困境,是集多学科知识与多领域技术于一体的复杂而系统的养老模式。
(二)智慧养老市场规模
中投产业研究院发布的《2025-2029年中国养老产业投资分析及前景预测报告》指出:随着技术的迭代与政策的支持,智慧养老将逐步从“高端试点”走向“普惠普及”,成为应对人口老龄化的重要解决方案。2024年中国智慧养老市场规模约6.80万亿元,年均复合增长率达12.34%。预计2025年中国智慧养老市场规模将达7.21亿元。
图表:2020-2025年中国智慧养老市场规模变化
单位:万亿元
数据来源:中国老龄产业协会,中投产业研究院整理
近年来,物联网、大数据、云计算、人工智能等技术不断成熟,推动智慧养老设备向更智能、更精准方向发展。2024年中国智能养老设备市场规模达到1560亿元,较上年增长20%。预计2025年中国智能养老设备市场规模将达到1840.8亿元。
图表:2020-2025年中国智能养老设备市场规模变化
单位:亿元
数据来源:中投产业研究院
(三)智慧养老企业布局
智慧养老领域产品与服务丰富多样,吸引了政府机构、大型企业、传统养老机构及创新型企业等众多参与方,市场竞争格局呈现多元化态势。目前,智慧养老产业相关企业数量众多但分布分散,产品同质化问题突出,严重制约了行业的高效发展。随着老年人养老需求日益多样化,企业间竞争将不再局限于单一业务领域,而是向跨界融合方向发展,构建一体化养老服务体系将成为竞争关键。这种跨界融合的竞争格局对企业的资源整合与创新能力提出了更高要求,具备竞争优势的企业有望在市场中占据更大份额,推动智慧养老行业集中度逐步提升。
图表:智慧养老行业代表企业
资料来源:中投产业研究院
END
更多本行业研究内容请点击《2025-2029年中国养老产业投资分析及前景预测报告》跳转阅读,或联系
客服

logo" width="60" src="https://cdn.10100.com/content/20251217/d13cd6f9-5d43-421d-822d-d71099a6108c.png">
COOPERATIVE CONTACT
合作联系
电话
400 008 1522
0755-82571522
faxingbu@ocn.com.cn
中投顾问,中国领先的产业研究和战略咨询机构!
中投顾问成立20多年来,一直聚焦在“产业”领域,专注于产业研究、产业规划、产业招商及产业投资咨询服务。
是国内唯一一家既有深厚的产业研究背景,又只专注于产业投资与产业发展服务的专业公司。
中投顾问长期跟踪22个重点行业、81个细分行业,在全国首发超过500份新领域行业研究报告,每年发布和更新超过1000份各行业研究报告。
中投顾问构建了产业发展五力模型(即政策-企业-资本-技术-用户)创新“市场机会矩阵”、“投资决策矩阵”和“投资时机曲线”等研究工具。
自建“中投产业大数据”,并覆盖指标达到150万多个,数据累计1.5亿量级。
累计服务客户20万家,中国企业500强80%以上都是我们研究产品用户。

