line-size: 100%;margin: 0px;padding: 0px;box-sizing: border-box !important;overflow-wrap: break-word !important;outline: none 0px !important;cursor: text;color: #0070c0;font-size: 14px;letter-spacing: 0.5px;text-align: center;caret-color: #ff0000;background-color: #f7f7f7;font-family:黑体, SimHei;">中投顾问诚意出品点上方蓝字关注
前 言
随着“十四五”规划的收官与“十五五”规划的谋篇布局,中国环境产业正站在一个深刻变革的新起点。过去以末端治理、规模扩张为主的传统模式,已难以满足高质量发展与“美丽中国”建设的深层需求。在这一背景下,智慧环保——作为数字技术与生态环境治理深度融合的产物,已从辅助工具演变为驱动产业系统性升级的核心引擎。它不仅是实现环境管理精细化、科学化的必然路径,更是撬动整个节能环保产业迈向“到2030年规模突破15万亿元”宏伟目标的关键支点。本报告旨在系统梳理智慧环保行业的发展脉络、市场现状与核心驱动力,并结合“十五五”时期的政策与市场趋势,前瞻其未来的发展路径与战略价值。
当前,智慧环保行业正享受着空前有利的宏观环境。这种驱动并非单一维度的政策刺激,而是呈现出“顶层目标引领-金融市场赋能-监管机制创新”的多层次、协同性特征。
从顶层设计看,国家已为整个环境产业设定了清晰且雄心勃勃的量化目标。根据中共中央、国务院《关于加快经济社会发展全面绿色转型的意见》,到2030年,我国节能环保产业规模将突破15万亿元。要实现这一目标,意味着未来几年产业年均复合增长率需保持在7%-8%的区间。这为智慧环保作为产业提质增效的关键手段,提供了广阔的增长天花板。全国工商联环境商会进一步预测,“十五五”期间(2026-2030年),中国环保市场总规模有望达到20至30万亿元人民币,其中智慧化、数字化将成为主要推动力之一。
图表:“十五五”中国节能环保产业规模预测
数据来源:全国工商联环境商会、中投产业研究院
金融与政策的协同效应正为产业注入活水。一方面,适度宽松的货币政策持续为环境产业提供定向支持,重点聚焦绿色能源、污染治理等领域。数据显示,截至2025年第三季度,超过70%的环境重点企业获得了定向信贷支持,融资成本有效降低。另一方面,监管体系的智慧化升级,确保了资金使用的精准与高效。通过构建穿透式监管体系和全国性的智慧监管平台,监管机构能够对项目资金进行全链条追踪,目前平台已覆盖全国85%的环境重点企业,大幅提升了风险识别与防控效能。这种“有支持的监管”和“有监管的支持”,构成了行业健康发展的稳定基石。
在明确的顶层目标和有力的金融政策牵引下,智慧环保市场本身已步入快速增长通道。尽管不同机构的具体测算存在差异,但增长趋势一致明朗。行业正从早期以硬件销售和系统集成为主,向提供数据服务、智能决策和全流程优化的更高价值环节跃迁。市场需求的驱动力也从单纯的政府合规要求,扩展到企业降本增效的内在动力、公众环境知情权的社会压力,以及全球绿色供应链的刚性约束。
智慧环保的市场结构并非铁板一块,而是在技术、资本和政策的共同塑造下,形成了动态平衡且层次分明的竞争生态。总体而言,行业呈现出“头部整合、分层竞争、技术驱动”的显著特征。
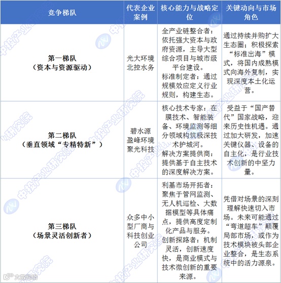
第一梯队是资本与资源驱动型巨头。以光大环境、北控水务等为代表的龙头企业,依托其强大的资本实力、深厚的政府关系以及全产业链的布局能力,在大型综合性环境治理项目、城市级智慧环保平台建设中占据绝对优势。这类企业通过投资、并购等方式,垄断了超过50%的市场份额,马太效应显著。他们的核心竞争力在于整合资源、承担大型复杂项目以及制定行业标准的能力。例如,北控水务在开拓海外市场时,就积极探索从“资本出海”到“技术出海”乃至“标准出海”的模式,通过本土化运营在海外市场扎根。
第二梯队是深耕垂直领域的技术“专精特新”。以碧水源(膜技术)、盈峰环境(智能环卫装备)、聚光科技(环境监测仪器)等为代表的企业,构成了行业的中坚力量。它们不追求全产业链通吃,而是选择在特定技术领域构筑深厚的护城河。在国产替代与自主可控成为国家战略的背景下,这一梯队正迎来历史性机遇。例如,在科学仪器和碳计量监测设备领域,国内企业正加大研发投入,加速实现关键技术自主化。他们的竞争力源于对细分场景的深刻理解、持续的技术创新和可靠的产品性能。
第三梯队则是聚焦区域与场景的灵活创新者。大量中小型厂商和科技创业公司,凭借对区域市场或特定痛点的敏锐洞察,以差异化的产品和服务切入市场。例如,专注于管网监测、智能水表、无人机环保巡检、大数据分析模型等利基市场。它们通常更灵活、创新速度快,是行业技术微创新和商业模式探索的重要源泉。
图表:智慧环保各梯队代表企业及战略布局
资料来源:中投产业研究院整理
这种分层格局在“十五五”期间将进一步演化。头部企业将继续通过并购整合扩大生态圈;技术型企业将通过IPO或与巨头合作实现价值兑现;而创新型企业则可能在某些颠覆性技术应用上实现“弯道超车”。最终,市场将形成一个以大平台为枢纽、以专业技术公司为支柱、以众多创新主体为补充的共生共赢的产业生态系统。
智慧环保的核心在于“智慧”,其演进深度依赖于前沿信息技术的融合与应用。当前,行业已走过物联网在线监测的1.0阶段,正处于以大数据分析、人工智能和数字孪生为核心的2.0智能化阶段,并开始探索与区块链、边缘计算结合的3.0可信自治阶段。技术的价值已从“看得见”提升到“看得懂、能预测、会决策”。
人工智能正成为价值创造的“倍增器”。AI在环保领域的应用已超越概念,进入规模化价值落地期,尤其在提升效率、降低成本和优化决策方面表现突出。
在废弃物处理领域:AI技术正彻底改变传统运营模式。例如,在危废焚烧环节,通过AI算法实时监测并动态优化炉内温度、压力、风量等上百个参数,可实现燃料配比的最优化,据实践案例,能有效降低10%-20%的运营成本,同时减少30%-40%的人工干预。上海全应科技为危废处理企业提供的智能控制平台,通过数字孪生技术预测设备故障,使维护效率提升了50%以上。
在环卫领域:融合了自动驾驶、物联网和AI识别技术的无人环卫车,正在解决人口老龄化和人力成本上升的行业痛点。人工成本通常占环卫公司运营成本的60%。广州等城市已明确提出到2026年自动驾驶环卫车达到1000台的目标。盈峰环境等企业正加速布局,推动城市服务的数字化转型。
在基础设施协同方面:出现了“环保+数字基建”的创新模式。垃圾焚烧发电厂因其稳定的绿色电力输出和区位优势,正与人工智能计算中心(AIDC)结合,形成“绿电+算力”的协同体。研究表明,一个日处理1000吨的垃圾焚烧项目与10MW数据中心协同,可为前者带来83%至146%的净利润增长。这种模式不仅提升了环保资产的价值,也为数字经济发展提供了绿色能源保障。
应用场景正从城市向全域、从治理向预防纵深拓展。智慧环保的应用已不再局限于城市空气、水质监测和工业污染源监控。其触角正快速延伸至:
农业面源治理:通过部署土壤墑情、灌溉水质传感器,实现精准农业,减少化肥农药流失污染。
生态保护与修复:利用卫星遥感、无人机和地面监测网络,对森林、湿地、海洋进行立体化监测,评估生态状况,指导修复工程。
新污染物与风险防控:借助高精度监测设备和AI模型,实现对新型持久性有机污染物、抗生素、微塑料等的追踪、溯源与风险评估,推动治理关口前移。
图表:智慧环保的核心技术架构及其在关键场景中的应用价值
资料来源:中投产业研究院整理
面对国内部分传统领域市场逐渐饱和的现实,广阔的国际市场已成为中国智慧环保企业不可或缺的“第二增长曲线”。中国环保企业“出海”已不再是新鲜事,北控水务、清新环境、瀚蓝环境、金科环境等企业在塞尔维亚、越南、哈萨克斯坦、泰国等地均有成功项目落地。然而,行业的共识是,下一阶段的国际化必须从简单的工程承包“走出去”,升级为技术、标准和服务深度本土化的“走进去”。
这要求企业必须具备真正的核心竞争力。首先,是技术与产品的适应性创新。不能简单照搬国内方案,而需针对东道国的自然环境、排放标准、经济水平和运维习惯进行深度定制开发。其次,是标准与品牌的输出。能否将中国在复杂环境治理中积累的技术和经验转化为国际认可的标准与品牌,是赢得长期竞争的关键。最后,是本土化融合的能力。通过技术转移、本地化生产、人才培训等方式,构建本地化团队和能力,实现可持续发展,正如企业所言,“让本地人做本地事”。
未来3-5年,东南亚的快速城镇化与产业升级、中东地区“蓝色经济”战略下的生态保护需求、东欧的绿色转型进程,都将为中国智慧环保企业提供结构性的市场机会。企业需要坚持长期主义,在技术创新、金融合作和本地融合上深耕细作,方能从全球环保市场的参与者成长为引领者。
图表:未来3-5年重点区域市场机会分析
资料来源:中投产业研究院整理
综上所述,智慧环保行业已告别萌芽期,正迈入一个以深度智能化、价值多元化、市场全球化为特征的黄金发展期。展望“十五五”,行业将呈现以下几个关键趋势:
深度融合与范式创新:“AI+环保”将从单点工具应用,发展为贯穿规划设计、建设运营、监管评估全生命周期的系统性能力。环保基础设施将不再是孤立的治理单元,而是融入城市能源系统、数字基建和循环经济网络的智能化节点。
数据要素价值释放:环境监测数据、企业排放数据、治理过程数据将从封闭的报表中解放出来,在安全合规的前提下,其要素价值将在碳市场、绿色金融、 ESG评价、环境保险等多个领域被激活和挖掘,催生新的商业模式。
产业价值链重塑:行业的价值重心将持续从工程建设向长效运营和高质量服务转移。能够通过智慧化手段为客户持续降低合规成本、提升资源效益、管理环境风险的服务商,将获得更高的定价权和市场份额。
协同治理与生态共建:跨部门、跨区域、跨主体的环境数据共享与业务协同将成为常态。智慧环保平台将逐渐演变为政府、企业、公众、科研机构共同参与的生态环境治理共同体的操作系统。
可以预见,在“十五五”规划的战略指引下,智慧环保将不仅是应对环境挑战的技术方案,更将成为推动经济社会全面绿色转型的基础性、先导性力量。它通过提升环境治理的效能,保障了15万亿元产业规模目标的实现;通过赋能传统产业绿色升级,服务了高质量发展的大局;通过输出中国技术与方案,贡献于全球可持续发展。对于政府部门而言,当务之急在于持续完善有利于数据开放共享、技术创新应用和市场公平竞争的政策环境,引导和激励各类主体投身于这场以智慧化为标志的环保产业深刻变革之中。
END
更多本行业研究内容请点击《“十五五”数据中国建设下智慧环保产业投资分析及前景预测报告》跳转阅读,或联系
客服

logo" width="60" src="https://cdn.10100.com/content/20251217/5639e379-90eb-4052-8825-1c510d32c29d.png">
COOPERATIVE CONTACT
合作联系
电话
400 008 1522
0755-82571522
faxingbu@ocn.com.cn
中投顾问,中国领先的产业研究和战略咨询机构!
中投顾问成立20多年来,一直聚焦在“产业”领域,专注于产业研究、产业规划、产业招商及产业投资咨询服务。
是国内唯一一家既有深厚的产业研究背景,又只专注于产业投资与产业发展服务的专业公司。
中投顾问长期跟踪22个重点行业、81个细分行业,在全国首发超过500份新领域行业研究报告,每年发布和更新超过1000份各行业研究报告。
中投顾问构建了产业发展五力模型(即政策-企业-资本-技术-用户)创新“市场机会矩阵”、“投资决策矩阵”和“投资时机曲线”等研究工具。
自建“中投产业大数据”,并覆盖指标达到150万多个,数据累计1.5亿量级。
累计服务客户20万家,中国企业500强80%以上都是我们研究产品用户。

