>>>>>>>>>>>>>>>>>>>>>>>>>>>>>>
【博主主要原创长文章一览(部分)】:
小菜一碟说“物联”,RFID行业两大媒体转载(RFID创新部落: 微观点 | 小菜一碟辣评2019国际物联网展(纯干货);RFID世界网:深度:小菜一碟评“IOTE 2019国际物联网展”)
客户管理翻车全记录" data-itemshowtype="0" linktype="text" data-linktype="2">“上了CRM,死得更快!”:一场价值百万的客户管理翻车全记录
ERP和MES打架了!你家数字化转型失败,全因为这10个“亲戚”在厨房里宫斗!" data-itemshowtype="0" linktype="text" data-linktype="2">别再让ERP和MES打架了!你家数字化转型失败,全因为这10个“亲戚”在厨房里宫斗!
展会发展全景透视:历史沿革、现实困境与未来转型" data-itemshowtype="0" linktype="text" data-linktype="2">浅谈中国行业展会发展全景透视:历史沿革、现实困境与未来转型
>>>>>>>>>>>>>>>>>>>>>>>>>>>>>>>>>
“一个灯具厂的【真实故事】”
烧烤摊,夜风吹着空酒瓶叮当响......
老张把半杯白酒闷下去,杯子往桌上一顿:“兄弟,我今年算白干了。”
朋友一愣:“你那灯具厂不是刚接了个大单?”
“就那单出的幺蛾子!”老张抹了把脸,“老美那边货刚上架,噼里啪啦坏了一片。人家一个电话打过来,不是修,是要把那批货全召回!五千盏工矿灯啊!”
“查出来啥问题?”
“供应链那边翻了三天的账,说可能是三个月前某批电容的毛病。”老张声音都哑了,“可哪批?哪一批?!账本上就一行字‘电容十万只,已入库’。十万只啊!混在三个月里生产的五千盏灯里,你告诉我怎么揪?”
朋友给他倒上酒:“那就……全召回来?”
“不然呢?”老张苦笑,“生产线停了,仓库翻得底朝天,把同期生产的五千盏灯全拉回来筛。光物流和换货,这一把就把我去年攒的利润全赔进去了。我二十年没这么窝囊过。”
他盯着晃动的酒液:“你晓得最憋屈的是什么?东西是我亲手造出来的,可它里面装的到底是谁家的料、经过哪台机器、哪个人手——我一问三不知。它就像个没记忆的黑箱子,一出事,我就得把整片海都捞一遍。”
~~~~~~~~~~~~~~~~~~~~~~~
01 核心心法:三层皮、四根筋
~~~~~~~~~~~~~~~~~~~~~~~
别被UHF RFID物联网与IT信息的那些技术名词吓到。我这套体系,就建在 “三层皮,四根筋” 上,就是让你知道什么叫做”接地气“的讲法。
三层皮,是它的骨架:
物理层(看得见摸得着):就是那些五花八门的RFID标签和读写头。这是体力活,更是眼力活。塑料粒子袋上用的是廉价纸标签;要进高温烤箱的铝散热器,就得用陶瓷标签;在满是金属的装配线上,天线角度调不好就全是“瞎子”。我们的经验是:标签选不对,后面全白费。
数据链路层(工厂的神经反射弧):这是在车间关键位置布下的“信息哨所”。原料入库门、注塑机投料口、SMT贴片线上板机、总装工位、老化房出口……每一个点,都自动抓拍物料和零件的“行动轨迹”。
业务应用层(大脑决策层):把“神经反射”收集来的信号,翻译成老板、车间主任、质检员能看懂的话:“供应商A的PC料本月合格率下降2%”、“3号线装配错件率归零”、“XX批次产品已全部锁定,可精准召回”。
四根筋,是流淌在骨架里的血液(数据维度):
~~~~~~~~~~~~~~~~~~~~~~~
02 实战拆解:芯片如何“嵌入”筋骨
~~~~~~~~~~~~~~~~~~~~~~~
理论枯燥,接下来看我”小菜一碟“如何以图文并茂的方式让你看到UHF RFID芯片/标签如何在工厂的“血管”里流动。
场景1:塑料灯罩的诞生——在“投胎”时锁定血脉
过去:工人扛来一袋聚碳酸酯(PC)粒子,倒进注塑机,完事。
现在:工人把一袋带RFID标签的粒子运到机台。投料口读写器“滴”一声:
防错:自动核对,这袋是“高透光PC”,不是旁边那袋“磨砂PC”,从源头杜绝用错料。
建谱系:记录:“2023年10月26日,5号注塑机,使用‘供应商B’提供的‘批次号2236’PC料,由‘模具07号’生产了500件‘筒灯-面罩A型’。”
从此,这500个灯罩,就有了统一的“基因档案”。未来任何一个发黄、有黑点,都能逆流而上,直指源头。
场景2:铝散热器的“闯关”——靠“载具”扛过高温酸洗
金属件加工最头疼,高温喷砂、酸碱氧化,什么标签都扛不住。我们想了个“借壳上市”的土办法:
定制一批耐造的不锈钢物料架(载具),每个架子焊上一个抗腐蚀的RFID标签。
铝材切割后,就放上这个架子。在CNC加工前,扫描架子和工单,绑定关系:“此架上的50个散热器,采用‘批次AL2309’铝材,执行‘工单XX’。”
接下来,这个架子带着零件闯关:CNC、清洗、阳极氧化……每到一个关键工序,读写器只读架子标签,系统就知道该执行什么工艺参数,并把参数记录在这批零件的“档案”里。架子是“临时身份证”,保护并代表着那批零件。
场景3:驱动电源的“大脑”注入——让数据跟着板子流
电路板的生产(SMT贴片)快如闪电,必须在源头就跟上。
PCB光板一上流水线,就被赋予一个身份码,并关联到一个高频RFID载具上。
经过回流焊,炉子的温度曲线自动上传,绑定到这批板子。
最关键的程序烧录和功能测试(老化、负载测试),所有测试数据——输出电压稳定性、效率值、功率因数——全部自动“钉”在这个驱动板的身份码上。出厂时,它已经自带一份详尽的“电子体检报告”。
场景4:总装线的“精准联姻”——杜绝“拉郎配”
最后,灯罩、散热器、驱动三大件在总装线“会师”。
智能配料车根据指令,将带有RFID标识的三大件送到线边。
在“安装驱动”工位,工人从智能货架取下一袋驱动。还没等他动手,工位读写器已经同时读取了驱动袋标签和流水线上产品的托盘标签。
系统0.1秒内判断:“这个75W恒流驱动,匹配当前正在组装的工矿灯-100W型号吗?” 不匹配?红灯亮,蜂鸣器响,根本装不了。匹配?绿灯亮,安装,同时系统自动完成 “电子结婚登记” :记录下这盏灯(丈夫)娶了哪个驱动(妻子),以及妻子的全部“嫁妆”(生产过程数据)。
~~~~~~~~~~~~~~~~~~~~~~~
03 价值浮现:从“数瞎子”到“活地图”
~~~~~~~~~~~~~~~~~~~~~~~
这套系统跑通后,带来的不是一点半点改进,而是管理上的“重见光明”。
成本,从“一锅粥”到“一粒米”:
以前算成本是财务月底的大工程,按产量分摊,是一笔糊涂账。现在,系统自动归集:生产一盏灯,消耗了A批次的PC料1.2元,B批次的铝材3.5元,耗电0.8元,工时2.1元……真实成本精确到分。立刻发现,原来C型号灯具的散热器加工费奇高,是因为工艺设计不合理,马上立项优化。
质量追溯,从“大海捞针”到“定点清除”:
文章开头的召回悲剧再也不会发生。现在客户投诉,扫码故障品,2分钟就能锁定:故障驱动来自X月X日SMT产线,当时第3温区温度波动,同批次影响200个,其中50个已发往客户Y,30个在仓库,120个还在产线上。 指令可以精确到只拦截那50个出货品,影响范围缩小80%以上。
仓库,从“迷宫”到“超市”:
仓管员老张以前最怕盘点,现在推着带读写器的小车走一圈,两万平米仓库的库存,两小时搞定,准确率100%。系统知道每件物料、成品的精确位置和数量,库存周转率提升了40%,相当于释放了上百万的流动资金。
售后,从“成本窟窿”到“情报富矿”:
维修工上门,扫码故障灯,历史全知晓。更重要的是,系统后台自动分析:“最近一个月,‘驱动IC-1234’这个元件故障率同比上升300%,主要出现在Z供应商的批次中。” 质量部门立刻拿着铁证去找供应商谈判。售后数据变成了驱动供应链改进的雷达图。
写在最后:这不是IT项目,是管理革命
最初,上RFID+物联网工厂智慧采集系统,灯具厂的张老板和高管们,觉得这是一笔不小的IT投入。但真正跑起来后发现,它改造了是整个工厂的运营基因。它让沉默的物料会“说话”,让模糊的流程变“透明”,让管理的决策有“依据”。
我们常开玩笑说,以前管工厂是 “中医号脉”,凭经验感觉;现在是 “西医做CT”,靠数据诊断。
从哪开始?别想着一口吃成胖子。就从一个最痛的痛点开始——比如总装线错装,或者仓库盘点——打透它,做出成效,让大家看到甜头。当一线工人发现这东西真能帮他省事、避免背锅时,推广就水到渠成了。
这条路我们趟过来了,效果就一句话:以前是为问题买单,现在是为未来投资。
~~~~~~~~~~~~~~~~~~~~~~~
您的点赞、转发与评论,就是我持续写作输出的最大动力之一,谢谢~
~~~~~~~~~~~~~~~~~~~~~~~
我是【小菜一碟】,一个依然相信人类大脑有独特浪漫的物联网、大数据科技老兵!
~~~~~~~~~~~~~~~~~~~~~~~
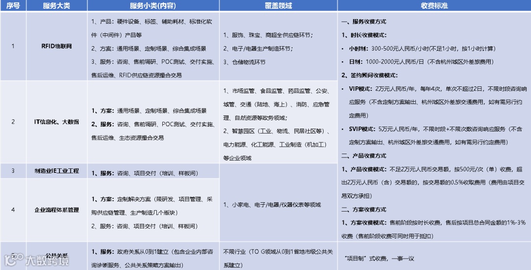
PS:小菜一碟物联大数据工作室对外服务
1、覆盖零售(服饰、珠宝、商超)仓储、物流、供应链的RFID物联网应用咨询、方案策划/规划(含POC测试方案策划、建设方案蓝图规划、招投标方案、供应商遴选方案、实施建设方案、售后运维服务监控与考核方案等);
2、覆盖家电、电子、机加工等制造业企业BPM(含IE工业工程、BPR流程改造、IPD集成服务、LTC流程优化)等企业EA架构与流程改造等企业IT信息化与数字化转型咨询与方案设计服务;
3、覆盖市场监管、食品监管(雪亮工程、明厨亮灶)、药品监管(诊所HIS、药店WMS)、公安、城管、交通(陆地、海上)、消防、应急管理、自然资源等政务领域IT信息化与数字化转型咨询与方案设计服务;
4、省市级政务公共关系从0到1建立策划方案服务;



