“ 天下武功,唯快不破。”
01
—
《主数据管理九阴真经》—— 内功心法篇
第一重:数据归一,万法同源
心法口诀:“同一个客户,同一个梦想!”
痛点:客户姓名在A系统叫“张三”,B系统叫“三儿”,C系统叫“张总…的助理”…
修炼指南:建立唯一数据源,谁敢乱改数据?罚他手动整理1000条脏数据!
第二重:标准为纲,字段不乱
心法口诀:“生日必须YYYY-MM-DD,谁敢写‘昨天’我揍谁!”
第三重:权限管控,乾坤挪移
心法口诀:“财务数据岂是菜市场?不是谁都能拎棵白菜!”
02
—
《主数据管理九阳神功》—— 外功实战篇
第四重:清洗大法,排毒养颜
招式详解:用“数据吸尘器”吸走重复值,用“格式熨斗”烫平乱码!
第五重:流程封印,妖孽不生
核心奥义:“新增数据?先过三大长老(系统校验、规则审核、人工确认)!”
第六重:血缘追踪,六脉神剑
必杀技:一键查询数据祖宗十八代!从报表反推业务源头,让甩锅侠无处可逃!
03
—
终极奥义——九阴九阳合体
第七重:AI化骨,绵绵不绝
用机器学习自动识别“疑似双胞胎数据”,比亲妈认孩子还准!
第八重:业务赋能,横扫千军
让清洁阿姨都能用语音查询:“小度小度,本月螺丝钉库存剩多少?”
第九重:文化洗脑,无招胜有招
把“数据质量是命根子”刻进公司DNA!年终奖和数据准确率挂钩!
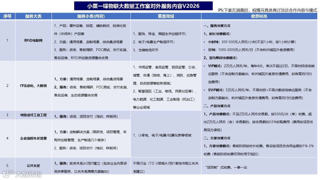
PS:小菜一碟物联大数据工作室对外服务
1、覆盖零售(服饰、珠宝、商超)仓储、物流、供应链的RFID物联网应用咨询、方案策划/规划(含POC测试方案策划、建设方案蓝图规划、招投标方案、供应商遴选方案、实施建设方案、售后运维服务监控与考核方案等);
2、覆盖家电、电子、机加工等制造业企业BPM(含IE工业工程、BPR流程改造、IPD集成服务、LTC流程优化)等企业EA架构与流程改造等企业IT信息化与数字化转型咨询与方案设计服务;
3、覆盖市场监管、食品监管(雪亮工程、明厨亮灶)、药品监管(诊所HIS、药店WMS)、公安、城管、交通(陆地、海上)、消防、应急管理、自然资源等政务领域IT信息化与数字化转型咨询与方案设计服务;
4、省市级政务公共关系从0到1建立策划方案服务;



