>>>>>>>>>>>>>>>>>>>>>>>>>>>>>>
【博主主要原创长文章一览(部分)】:
小菜一碟说“物联”,RFID行业两大媒体转载(RFID创新部落: 微观点 | 小菜一碟辣评2019国际物联网展(纯干货);RFID世界网:深度:小菜一碟评“IOTE 2019国际物联网展”)
客户管理翻车全记录" data-itemshowtype="0" linktype="text" data-linktype="2">“上了CRM,死得更快!”:一场价值百万的客户管理翻车全记录
ERP和MES打架了!你家数字化转型失败,全因为这10个“亲戚”在厨房里宫斗!" data-itemshowtype="0" linktype="text" data-linktype="2">别再让ERP和MES打架了!你家数字化转型失败,全因为这10个“亲戚”在厨房里宫斗!
展会发展全景透视:历史沿革、现实困境与未来转型" data-itemshowtype="0" linktype="text" data-linktype="2">浅谈中国行业展会发展全景透视:历史沿革、现实困境与未来转型
>>>>>>>>>>>>>>>>>>>>>>>>>>>>>>>>>
“回首向来萧瑟处,归去,也无风雨也无晴。
---苏轼《定风波》”
近日,翻起三年前的那篇小菜一碟漫谈 数字化转型2021-12-31,结合当下AI技术快速迭代进化,全球数字化转型浪潮亦如火如荼地同步进化的同时,不免对三年前的这篇文章又有了一些新的思考。
三年前的文字,是一颗投入湖面的石子;
三年间的回响与涟漪,共同绘出了今天这篇迭代进化的数字化转型思考。
这不是我一个人的反思,这是我们共同亲历的产业认知迭代史。
~~~~~~~~~~~~~~~~~~~~~~~
01 反思原点:当我们重新审视“三层论”
~~~~~~~~~~~~~~~~~~~~~~~
我曾提出的“信息-流程-业务”数字化三层论,如同一把初代瑞士军刀,在混沌初开时提供了基础的工具划分。它的历史价值在于,为行业提供了一种讨论数字化转型的公共语法和基础框架。但工具越被广泛使用,其设计边界也越清晰。今天,我们需要坦诚地审视这把“军刀”在复杂实战中显露出的局限。
局限一:对“复杂适应性”的估计不足
三层模型假设组织是一部精密的、可分段升级的机器。但现实中的企业更像生命体,各部分紧密耦合且相互影响。一个旨在提升客户体验(业务层)的数字化举措,可能瞬间暴露后台供应链(流程层)的数据断裂和基础物料编码(信息层)的混乱。转型不是更换零件,而是一场牵一发而动全身的“系统性调理”。
局限二:对“价值即时性”的要求滞后
模型隐含了“先建设、后产出”的长期主义逻辑。但在市场变化速率面前,企业往往需要立竿见影的价值证明。成功的转型项目,越来越倾向于以 “速赢” 启动——先在一个极小的闭环内,用数字化工具解决一个具体业务问题并兑现价值,从而获取信任与资源,支持下一步探索。价值验证必须前置,并与能力建设同步。
局限三:对“协同网络”的视角缺失
模型将焦点放在单个企业的纵向提升上。然而,在产业互联网时代,最大的价值创造往往来自于企业边界的打开与协同。数字化转型的先进形态,是多个企业的数字化能力在产业链上形成“共生网络” ,实现全局效率优化。单个企业的“业务数字化”,可能只是这个网络中的一个节点。
【认知进化:从“层级模型”到“数字健身”】
因此,我的认知进化是:我们需要的不是一个静态的层级模型,而是一套 “数字健身”方法论。企业不再追问“我处于第几层”,而是关注:
核心肌群(价值创造能力):你的数字化投入,究竟强化了哪一块直接产生商业价值的“业务肌群”?是客户精准触达、是柔性供应链、还是快速产品创新?
代谢循环(数据-反馈闭环):你的“数据采集-分析-决策-行动”这个代谢循环,是否畅通且高速?循环速度决定了企业适应环境的敏捷度。
协调性(组织协同能力):当需要调动多个“肌群”完成一个复杂动作(如推出新品)时,你的技术系统与组织架构能否流畅协同,避免“扯伤”?
数字化不是要给企业装上华丽的外骨骼,而是通过持续训练,提升其原生、内生的“数字体质”。
~~~~~~~~~~~~~~~~~~~~~~~
02 行业镜鉴:七大产业的“数字体质”诊断报告
~~~~~~~~~~~~~~~~~~~~~~~
理论的生命力在于解释并指导实践。基于“数字健身”框架,我们可以为七大产业做一次生动的“体质诊断”。

1. 高端装备制造业:强化“神经传感”与“远程运维”肌群
核心挑战:“躯干”(制造)强壮,但“末梢神经”(设备运行数据感知)弱,且“反射弧”(数据返回驱动服务)过长。
健身重点:为售出的每一台高价值设备安装“数字神经”,构建实时数据回传与远程诊断能力,将价值创造从“制造端”持续延伸至“使用端”。
2. 金融业:提升“瞬时反应”与“主动免疫”代谢
核心挑战:“代谢循环”仍以T+1的日结为主,对实时变化的“养分”(市场风险、欺诈信号)处理速度不足。
健身重点:打造基于流计算的“实时代谢系统”,实现毫秒级风险识别与干预,并将风控从“事后治疗”变为“事中免疫”和“事前预防”。
3. 能源行业(电力):训练“全局协调”与“动态平衡”能力
核心挑战:作为“国民经济心脏”,强健但调节灵活性需提升,以应对新能源并网带来的波动性。
健身重点:构建高保真的“数字镜像”(数字孪生电网),在虚拟世界中演练各种调度方案,训练系统在复杂条件下的全局协调与动态平衡能力。
4. 化工业:打造“数字实验室”以优化“化学合成”肌群
核心挑战:“化学反应”复杂且高风险,试错成本极高,创新“训练”受限。
健身重点:在数字世界构建“模拟实验室”,让新配方、新工艺在投入物理生产前,经历海量、安全的数字化模拟实验,极大提升创新效率与安全性。
5. 互联网行业:将“内部能力”转化为“对外赋能”的新肌群
核心挑战:流量增长“肌群”已过度开发,需寻找新的价值增长点。
健身重点:将自身淬炼出的强大“技术中台”与“数据智能”能力产品化,作为“健身课程”和“营养方案”输出给传统产业,开辟“赋能经济”这条新赛道。
6. 专业服务业:沉淀“专家经验”为可复用的“组织智慧”资产
核心挑战:价值高度依赖“明星教练”(专家个人),难以规模化。
健身重点:系统化萃取专家经验,构建“知识图谱”与“智能工具”,将个人化的“私教课程”转化为标准化的“健身器械与教程”,提升整体服务产能与一致性。
7. 零售业:重构“人货场”的联结方式与反馈速度
时尚服饰:健身重点在于拉伸“时尚神经”,将社交媒体趋势数据快速传导至设计、打样与生产端,实现“神经反射”般的快反能力。
珠宝首饰:健身重点在于注入“情感基因”,为每一件商品赋予不可篡改的数字化身份与故事,使其价值从物理材质延伸到数字情感维度。
大型商超:健身重点在于优化“空间动线”,通过物联网感知顾客移动与停留,像优化健身动作一样优化货架陈列与店内布局,提升“坪效”这一核心指标。
~~~~~~~~~~~~~~~~~~~~~~~
03 生存指南:三类组织的“数字健身”计划
~~~~~~~~~~~~~~~~~~~~~~~
指南一:产业巨头——担任“健身教练”与“规则制定者”
你们的使命不仅是自己健身,还要为整个产业生态设计“健身计划”。
行动计划:
树立标杆:在核心业务链上打造极致数字化范本,证明“健身”效果。
开放平台:将自身的“健身器械”(数字化平台、工具)开放,供生态伙伴使用。
制定标准:联合制定产业数据互联互通的“比赛规则”,引领生态共同进化。
指南二:成长型企业——专注“单项突破”与“体质改善”
你们的资源有限,必须集中力量,在一点上实现蜕变。
行动计划:
精准诊断:找到最影响你市场竞争力的那一块“肌肉”或一个“代谢痛点”。
专项训练:投入全部数字资源,用最快速度打造一个解决该问题的MVP(最小可行产品),如同一个专项强化器械。
形成习惯:将该MVP的使用融入日常运营,形成肌肉记忆,并基于效果数据持续微调。
指南三:所有组织——夯实“健身基础”与“训练文化”
没有良好的基础和文化,任何训练计划都会事倍功半。
文化基础:管理者要成为“健身榜样”,公开使用数据做决策,并营造“允许训练中失败”的安全环境。
组织基础:组建混编的“数字健身特训队”,打破部门墙,围绕价值目标进行高强度、短周期的协同训练。
人才基础:投资于“复合型健身指导员”的培养,他们是既懂业务(知道要练哪块肌肉)又懂数据与技术(知道怎么练最有效)的关键桥梁。
~~~~~~~~~~~~~~~~~~~~~~~
04 进化,是我们共同的功课
~~~~~~~~~~~~~~~~~~~~~~~
行文至此,这场跨越三年的复盘接近尾声。我无意,也无力提供一份确保成功的“健身速成秘籍”。因为数字化转型,究其根本,是组织在数字时代为寻求生存与发展而进行的一场持续的、艰苦的自我进化。
三年前的随记,记录了我们在进化起点上的兴奋、憧憬与简单的猜想。今天这篇文字,则试图呈现我们在跋涉途中发现的真实地形、遭遇的复杂气候以及身体各部分的协同反馈。进化没有蓝图,只有基于环境反馈的持续调适。
作为这场伟大进化的亲历者与观察者,我最后的建议朴素而坚定:请忘掉“转型”这个宏大而令人焦虑的词汇,取而代之的是“进化”。关注你下一处微小的、可实现的“体质改善”,建立及时、真实的“效果反馈”,并耐心培育支持持续进化的组织文化。
这条路,没有终点,但每一步向前的进化,都会让我们更强大、更适应这个数字化的新大陆。与所有进化路上的同行者共勉。
~~~~~~~~~~~~~~~~~~~~~~~
我是【小菜一碟】,一个依然相信人类大脑有独特浪漫的物联网、大数据科技老兵!
~~~~~~~~~~~~~~~~~~~~~~~
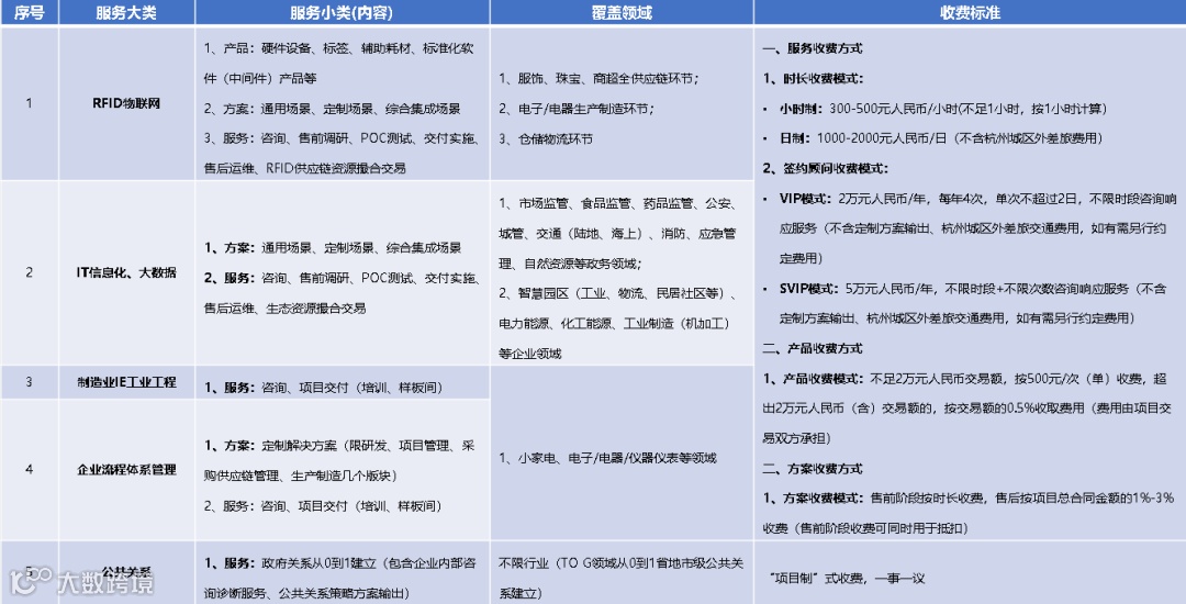
PS:小菜一碟物联大数据工作室对外服务
1、覆盖零售(服饰、珠宝、商超)仓储、物流、供应链的RFID物联网应用咨询、方案策划/规划(含POC测试方案策划、建设方案蓝图规划、招投标方案、供应商遴选方案、实施建设方案、售后运维服务监控与考核方案等);
2、覆盖家电、电子、机加工等制造业企业BPM(含IE工业工程、BPR流程改造、IPD集成服务、LTC流程优化)等企业EA架构与流程改造等企业IT信息化与数字化转型咨询与方案设计服务;
3、覆盖市场监管、食品监管(雪亮工程、明厨亮灶)、药品监管(诊所HIS、药店WMS)、公安、城管、交通(陆地、海上)、消防、应急管理、自然资源等政务领域IT信息化与数字化转型咨询与方案设计服务;
4、省市级政务公共关系从0到1建立策划方案服务;



